小度生活
首页
美食营养
手工爱好
生活家居
返回
小度生活
首页
美食营养
游戏数码
手工爱好
生活家居
健康养生
运动户外
职场理财
情感交际
母婴教育
时尚美容
知识问答
生活知识
生活百科
搜索
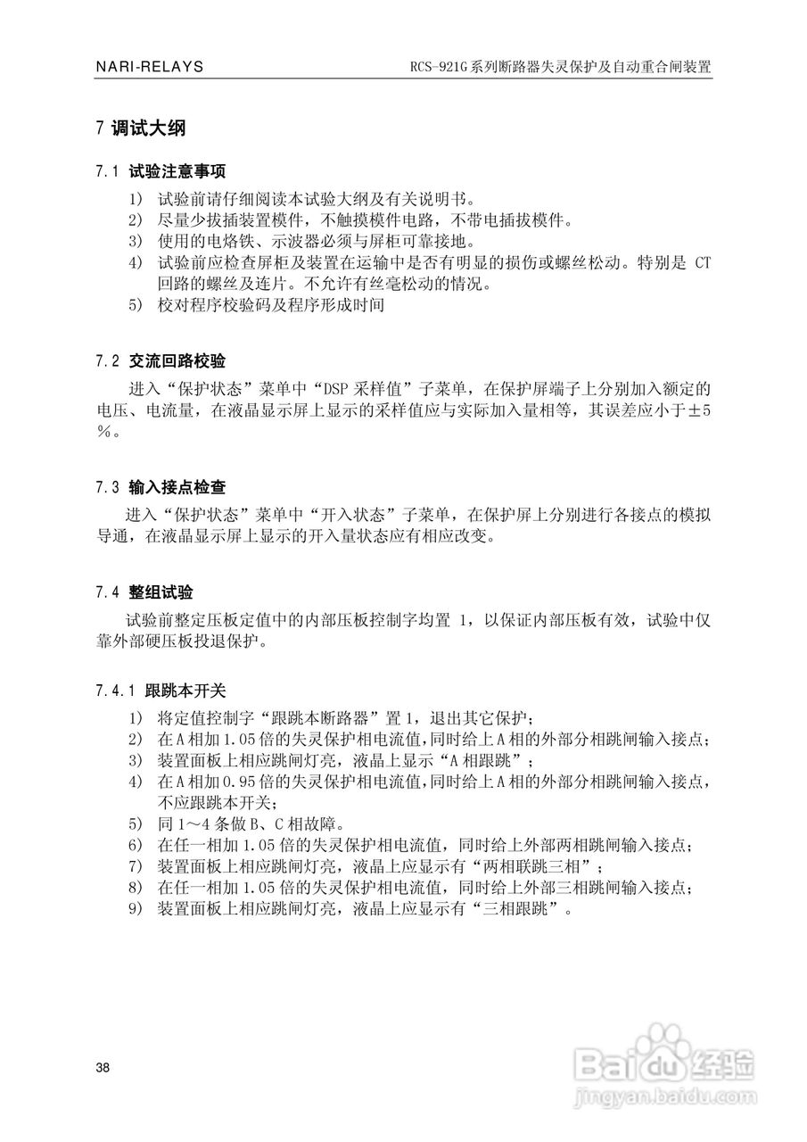
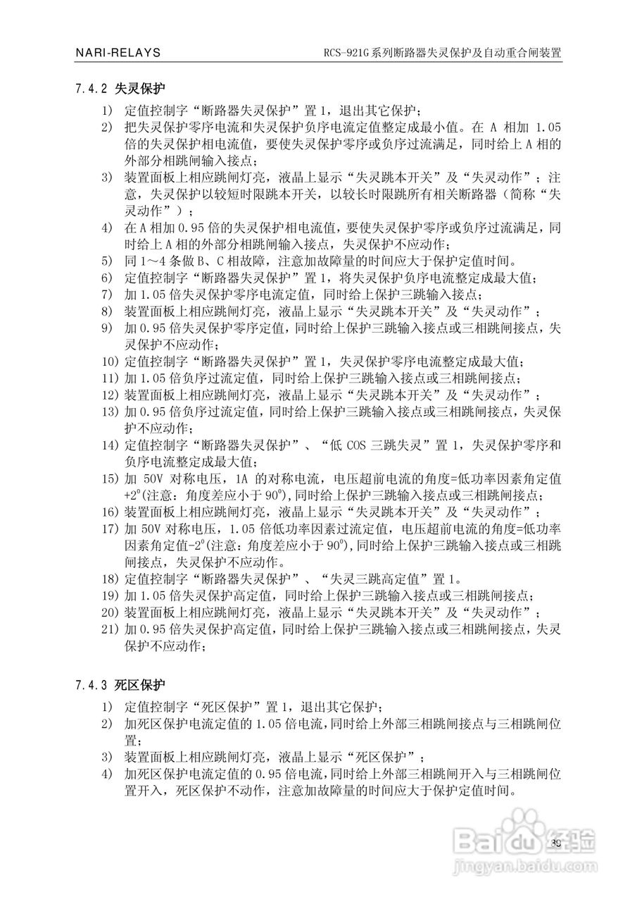
南瑞继保RCS-921G断路器失灵保护及自动重合闸装置使用:[5]
2026-04-15 05:50:05
本篇为《南瑞继保RCS-921G断路器失灵保护及自动重合闸装置使用》,主要介绍该产品的使用方法以及常见故障解决方案。
(共篇)
上一篇:
|
下一篇:
声明:
本网站引用、摘录或转载内容仅供网站访问者交流或参考,不代表本站立场,如存在版权或非法内容,请联系站长删除,联系邮箱:site.kefu@qq.com。
相关推荐
南瑞继保RCS-921G断路器失灵保护及自动重合闸装置使用:[4]
阅读量:41
南瑞继保RCS-921A型断路器失灵保护及自动重合闸装置技:[2]
阅读量:153
南瑞继保RCS-921G断路器失灵保护及自动重合闸装置使用:[6]
阅读量:46
RCS-923B型断路器失灵起动及自动重合闸装置技术和使用:[1]
阅读量:169
RCS-923B型断路器失灵起动及自动重合闸装置技术和使用:[2]
阅读量:152
猜你喜欢
没有声音是怎么回事
低碳生活的意义
生活是一首歌
时间不长怎么办
如何快速去除痘印
阑珊是什么意思
生活中的管理学
wifi已连接不可上网是什么原因
黛安芬内衣怎么样
如何正确使用眼霜
猜你喜欢
如何删除聊天记录
陕西国际商贸学院怎么样
北京如何办理居住证
毛衣起球怎么处理
吉德洗衣机怎么样
固定资产残值怎么算
头晕是什么原因引起
如何淘宝开店
生活十讲
如何制作豆腐脑