小度生活
首页
美食营养
手工爱好
生活家居
返回
小度生活
首页
美食营养
游戏数码
手工爱好
生活家居
健康养生
运动户外
职场理财
情感交际
母婴教育
时尚美容
知识问答
搜索
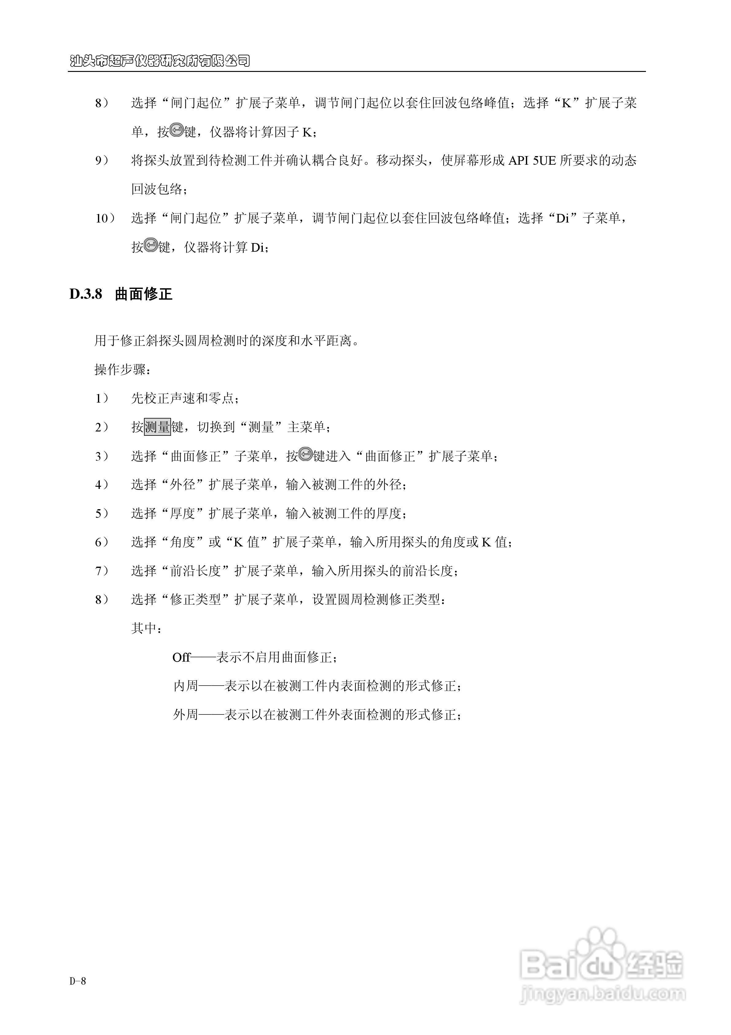
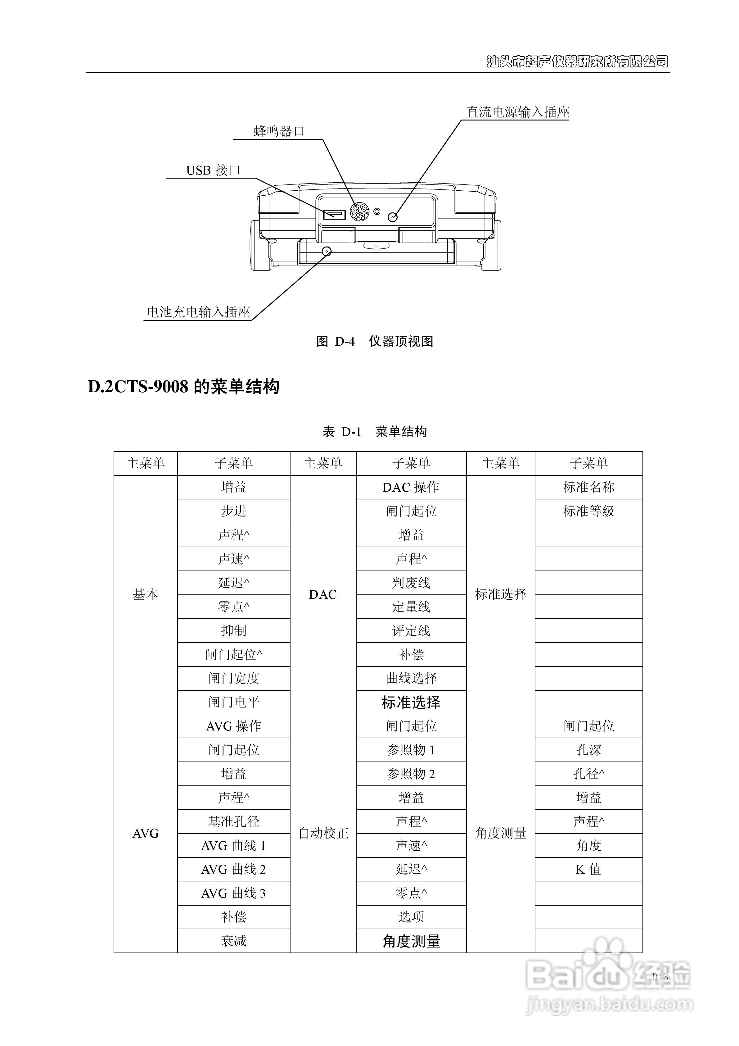
CTS-9006/9008/9009数字超声探伤仪说明书:[7]
2025-11-11 16:51:32
本篇为《CTS-9006/9008/9009数字超声探伤仪说明书》,主要介绍该产品的使用方法以及常见故障解决方案。
(共篇)
上一篇:
|
下一篇:
声明:
本网站引用、摘录或转载内容仅供网站访问者交流或参考,不代表本站立场,如存在版权或非法内容,请联系站长删除,联系邮箱:site.kefu@qq.com。
相关推荐
蚂蚁庄园怎么玩
阅读量:116
功率放大器驱动容性负载、感性负载注意事项
阅读量:87
松下SC-HT609家庭影院使用说明书:[3]
阅读量:39
冰箱的十大神奇用处
阅读量:28
有心脏病的高血压病人如何运动最好?
阅读量:80
猜你喜欢
brush是什么意思
什么耳机音质最好
ceo是什么
早上跑步有什么好处
1976年属什么
price是什么意思
ol是什么意思
2016年是什么命
工勤岗位是什么意思
旋转跳跃我闭着眼是什么歌
猜你喜欢
instead是什么意思
残值是什么意思
primary是什么意思
货号是什么
雅蠛蝶什么意思
貔貅是什么意思
心旷神怡是什么意思
检车需要什么手续
cmd是什么意思
一场秋雨一场寒的下一句是什么