小度生活
首页
美食营养
手工爱好
生活家居
返回
小度生活
首页
美食营养
游戏数码
手工爱好
生活家居
健康养生
运动户外
职场理财
情感交际
母婴教育
时尚美容
知识问答
生活知识
搜索
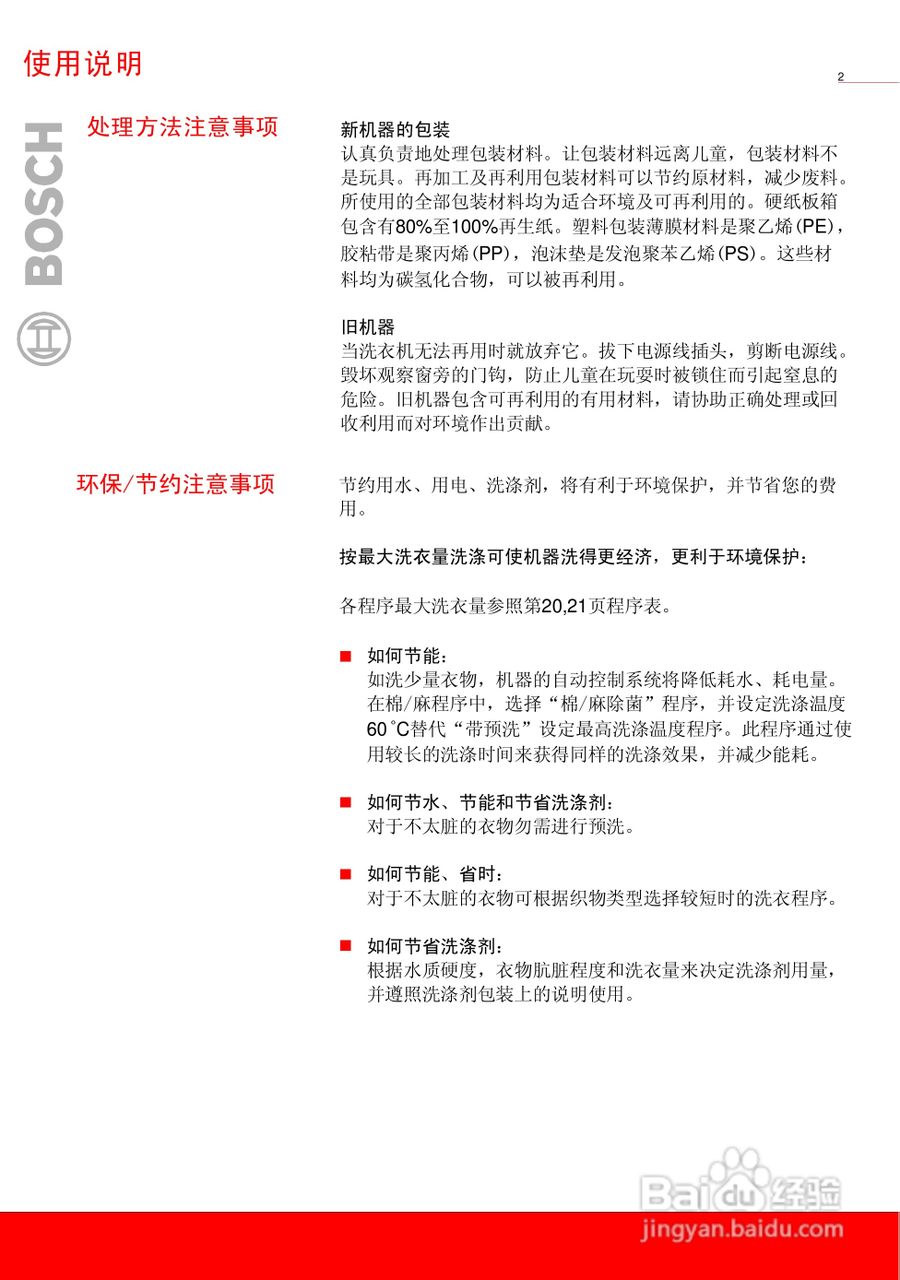
博世WAG15260TI全自动滚筒式洗衣机使用及安装说明书:[1]
2026-01-13 13:04:01
(共篇)
下一篇:
声明:
本网站引用、摘录或转载内容仅供网站访问者交流或参考,不代表本站立场,如存在版权或非法内容,请联系站长删除,联系邮箱:site.kefu@qq.com。
相关推荐
博世WAG15260TI全自动滚筒式洗衣机使用及安装说明书:[3]
阅读量:60
博世滚筒洗衣机门打不开最详细的操作步骤
阅读量:181
博世WAG15260TI全自动滚筒式洗衣机使用及安装说明书:[4]
阅读量:127
博世WAG15260TI全自动滚筒式洗衣机使用及安装说明书:[2]
阅读量:182
博世WAG12060TI全自动滚筒式洗衣机使用及安装说明书:[4]
阅读量:25
猜你喜欢
什么是脑水肿
12朵玫瑰代表什么
恩惠的意思
鲁大师有什么用
win是什么意思
鲲鹏展翅什么意思
憧憬是什么意思
电炒锅什么牌子好
sleep是什么意思
怀孕生化是什么意思
猜你喜欢
愤愤不平的意思
心潮澎湃的意思
wallet是什么意思
never是什么意思
舞文弄墨的意思
同等学力是什么意思
12月份有什么节日
sometimes是什么意思
什么汤好喝又好做
应和的意思