小度生活
首页
美食营养
手工爱好
生活家居
返回
小度生活
首页
美食营养
游戏数码
手工爱好
生活家居
健康养生
运动户外
职场理财
情感交际
母婴教育
时尚美容
知识问答
生活知识
生活百科
搜索
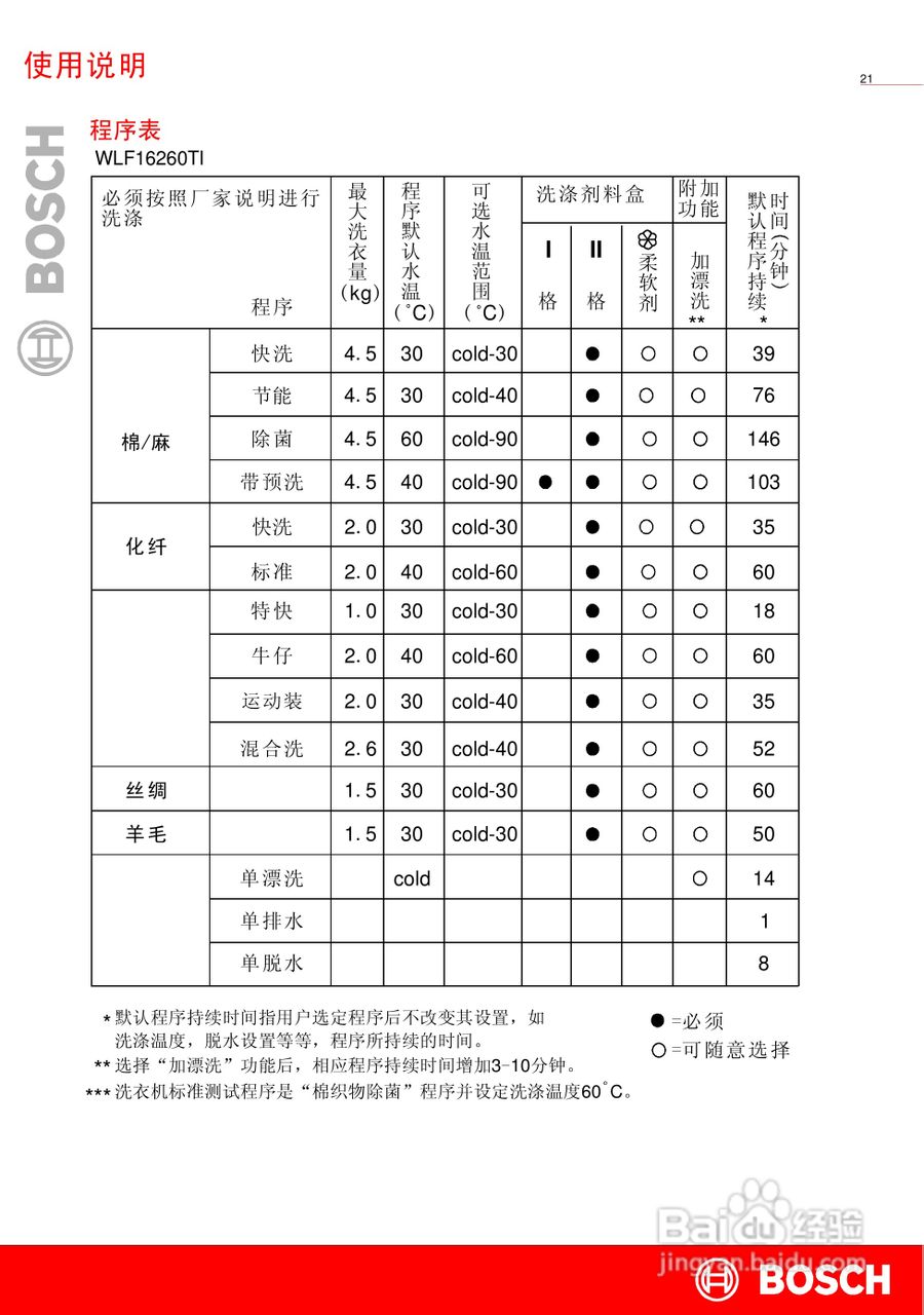
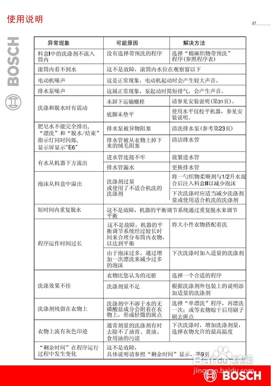
博世WAG15260TI全自动滚筒式洗衣机使用及安装说明书:[3]
2026-03-30 21:10:22
(共篇)
上一篇:
|
下一篇:
声明:
本网站引用、摘录或转载内容仅供网站访问者交流或参考,不代表本站立场,如存在版权或非法内容,请联系站长删除,联系邮箱:site.kefu@qq.com。
相关推荐
博世WAG15260TI全自动滚筒式洗衣机使用及安装说明书:[1]
阅读量:117
博世WAG15260TI全自动滚筒式洗衣机使用及安装说明书:[4]
阅读量:103
博世滚筒洗衣机门打不开最详细的操作步骤
阅读量:106
博世WAG15260TI全自动滚筒式洗衣机使用及安装说明书:[2]
阅读量:111
博世WAG12060TI全自动滚筒式洗衣机使用及安装说明书:[4]
阅读量:94
猜你喜欢
标致408怎么样
名人的读书方法
我的世界狼怎么驯服
炒芹菜怎么做好吃
jeep自由光怎么样
虾酱怎么做
治牙疼的方法
电脑快捷键大全
网络赚钱方法
华为手机价格大全
猜你喜欢
齐齐哈尔大学怎么样
名言警句摘抄大全
控制血糖的方法
怎么修改宽带密码
怎样煮猪肝好吃
酸辣土豆丝的家常做法
鸡汤炖什么好吃
海带丝怎么做好吃
胡萝卜怎么炒好吃
最好吃的饭