小度生活
首页
美食营养
手工爱好
生活家居
返回
小度生活
首页
美食营养
游戏数码
手工爱好
生活家居
健康养生
运动户外
职场理财
情感交际
母婴教育
时尚美容
知识问答
生活知识
生活百科
搜索
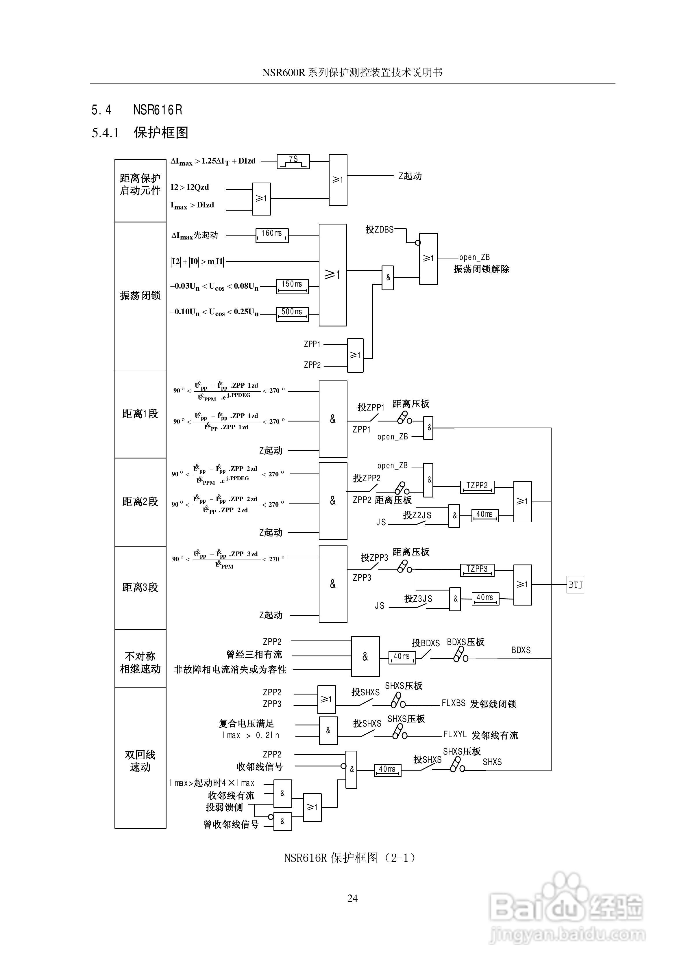
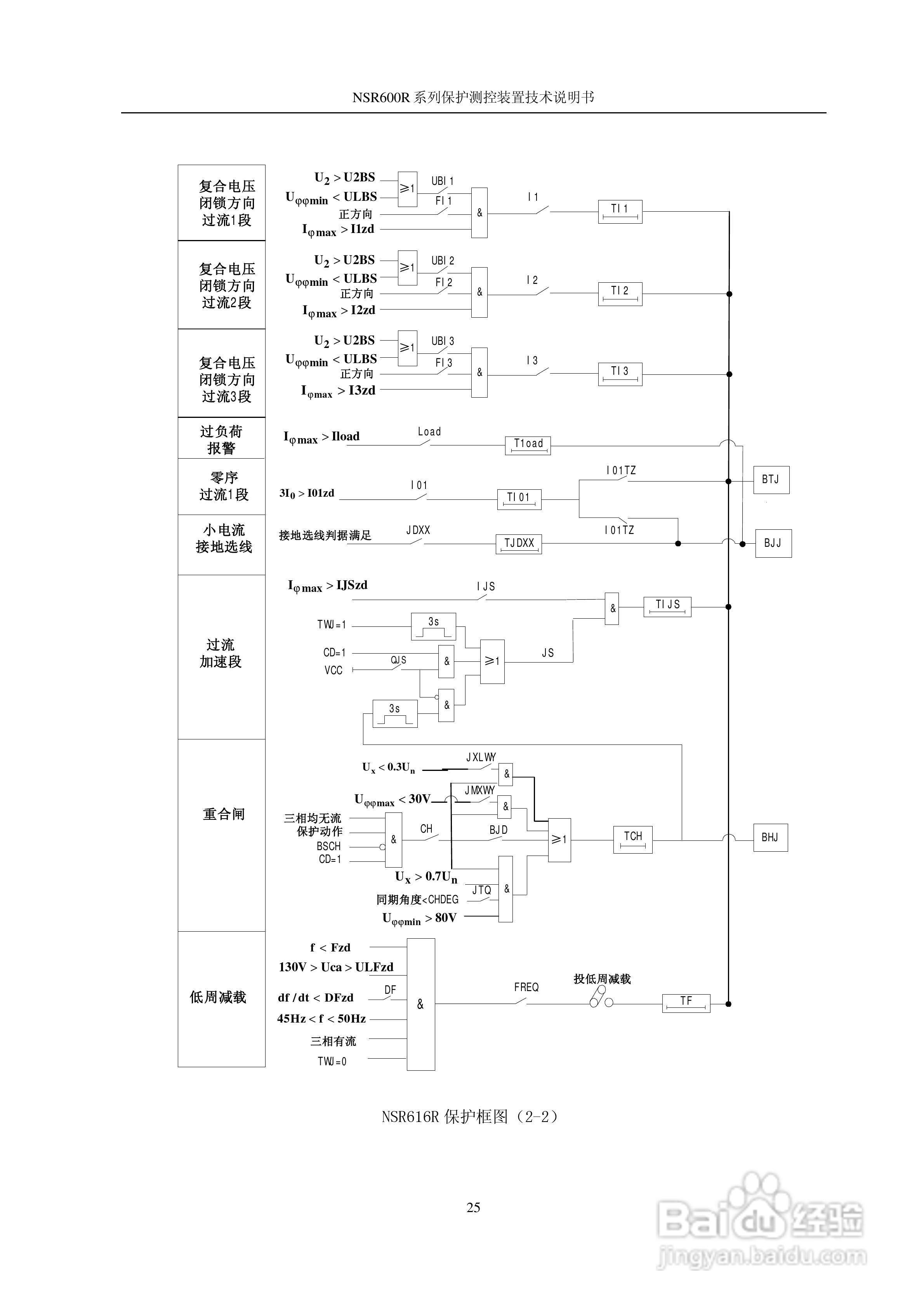
NSR645R中小型变压器保护测控装置说明书:[3]
2026-04-22 07:09:38
本篇为《NSR645R中小型变压器保护测控装置说明书》,主要介绍该产品的使用方法以及常见故障解决方案。
(共篇)
上一篇:
|
下一篇:
声明:
本网站引用、摘录或转载内容仅供网站访问者交流或参考,不代表本站立场,如存在版权或非法内容,请联系站长删除,联系邮箱:site.kefu@qq.com。
相关推荐
NSR645R中小型变压器保护测控装置说明书:[4]
阅读量:99
NSR645R中小型变压器保护测控装置说明书:[7]
阅读量:142
试验变压器操作方法
阅读量:195
变压器满负载的测试方法
阅读量:103
变压器有载分接开关测试仪操作方法
阅读量:116
猜你喜欢
虎皮鱼怎么分公母
宴席菜谱大全
秦朝历史简介
百度怎么发帖
炖盅炖汤食谱大全
炒饭的做法大全
骨肉相连怎么做
男装品牌大全
打印机怎么连接到电脑
优秀日记大全
猜你喜欢
我的世界视频大全
qq群名字大全霸气
花蕊夫人简介
鬼片电影大全最恐怖片
淘宝红包怎么用
南京大全变压器有限公司
宋美龄简介
日语谐音大全
韩国服装品牌大全
鸡图片大全大图