小度生活
首页
美食营养
手工爱好
生活家居
返回
小度生活
首页
美食营养
游戏数码
手工爱好
生活家居
健康养生
运动户外
职场理财
情感交际
母婴教育
时尚美容
知识问答
生活知识
搜索
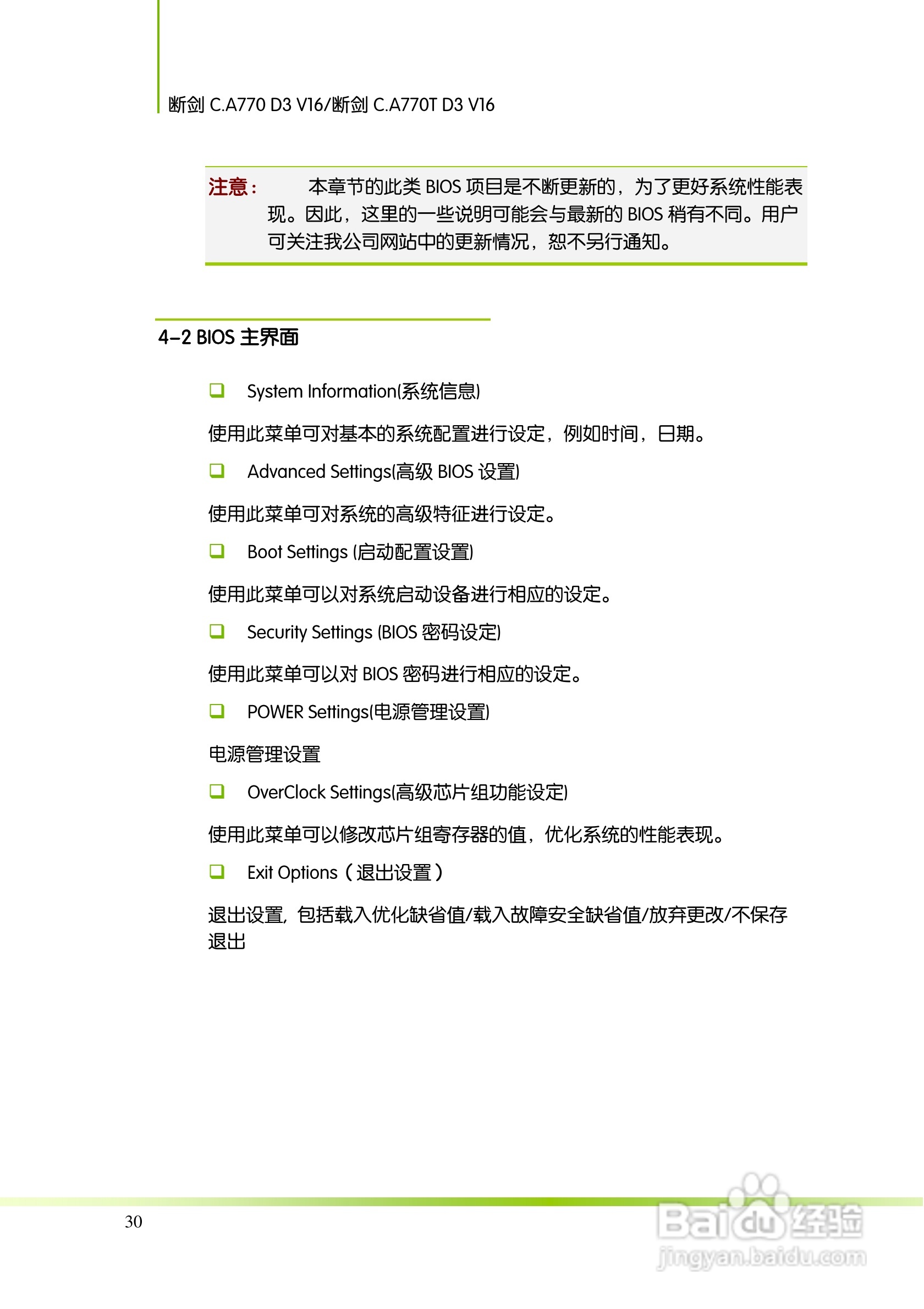
七彩虹Colorful断剑 C.A770T D3 V16主板使用手册:[4]
2026-02-26 04:54:36
本篇为《七彩虹Colorful断剑 C.A770T D3 V16主板使用手册》,主要介绍该产品的使用方法以及常见故障解决方案。
(共篇)
上一篇:
|
下一篇:
声明:
本网站引用、摘录或转载内容仅供网站访问者交流或参考,不代表本站立场,如存在版权或非法内容,请联系站长删除,联系邮箱:site.kefu@qq.com。
相关推荐
七彩虹Colorful断剑 C.A770T D3 V16主板使用手册:[7]
阅读量:185
七彩虹主板怎么设置u盘启动
阅读量:168
七彩虹Colorful断剑 C.A770T D3 V16主板使用手册:[5]
阅读量:123
七彩虹Colorful断剑 C.A770T D3 V16主板使用手册:[6]
阅读量:62
七彩虹Colorful断剑 C.A770 D3 V16主板使用手册:[2]
阅读量:157
猜你喜欢
这就是生活第一季
生活需要爱
在网上如何赚钱
东风日产骐达怎么样
如何打招呼
小农民的快乐生活
怎么练武术
日光性皮炎怎么治
如何成为明星
如何培养团队精神
猜你喜欢
火星生活
生活中的启示作文
枸橼酸西地那非片是什么药
口袋理财怎么样
高中生活感悟
如何给照片加水印
党组织生活会
驾驶教练证怎么考
生活家
怎么吐烟圈图解