小度生活
首页
美食营养
手工爱好
生活家居
返回
小度生活
首页
美食营养
游戏数码
手工爱好
生活家居
健康养生
运动户外
职场理财
情感交际
母婴教育
时尚美容
知识问答
生活知识
搜索
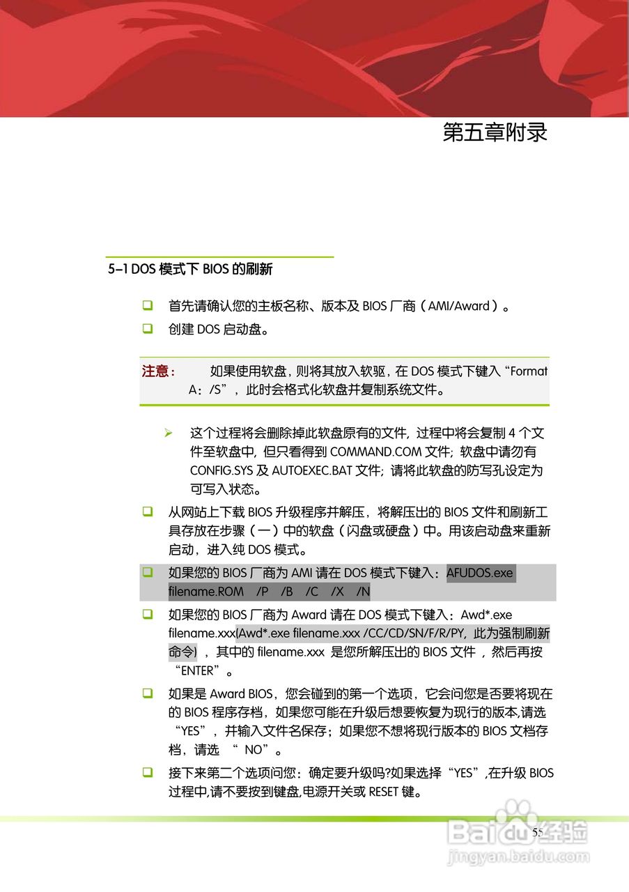
七彩虹Colorful断剑 C.A770T D3 V16主板使用手册:[7]
2026-02-26 03:38:08
本篇为《七彩虹Colorful断剑 C.A770T D3 V16主板使用手册》,主要介绍该产品的使用方法以及常见故障解决方案。
(共篇)
上一篇:
声明:
本网站引用、摘录或转载内容仅供网站访问者交流或参考,不代表本站立场,如存在版权或非法内容,请联系站长删除,联系邮箱:site.kefu@qq.com。
相关推荐
七彩虹Colorful断剑 C.A770T D3 V16主板使用手册:[4]
阅读量:52
七彩虹主板怎么设置u盘启动
阅读量:31
七彩虹Colorful断剑 C.A770T D3 V16主板使用手册:[5]
阅读量:187
七彩虹Colorful断剑 C.A770T D3 V16主板使用手册:[6]
阅读量:168
七彩虹Colorful断剑 C.A770 D3 V16主板使用手册:[2]
阅读量:106
猜你喜欢
我是什么
里番是什么意思
基数是什么意思
笃行是什么意思
霖字五行属什么
四不像是什么动物
march是什么意思
space是什么意思
精子是什么
梦遗是什么意思
猜你喜欢
1月18日是什么星座
christmas是什么意思
嘴角开裂是什么原因
4月8日是什么星座
亡羊补牢告诉我们什么道理
ems是什么
樱花什么时候开
乐不思蜀是什么生肖
4月12日是什么星座
重阳节有什么习俗