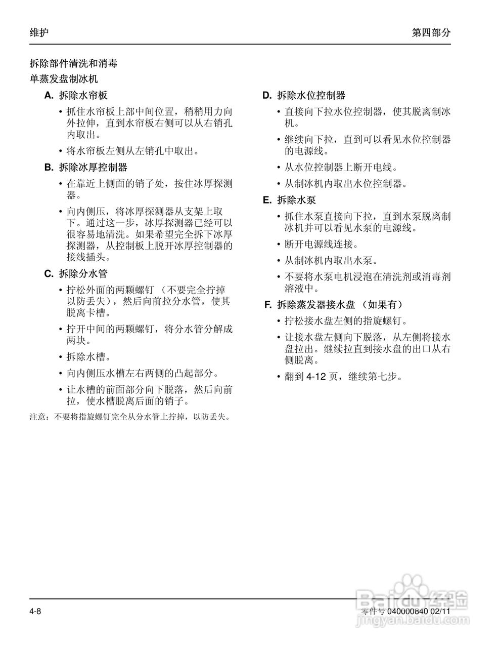
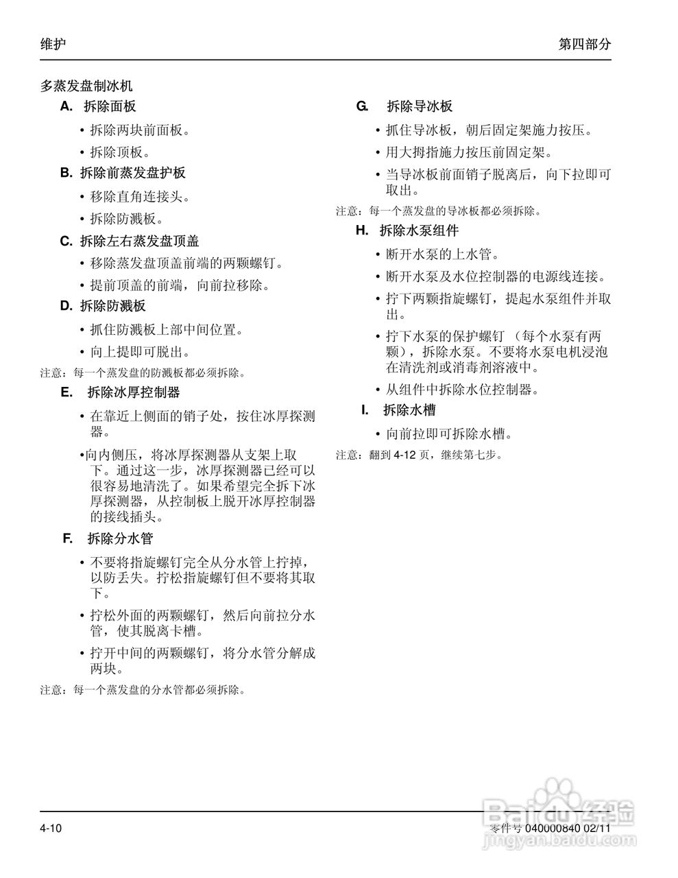
小度生活
首页
美食营养
手工爱好
生活家居
返回
小度生活
首页
美食营养
游戏数码
手工爱好
生活家居
健康养生
运动户外
职场理财
情感交际
母婴教育
时尚美容
知识问答
生活知识
生活百科
搜索
Manitowoc万利多SR0890N制冰机说明书:[5]
2026-03-30 17:26:26
(共篇)
上一篇:
|
下一篇:
声明:
本网站引用、摘录或转载内容仅供网站访问者交流或参考,不代表本站立场,如存在版权或非法内容,请联系站长删除,联系邮箱:site.kefu@qq.com。
相关推荐
Manitowoc万利多SR0890N制冰机说明书:[7]
阅读量:145
Manitowoc万利多SR1890N制冰机说明书:[5]
阅读量:124
Manitowoc万利多SR1801W制冰机说明书:[5]
阅读量:30
Manitowoc万利多SR1690N制冰机说明书:[5]
阅读量:119
制冰机制冰慢怎么调节
阅读量:194
猜你喜欢
铁线莲的养殖方法和注意事项
社会保障卡怎么用
成语接龙大全四字成语
酱牛肉怎么做好吃
刷卡机怎么用
电子商务专业怎么样
草鱼怎么做好吃
坏蛋是怎么练成的
最佳怀孕时间和方法
怎么建立网站
猜你喜欢
cad怎么画三维图
表情包大全
食谱大全
酸辣土豆丝的家常做法
纠正视力的方法
烂脚丫怎么办
排骨火锅怎么做
会计核算方法
丧尸电影大全
面条怎么做好吃家常做法大全