小度生活
首页
美食营养
手工爱好
生活家居
返回
小度生活
首页
美食营养
游戏数码
手工爱好
生活家居
健康养生
运动户外
职场理财
情感交际
母婴教育
时尚美容
知识问答
生活知识
搜索
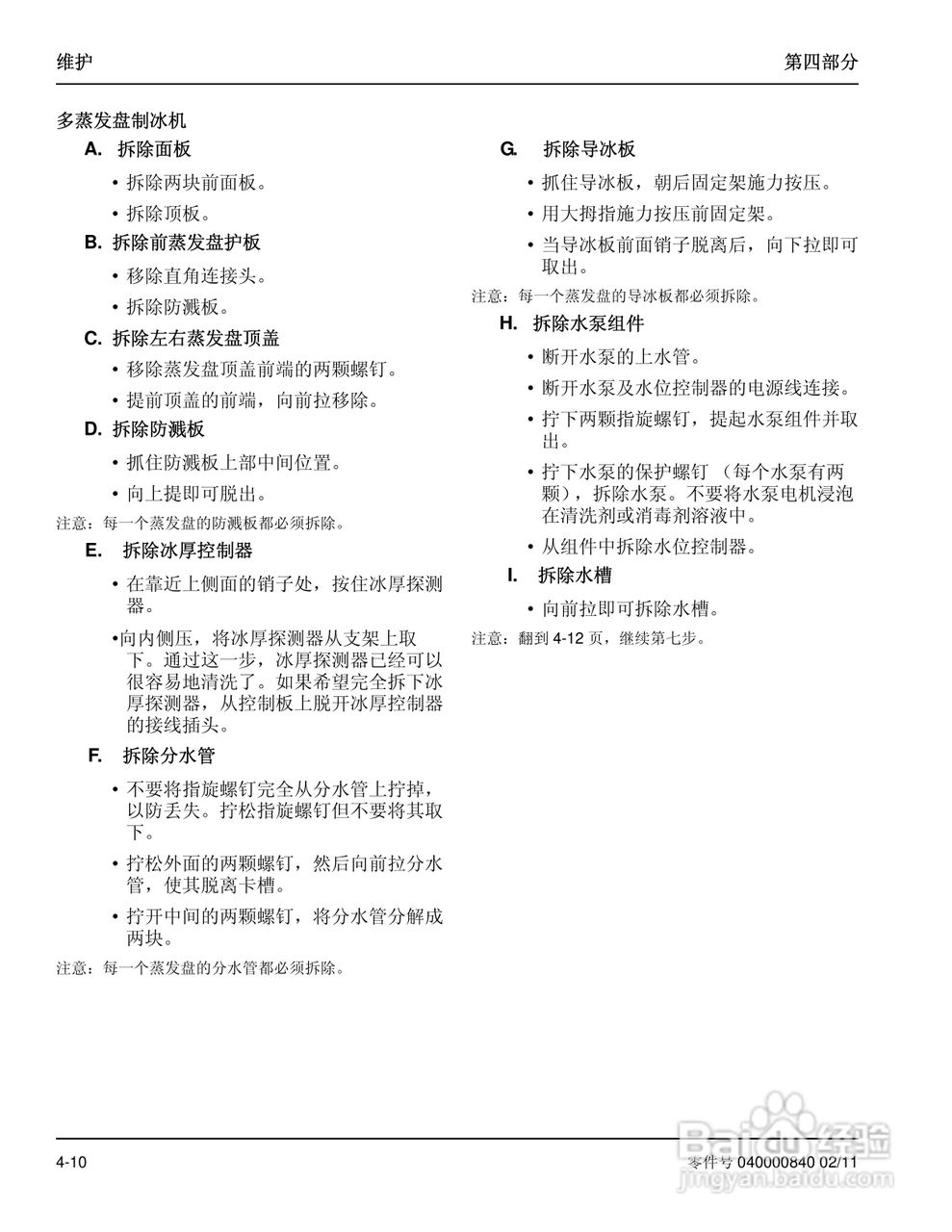
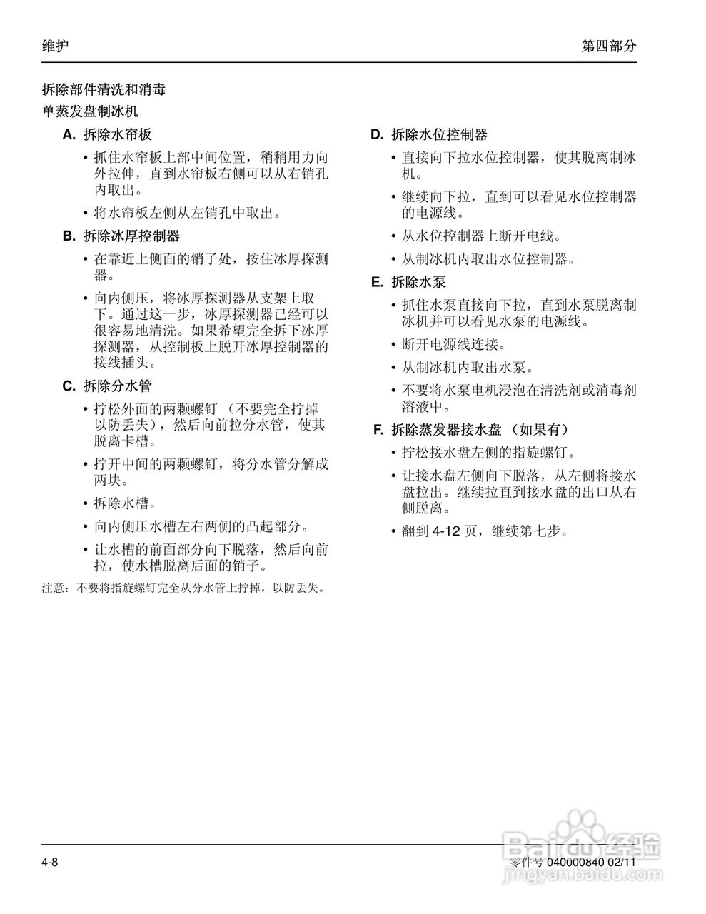
Manitowoc万利多SR1890N制冰机说明书:[5]
2026-01-20 15:04:37
(共篇)
上一篇:
|
下一篇:
声明:
本网站引用、摘录或转载内容仅供网站访问者交流或参考,不代表本站立场,如存在版权或非法内容,请联系站长删除,联系邮箱:site.kefu@qq.com。
相关推荐
Manitowoc万利多SR1890N制冰机说明书:[1]
阅读量:81
Manitowoc万利多SR1800A制冰机说明书:[5]
阅读量:38
Manitowoc万利多SR1801W制冰机说明书:[5]
阅读量:68
制冰机制冰慢怎么调节
阅读量:130
制冰机不脱冰怎么处理
阅读量:174
猜你喜欢
省略号怎么打
睛怎么组词
上台演讲紧张怎么办
一嗨租车怎么样
参茸鞭丸效果怎么样
狗怎么画
中央民族大学怎么样
微信怎么转账到银行卡
血压低是怎么回事
洁尔阴洗液怎么用
猜你喜欢
个人交社保怎么交
电脑网速慢怎么解决
净利润怎么算
脸上长粉刺怎么办
夯实怎么读
九阳豆浆机怎么用
牙疼怎么快速止疼
我的世界传送门怎么做
胸围怎么量
微信语音没声音怎么回事