小度生活
首页
美食营养
手工爱好
生活家居
返回
小度生活
首页
美食营养
游戏数码
手工爱好
生活家居
健康养生
运动户外
职场理财
情感交际
母婴教育
时尚美容
知识问答
生活知识
搜索
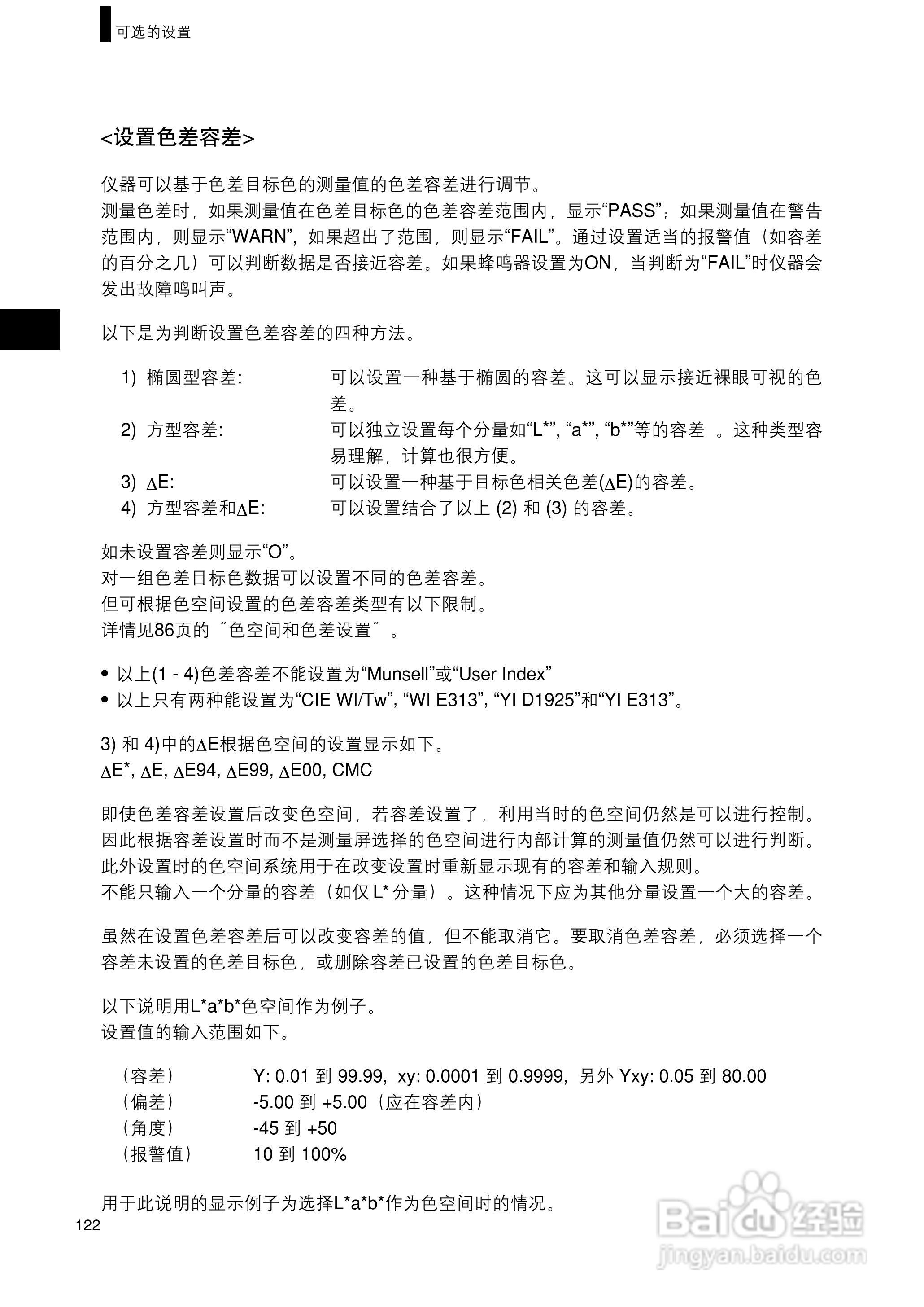
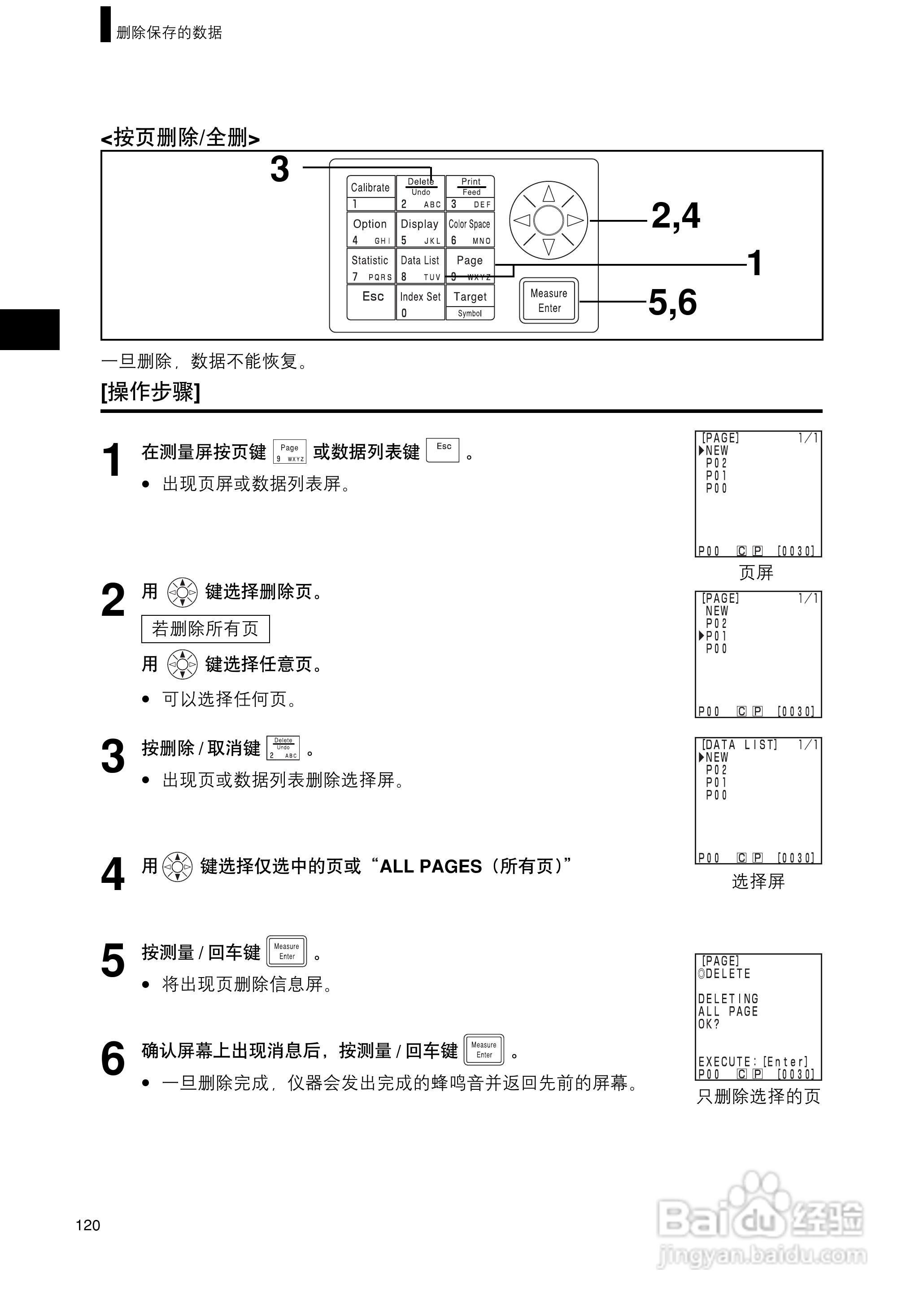
柯尼卡美能达色彩色差计CR-400 410使用说明书:[13]
2026-01-22 20:48:50
本篇为《柯尼卡美能达色彩色差计CR-400 410使用说明书》,主要介绍该产品的使用方法以及常见故障解决方案。
(共篇)
上一篇:
|
下一篇:
声明:
本网站引用、摘录或转载内容仅供网站访问者交流或参考,不代表本站立场,如存在版权或非法内容,请联系站长删除,联系邮箱:site.kefu@qq.com。
相关推荐
柯尼卡美能达色彩色差计CR-400 410使用说明书:[14]
阅读量:73
柯尼卡美能达色彩色差计CR-400 410使用说明书:[17]
阅读量:173
恒港色彩色差计CR-400/410使用说明书:[1]
阅读量:149
柯尼卡美能达彩色打印机如何黑白打印
阅读量:68
柯尼卡美能达287复印机打印乱码故障解决
阅读量:127
猜你喜欢
toyota是什么意思
什么的翅膀
6月6日是什么星座
置业顾问是做什么的
1921年属什么生肖
子夜是指现在的什么时间
off是什么意思
软妹币是什么意思
磨牙是什么原因引起的
epic是什么平台
猜你喜欢
性价比是什么意思
梦见小女孩是什么意思
手脱皮是什么原因
ask是什么意思
2月6日是什么星座
ppp项目是什么意思
初乳是什么颜色
什么是童话故事
史加一笔是什么字
钙片什么时候吃最好