小度生活
首页
美食营养
手工爱好
生活家居
返回
小度生活
首页
美食营养
游戏数码
手工爱好
生活家居
健康养生
运动户外
职场理财
情感交际
母婴教育
时尚美容
知识问答
生活知识
搜索
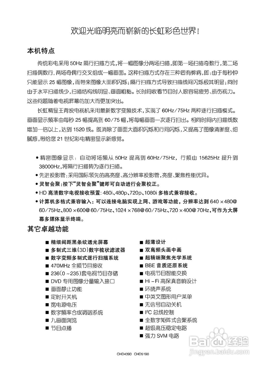
长虹CHD5190彩电使用说明书:[1]
2026-02-02 23:03:28
(共篇)
下一篇:
声明:
本网站引用、摘录或转载内容仅供网站访问者交流或参考,不代表本站立场,如存在版权或非法内容,请联系站长删除,联系邮箱:site.kefu@qq.com。
相关推荐
长虹彩色电视CHD29155型说明书:[1]
阅读量:147
长虹彩色电视CHD25158型说明书:[1]
阅读量:167
使用说明书封面怎么做
阅读量:57
长虹彩色电视CHD34100W型说明书:[1]
阅读量:108
长虹彩色电视CHD29168型说明书:[1]
阅读量:50
猜你喜欢
怎么保护肝脏
鱼怎么做才好吃
没有白带是怎么回事
facebook怎么用
苹果怎么下载歌曲
怀孕肚子疼怎么回事
怎么样提高精子质量
b超单怎么看男女
宝宝吐奶怎么回事
页眉的横线怎么去掉
猜你喜欢
sd卡被写保护怎么解除
淘宝店铺怎么关闭
济南大学泉城学院怎么样
落枕怎么治疗
简历特长怎么写
律师证怎么考
怎么算体积
你怎么看
产后妊娠纹怎么消除
怎么谈恋爱技巧