小度生活
首页
美食营养
手工爱好
生活家居
返回
小度生活
首页
美食营养
游戏数码
手工爱好
生活家居
健康养生
运动户外
职场理财
情感交际
母婴教育
时尚美容
知识问答
生活知识
生活百科
搜索
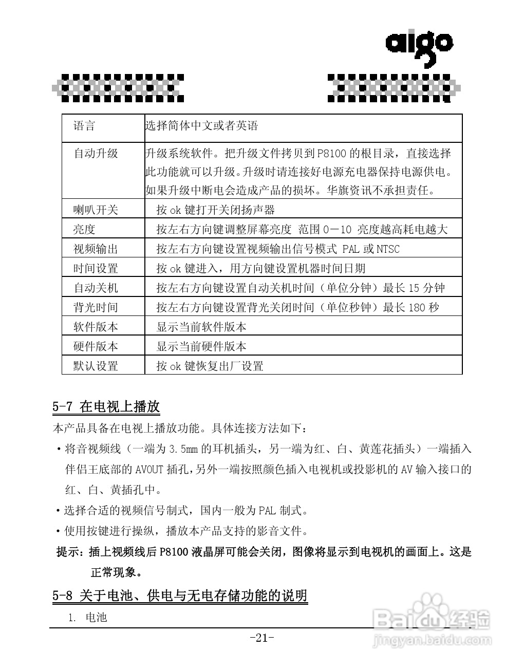
爱国者P8100数码相机伴侣王说明书:[3]
2026-04-24 16:13:42
本篇为《爱国者P8100数码相机伴侣王说明书》,主要介绍该产品的使用方法以及常见故障解决方案。
(共篇)
上一篇:
|
下一篇:
声明:
本网站引用、摘录或转载内容仅供网站访问者交流或参考,不代表本站立场,如存在版权或非法内容,请联系站长删除,联系邮箱:site.kefu@qq.com。
相关推荐
爱国者P706数码相机伴侣王说明书:[3]
阅读量:163
爱国者P613数码相机伴侣王说明书:[3]
阅读量:194
爱国者P706数码相机伴侣王说明书:[1]
阅读量:54
爱国者P706数码相机伴侣王说明书:[5]
阅读量:135
爱国者手写板w987如何使用
阅读量:114
猜你喜欢
什么是校本研修
趣味运动会通讯稿
初中物理知识点
芦荟的功效与作用
什么专业最赚钱
什么是命宫
胆汁的作用
左脑控制什么
现在开什么店好
减肥方法运动
猜你喜欢
柏子养心丸的功效与作用
强的松的作用
i see you什么意思
rar文件用什么打开
云苓的功效与作用
夫复何求什么意思
羊肾的功效与作用
什么是微店
月亮的知识
安踏运动裤