小度生活
首页
美食营养
手工爱好
生活家居
返回
小度生活
首页
美食营养
游戏数码
手工爱好
生活家居
健康养生
运动户外
职场理财
情感交际
母婴教育
时尚美容
知识问答
生活知识
搜索
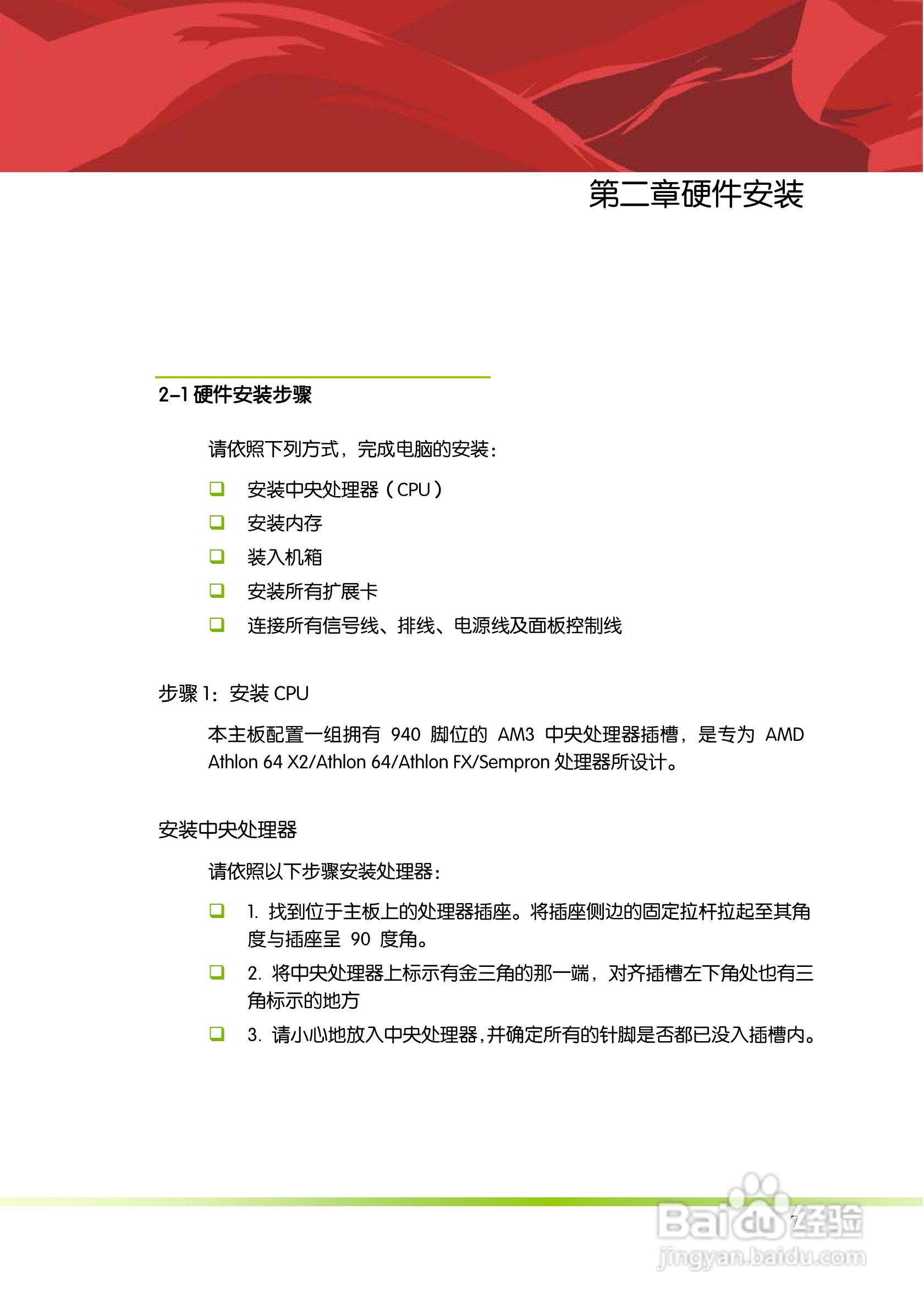
七彩虹Colorful断剑 C.A770T D3 V16主板使用手册:[2]
2026-02-26 07:38:41
本篇为《七彩虹Colorful断剑 C.A770T D3 V16主板使用手册》,主要介绍该产品的使用方法以及常见故障解决方案。
(共篇)
上一篇:
|
下一篇:
声明:
本网站引用、摘录或转载内容仅供网站访问者交流或参考,不代表本站立场,如存在版权或非法内容,请联系站长删除,联系邮箱:site.kefu@qq.com。
相关推荐
七彩虹Colorful断剑 C.A770T D3 V16主板使用手册:[7]
阅读量:136
七彩虹主板怎么设置u盘启动
阅读量:55
七彩虹Colorful断剑 C.A770T D3 V16主板使用手册:[5]
阅读量:60
七彩虹Colorful断剑 C.A770T D3 V16主板使用手册:[6]
阅读量:114
七彩虹Colorful断剑 C.A770 D3 V16主板使用手册:[2]
阅读量:94
猜你喜欢
腰椎间盘突出怎么治疗
泡泡机的水怎么配
阡陌怎么读
balloon怎么读
基金定投是怎么回事
体温怎么写
娉怎么读
小米手环怎么连接手机
噗怎么读
腐竹怎么泡最快
猜你喜欢
卤肉的家常做法
姬存希的护肤品怎么样
502胶水怎么溶解
扁豆的做法大全家常
为什么会长黄褐斑
怎么投诉中国移动
怎么瘦肚子
苹果手机怎么截屏
微信怎么拍一拍
蒸豆腐的做法大全