小度生活
首页
美食营养
手工爱好
生活家居
返回
小度生活
首页
美食营养
游戏数码
手工爱好
生活家居
健康养生
运动户外
职场理财
情感交际
母婴教育
时尚美容
知识问答
生活知识
生活百科
搜索
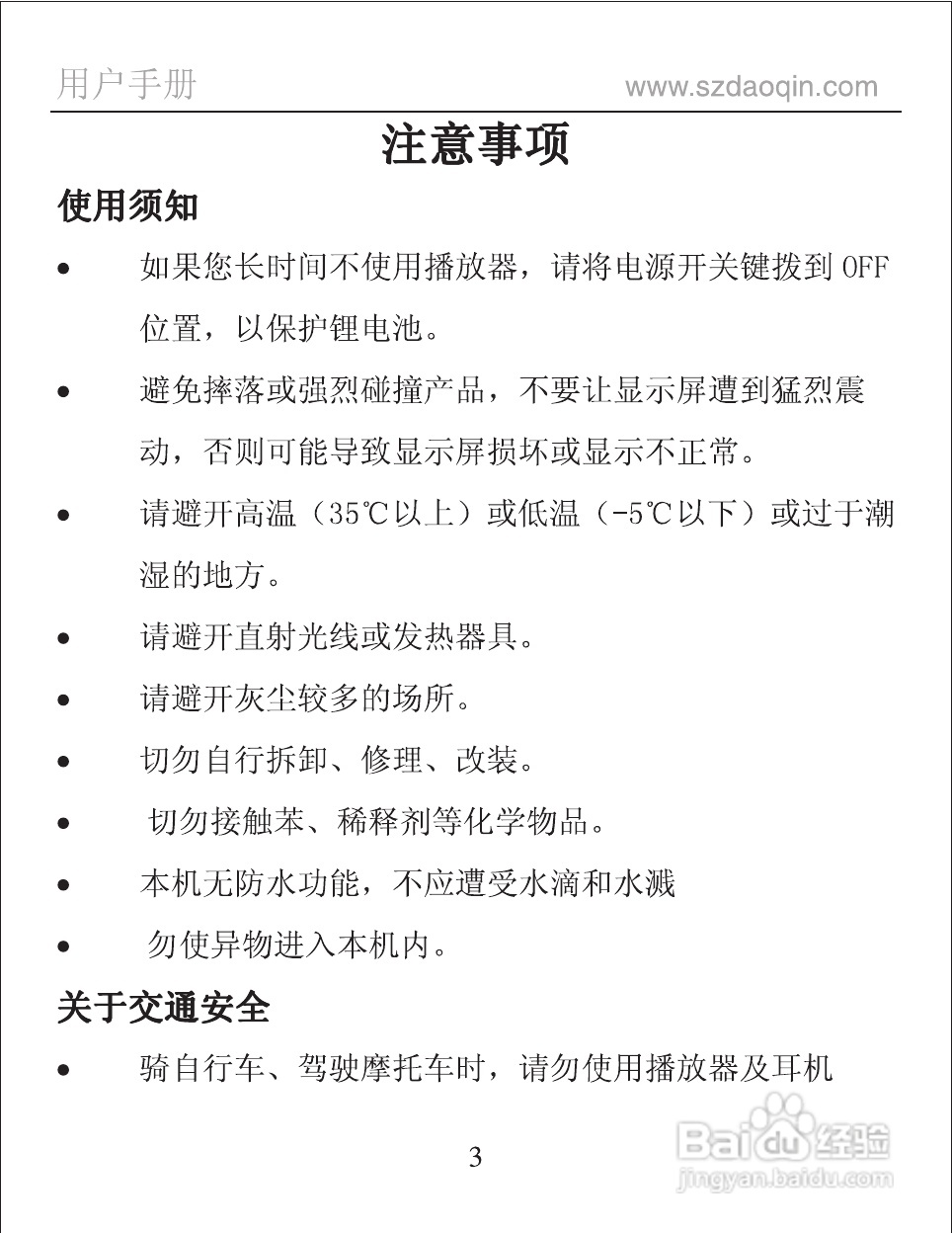
道勤FX901数码播放器使用说明书:[1]
2026-04-13 02:30:53
本篇为《道勤FX901数码播放器使用说明书》,主要介绍该产品的使用方法以及常见故障解决方案。
(共篇)
下一篇:
声明:
本网站引用、摘录或转载内容仅供网站访问者交流或参考,不代表本站立场,如存在版权或非法内容,请联系站长删除,联系邮箱:site.kefu@qq.com。
相关推荐
道勤FX901数码播放器使用说明书:[3]
阅读量:194
道勤FX902数码播放器使用说明书:[1]
阅读量:181
道勤FX902数码播放器使用说明书:[3]
阅读量:157
道勤FX902数码播放器使用说明书:[5]
阅读量:134
道勤RM800数码播放器使用说明书:[1]
阅读量:40
猜你喜欢
nine是什么意思
dodge是什么车
津津有味的反义词是什么
有什么仙侠手游
龙涎香是什么东西
中将是什么级别的干部
唯粉是什么意思
天珠是什么材质
六甲是什么意思
survive什么意思
猜你喜欢
94年属什么的
梦见驴是什么意思
2016年是什么年
hpv是什么疫苗
妤是什么意思
结婚30年是什么婚
520送什么礼物
欧尼是什么意思
prada是什么牌子
要男朋友有什么用