小度生活
首页
美食营养
手工爱好
生活家居
返回
小度生活
首页
美食营养
游戏数码
手工爱好
生活家居
健康养生
运动户外
职场理财
情感交际
母婴教育
时尚美容
知识问答
生活知识
生活百科
搜索
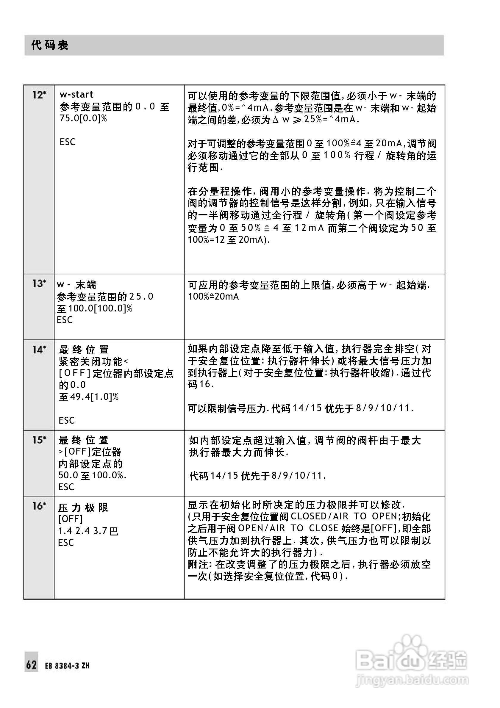
Samson 3730型阀门定位器中文安装维修手册:[7]
2026-05-23 02:33:10
本篇为《Samson 3730型阀门定位器中文安装维修手册》,主要介绍该产品的使用方法以及常见故障解决方案。
(共篇)
上一篇:
|
下一篇:
声明:
本网站引用、摘录或转载内容仅供网站访问者交流或参考,不代表本站立场,如存在版权或非法内容,请联系站长删除,联系邮箱:site.kefu@qq.com。
相关推荐
Samson 3730型阀门定位器中文安装维修手册:[8]
阅读量:21
Samson 3730型阀门定位器中文安装维修手册:[5]
阅读量:29
Samson 3776型限位开关中文安装维修手册:[1]
阅读量:49
Samson 3768型限位开关中文安装维修手册:[1]
阅读量:193
Samson 4746型限位开关中文安装维修手册:[1]
阅读量:39
猜你喜欢
敕勒歌古诗的意思
我的世界树叶有什么用
待产妈妈需要准备什么
春城无处不飞花寒食东风御柳斜的意思
结婚祝福成语
什么样的女人有好命
水木剧是什么意思
处暑是什么意思
霸王硬上弓是什么意思
结婚礼物送什么最好
猜你喜欢
一尘不染是什么意思
清白的意思
古朴典雅是什么意思
油然而生是什么意思
买零食上什么网便宜
老子的意思
绝处逢生的绝是什么意思
立冬和冬至什么区别
迷你音响什么牌子好
女魔法师转什么职业好