小度生活
首页
美食营养
手工爱好
生活家居
返回
小度生活
首页
美食营养
游戏数码
手工爱好
生活家居
健康养生
运动户外
职场理财
情感交际
母婴教育
时尚美容
知识问答
生活知识
生活百科
搜索
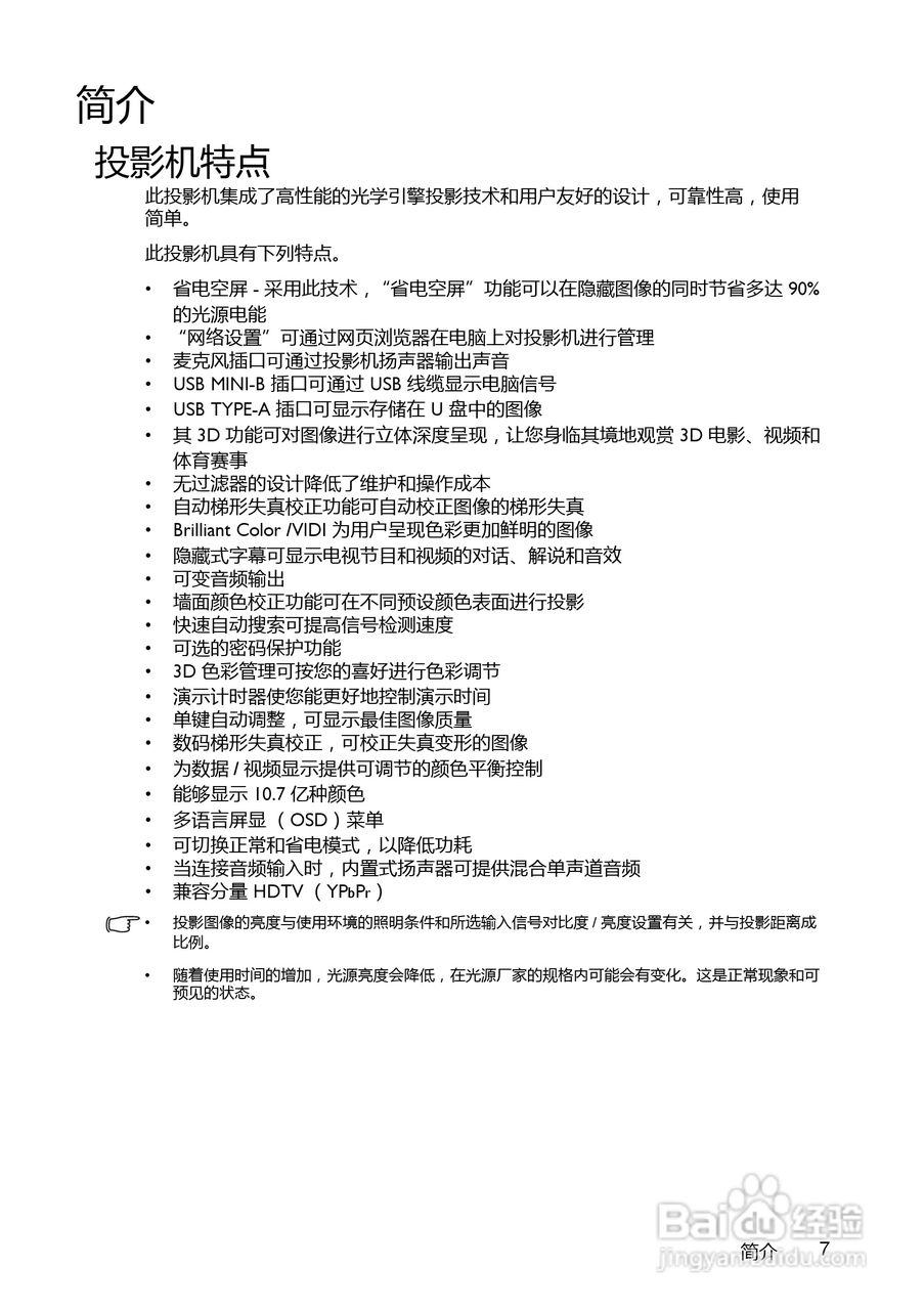
明基LX60ST投影机使用说明书:[1]
2026-03-26 11:00:28
本篇为《明基LX60ST投影机使用说明书》,主要介绍该产品的使用方法以及常见故障解决方案。
(共篇)
下一篇:
声明:
本网站引用、摘录或转载内容仅供网站访问者交流或参考,不代表本站立场,如存在版权或非法内容,请联系站长删除,联系邮箱:site.kefu@qq.com。
相关推荐
使用说明书封面怎么做
阅读量:71
明基MX815ST+投影机使用说明书:[1]
阅读量:154
明基W700投影机使用说明书:[1]
阅读量:141
明基MW714ST投影机使用说明书:[1]
阅读量:33
明基MP772ST投影机使用说明书:[1]
阅读量:189
猜你喜欢
iphone是什么意思
甲钴胺片治什么病
beat是什么意思
我学会了什么
觊觎是什么意思
什么名字好听又有内涵
债转股是什么意思
8023什么意思
什么时候放暑假
普利策奖是什么方面的大奖
猜你喜欢
翻新机是什么意思
梅花什么时候开
ipad是什么意思
指南针n代表什么方向
海带不能和什么一起吃
show什么意思
共享航班是什么意思
梅毒是什么
无语是什么意思
复制快捷键ctrl加什么