小度生活
首页
美食营养
手工爱好
生活家居
返回
小度生活
首页
美食营养
游戏数码
手工爱好
生活家居
健康养生
运动户外
职场理财
情感交际
母婴教育
时尚美容
知识问答
生活知识
生活百科
搜索
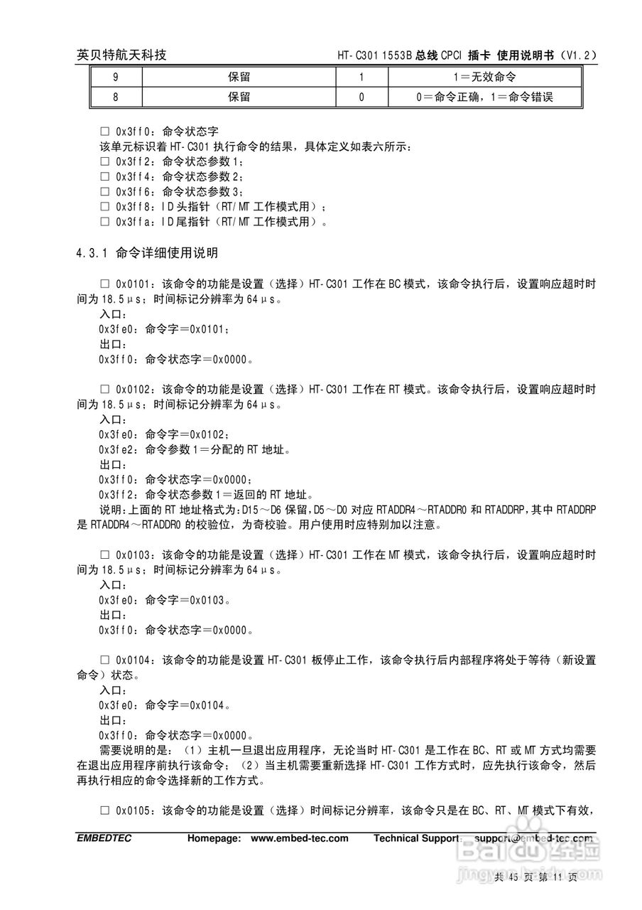
英贝特航天科技HT-C301 1553B总线CPCI插卡使用说明书:[2]
2026-05-11 08:34:34
本篇为《英贝特航天科技HT-C301 1553B总线CPCI插卡使用说明书》,主要介绍该产品的使用方法以及常见故障解决方案。
(共篇)
上一篇:
|
下一篇:
声明:
本网站引用、摘录或转载内容仅供网站访问者交流或参考,不代表本站立场,如存在版权或非法内容,请联系站长删除,联系邮箱:site.kefu@qq.com。
相关推荐
英贝特航天科技HT-C301 1553B总线CPCI插卡使用说明书:[3]
阅读量:147
基士得耶CP6301C一体机使用说明书:[2]
阅读量:89
基士得耶CP6450C一体机使用说明书:[2]
阅读量:42
基士得耶CP6450C一体机使用说明书:[6]
阅读量:22
基士得耶CP6346C一体机使用说明书:[2]
阅读量:146
猜你喜欢
张大仙在哪里直播
血瘀体质如何调理
微信运动怎么用
湄洲岛旅游
高尔夫旅游
手机视频误删怎么恢复
tp路由器管理员密码
嘴里面起泡怎么办
凤凰古城在哪里
厦门动物园在哪里
猜你喜欢
男人的敏感部位在哪里
哺乳期如何减肥
车架号在哪里
无线路由器密码
毛坦厂中学在哪里
小米路由器
如何去掉分页符
网店货源怎么找
胡杨林在哪里
文件夹打不开怎么办