小度生活
首页
美食营养
手工爱好
生活家居
返回
小度生活
首页
美食营养
游戏数码
手工爱好
生活家居
健康养生
运动户外
职场理财
情感交际
母婴教育
时尚美容
知识问答
生活知识
搜索
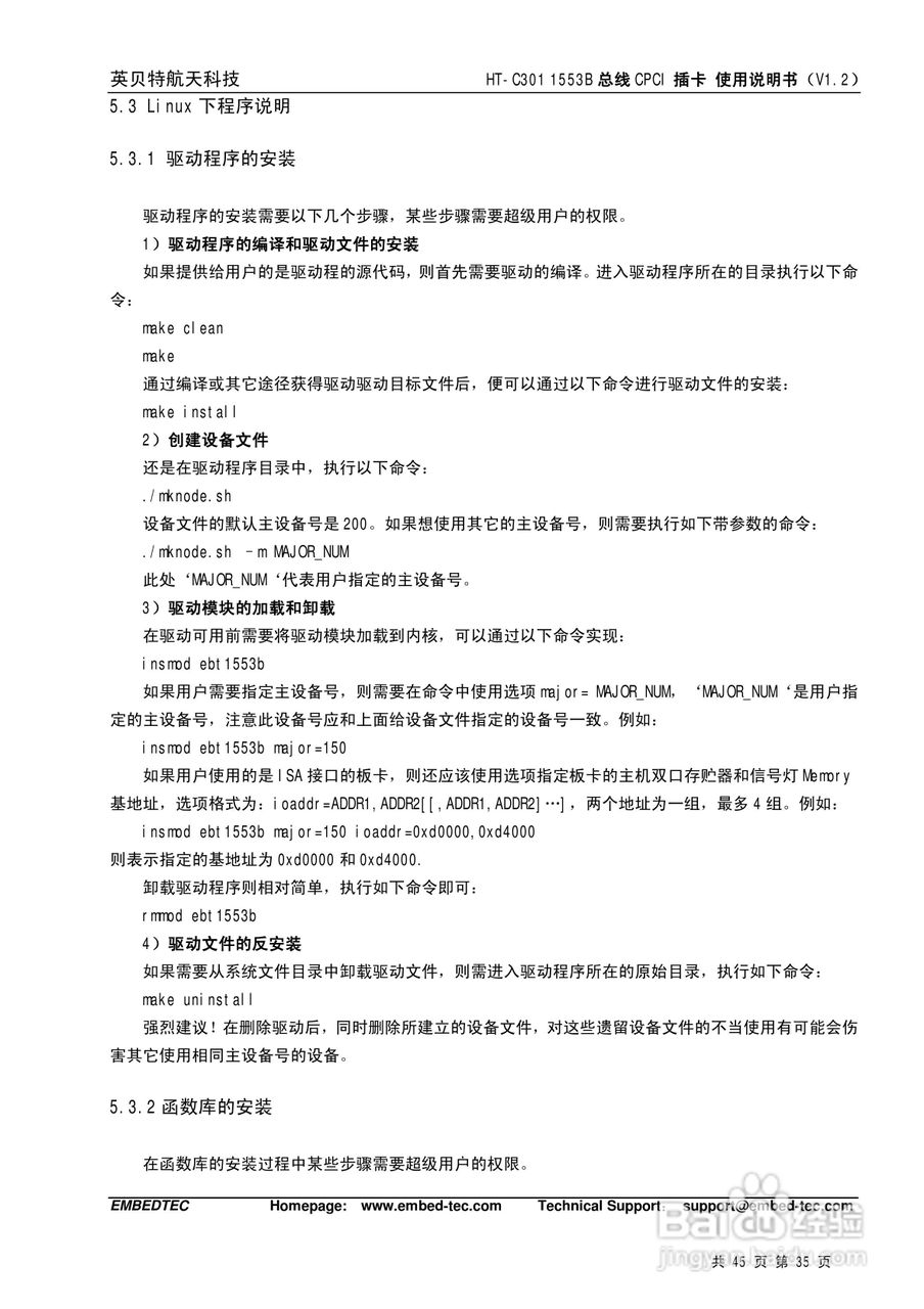
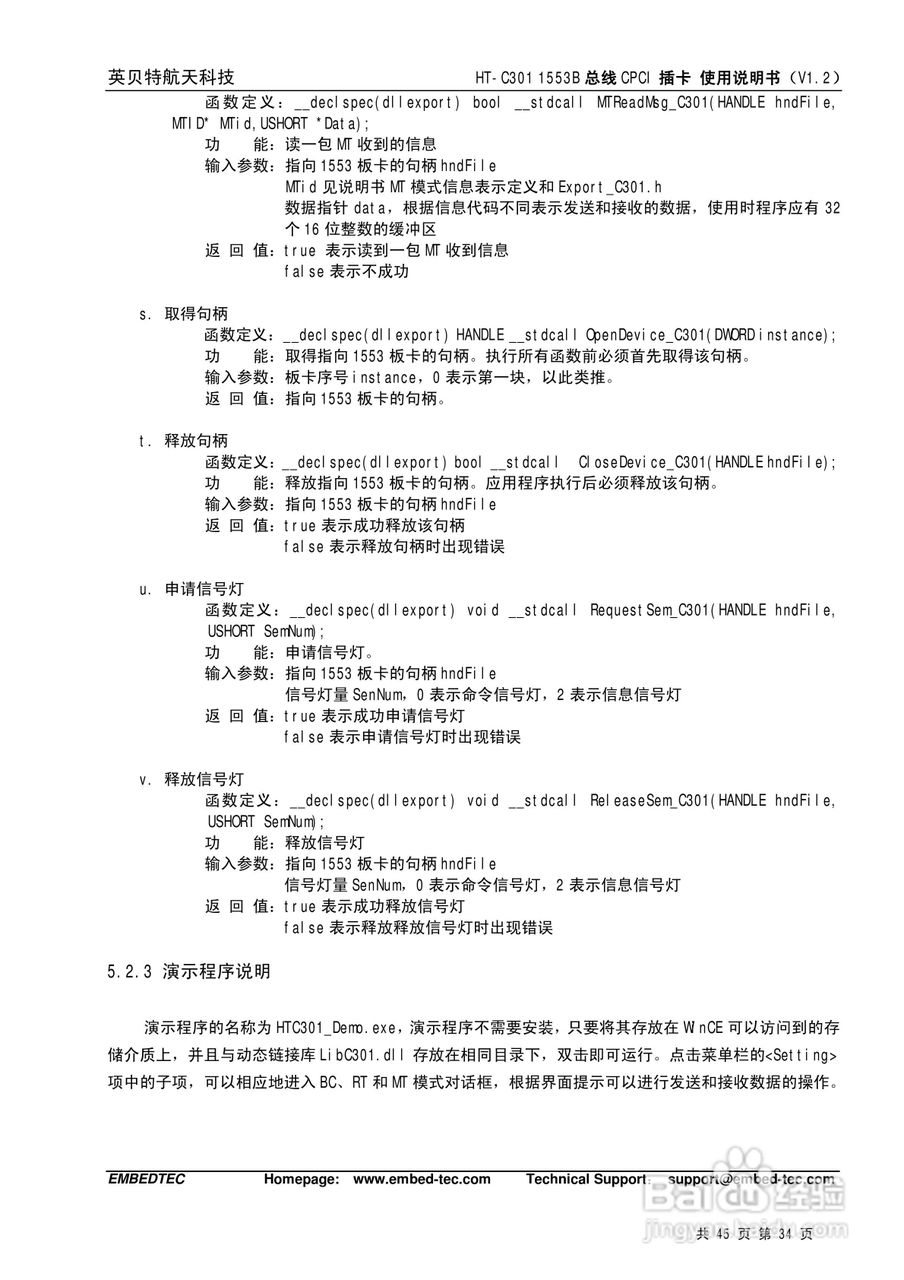
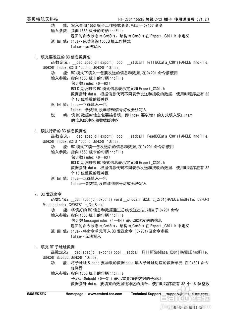
英贝特航天科技HT-C301 1553B总线CPCI插卡使用说明书:[4]
2025-10-23 08:23:06
本篇为《英贝特航天科技HT-C301 1553B总线CPCI插卡使用说明书》,主要介绍该产品的使用方法以及常见故障解决方案。
(共篇)
上一篇:
声明:
本网站引用、摘录或转载内容仅供网站访问者交流或参考,不代表本站立场,如存在版权或非法内容,请联系站长删除,联系邮箱:site.kefu@qq.com。
相关推荐
英贝特航天科技HT-C301 1553B总线CPCI插卡使用说明书:[3]
阅读量:52
英贝特航天科技HT-C301 1553B总线CPCI插卡使用说明书:[2]
阅读量:130
HT-6302 ARINC429总线PCI插卡使用说明书:[4]
阅读量:21
基士得耶CP6301C一体机使用说明书:[4]
阅读量:33
基士得耶CP6450C一体机使用说明书:[4]
阅读量:125
猜你喜欢
牛肉炖柿子的家常做法
微信公众号怎么发文章
车辆过户保险怎么办
消除眼袋的方法
冲奶粉的正确方法
有什么好吃的家常菜
河北农业大学怎么样
生发最好的方法
牙痛快速止痛方法
做包子怎么发面才松软发面的方法
猜你喜欢
怎么样算阳痿
大众汽车图片大全
鸡腿的做法大全家常
月经黑色怎么回事
成本核算方法有几种
怎么快速去除黑眼圈
颈椎病治疗方法
婴儿打嗝是怎么回事
关节炎的治疗方法
黄页网址大全免费