小度生活
首页
美食营养
手工爱好
生活家居
返回
小度生活
首页
美食营养
游戏数码
手工爱好
生活家居
健康养生
运动户外
职场理财
情感交际
母婴教育
时尚美容
知识问答
生活知识
生活百科
搜索
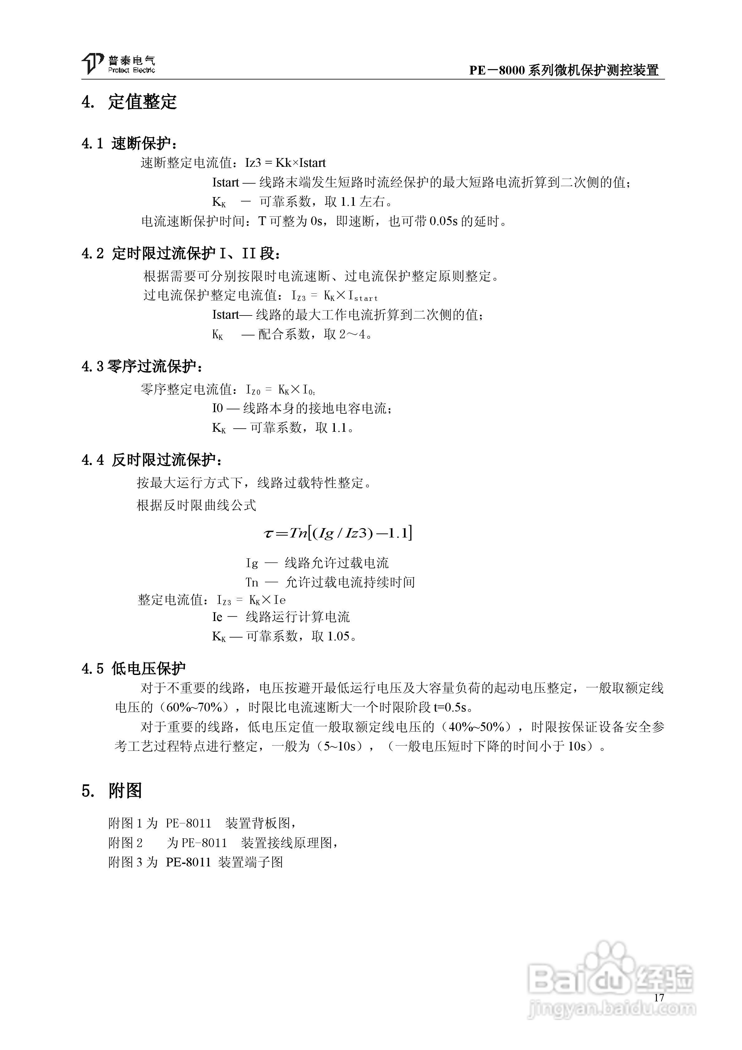
PE-8000系列微机保护测控装置使用说明书:[2]
2026-05-10 21:56:40
本篇为《PE-8000系列微机保护测控装置使用说明书》,主要介绍该产品的使用方法以及常见故障解决方案。
(共篇)
上一篇:
|
下一篇:
声明:
本网站引用、摘录或转载内容仅供网站访问者交流或参考,不代表本站立场,如存在版权或非法内容,请联系站长删除,联系邮箱:site.kefu@qq.com。
相关推荐
PE-8000系列微机保护测控装置使用说明书:[1]
阅读量:83
NF-800系列微机保护测控装置及系统使用说明书:[3]
阅读量:124
NF-800系列微机保护测控装置及系统使用说明书:[5]
阅读量:113
WXH-820A微机线路保护测控装置技术及使用说明书:[2]
阅读量:87
NZB610系列微机测控装置使用说明书:[2]
阅读量:152
猜你喜欢
letting go什么意思
ing什么意思
k金是什么意思
汗斑用什么药
u盾是什么
excited是什么意思
acne是什么牌子
玄武岩是什么岩
冰箱什么品牌好
什么是最大公约数
猜你喜欢
手机自动关机是什么原因
天什么地什么的成语
猥琐什么意思
广州有什么特产
ugc是什么意思
扑朔迷离是什么意思
西米露是什么
序列号是什么
变频空调是什么意思
英国全称是什么