小度生活
首页
美食营养
手工爱好
生活家居
返回
小度生活
首页
美食营养
游戏数码
手工爱好
生活家居
健康养生
运动户外
职场理财
情感交际
母婴教育
时尚美容
知识问答
生活知识
搜索
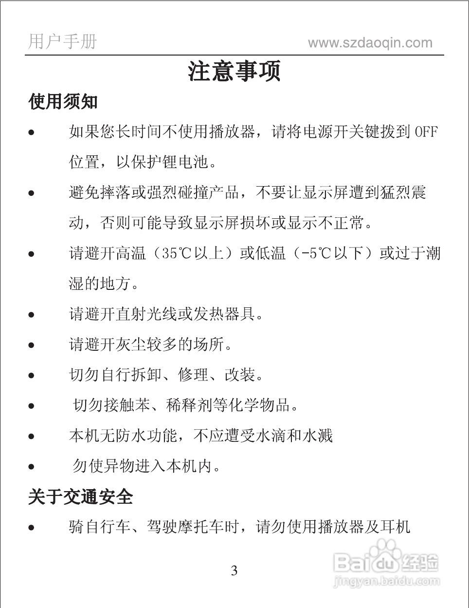
道勤DQ-V80R数码播放器使用说明书:[1]
2025-10-11 08:33:36
本篇为《道勤DQ-V80R数码播放器使用说明书》,主要介绍该产品的使用方法以及常见故障解决方案。
(共篇)
下一篇:
声明:
本网站引用、摘录或转载内容仅供网站访问者交流或参考,不代表本站立场,如存在版权或非法内容,请联系站长删除,联系邮箱:site.kefu@qq.com。
相关推荐
道勤DQ-V80数码播放器使用说明书:[1]
阅读量:34
道勤DQ-V80R数码播放器使用说明书:[3]
阅读量:95
道勤DQ-P6数码播放器使用说明书:[1]
阅读量:57
道勤DQ-P3数码播放器使用说明书:[1]
阅读量:140
道勤DQ-V88数码播放器使用说明书:[1]
阅读量:165
猜你喜欢
6元麻辣烫什么意思
籍贯的意思
端午节祝福
七夕又叫什么节
红茶是什么意思
以药补医什么意思
双向情感障碍是什么意思
苹果4越狱有什么好处
mood是什么意思
qq农场点券有什么用
猜你喜欢
买什么笔记本电脑好
辽阔无垠的意思
exo是什么意思
无可奈何什么意思
圣诞祝福语
尴尬的意思是什么
幼儿生日祝福语
以偏概全的意思
咬文嚼字的意思
新年祝福语大全 简短