小度生活
首页
美食营养
手工爱好
生活家居
返回
小度生活
首页
美食营养
游戏数码
手工爱好
生活家居
健康养生
运动户外
职场理财
情感交际
母婴教育
时尚美容
知识问答
生活知识
生活百科
搜索
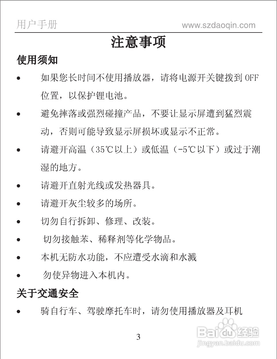
道勤DQ-V80数码播放器使用说明书:[1]
2026-05-10 20:29:06
本篇为《道勤DQ-V80数码播放器使用说明书》,主要介绍该产品的使用方法以及常见故障解决方案。
(共篇)
下一篇:
声明:
本网站引用、摘录或转载内容仅供网站访问者交流或参考,不代表本站立场,如存在版权或非法内容,请联系站长删除,联系邮箱:site.kefu@qq.com。
相关推荐
道勤DQ-V80R数码播放器使用说明书:[1]
阅读量:108
道勤DQ-V80数码播放器使用说明书:[3]
阅读量:74
道勤DQ-P6数码播放器使用说明书:[1]
阅读量:44
道勤DQ-V77数码播放器使用说明书:[1]
阅读量:158
使用说明书封面怎么做
阅读量:103
猜你喜欢
转化率是什么意思
朋友生日送什么花
lonely是什么意思
牛蒡是什么
什么生意好做
cmb是什么意思
serum是什么意思
ic是什么
繁荣昌盛的意思是什么意思
什么奶粉好啊
猜你喜欢
鲁迅被誉为什么
鼠标dpi是什么意思
静谧是什么意思
世界上牙齿最多的动物是什么
加息是什么意思
shuffle什么意思
栩栩如生的近义词是什么
你牛什么牛
肩胛骨疼痛是什么原因
什么是冠词