小度生活
首页
美食营养
手工爱好
生活家居
返回
小度生活
首页
美食营养
游戏数码
手工爱好
生活家居
健康养生
运动户外
职场理财
情感交际
母婴教育
时尚美容
搜索
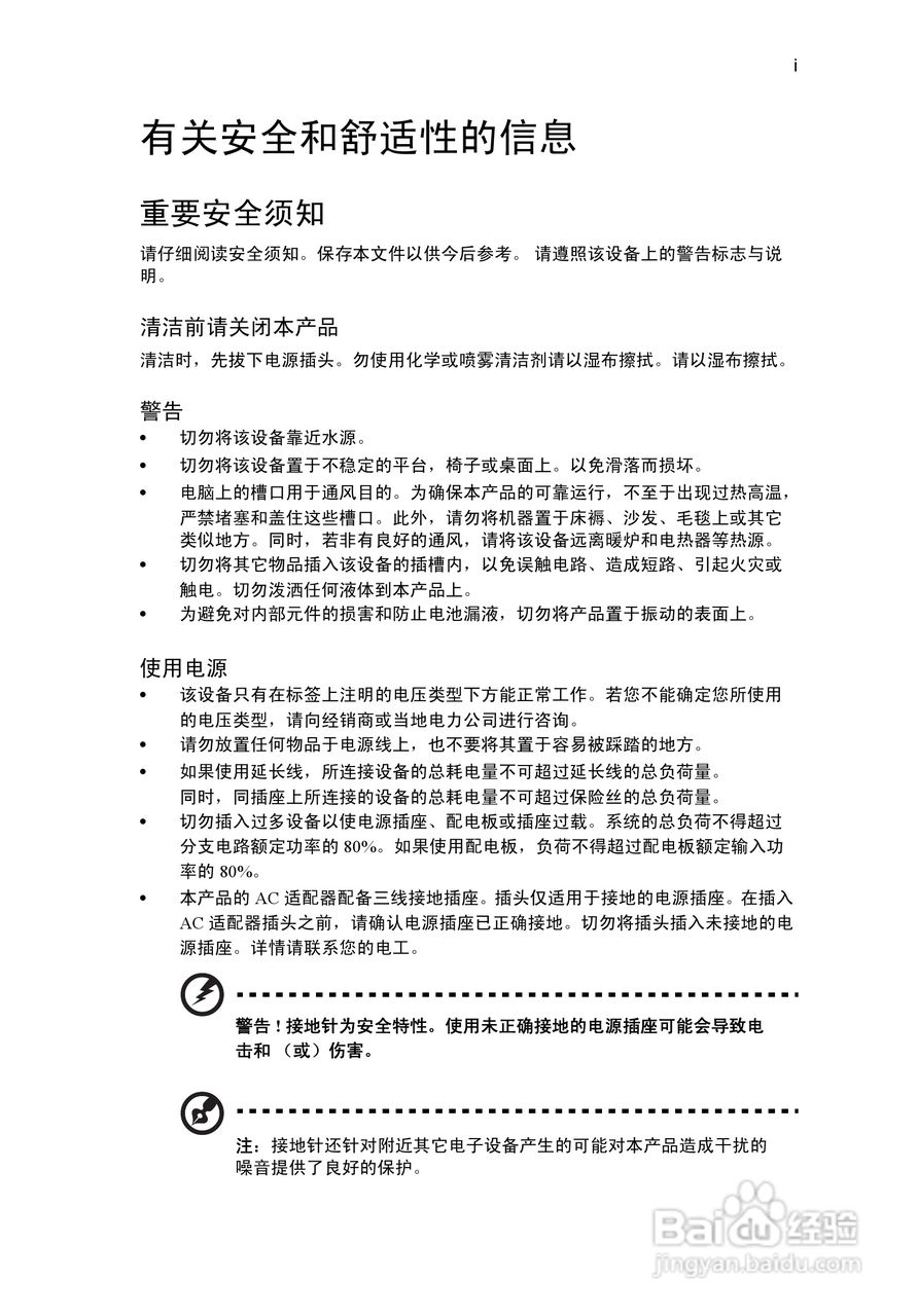
ACER宏基Veriton S265计算机说明书:[1]
2025-10-21 07:58:29
本篇为《ACER宏基Veriton S265计算机说明书》,主要介绍该产品的使用方法以及常见故障解决方案。
(共篇)
下一篇:
声明:
本网站引用、摘录或转载内容仅供网站访问者交流或参考,不代表本站立场,如存在版权或非法内容,请联系站长删除,联系邮箱:site.kefu@qq.com。
相关推荐
ACER宏基Veriton S265计算机说明书:[2]
阅读量:22
ACER宏基Veriton M670计算机说明书:[1]
阅读量:40
ACER宏基Veriton X4610计算机说明书:[1]
阅读量:178
ACER宏基Veriton M460G计算机说明书:[1]
阅读量:58
ACER宏基Veriton S680G计算机说明书:[1]
阅读量:185
猜你喜欢
username是什么意思
孜孜不倦是什么意思
什么贷款比较好贷
什么是大修基金
绿化率是什么意思
摇篮的意思
小脚裤配什么上衣
失意的意思
scientist是什么意思
打豆豆是什么意思
猜你喜欢
大姨妈是什么意思
走婚是什么意思
戒指在中指什么意思
天方夜谭的意思
什么是tm
未来世界是什么样的
interesting是什么意思
kick是什么意思
不以规矩不成方圆意思
典雅什么意思