小度生活
首页
美食营养
手工爱好
生活家居
返回
小度生活
首页
美食营养
游戏数码
手工爱好
生活家居
健康养生
运动户外
职场理财
情感交际
母婴教育
时尚美容
知识问答
生活知识
生活百科
搜索
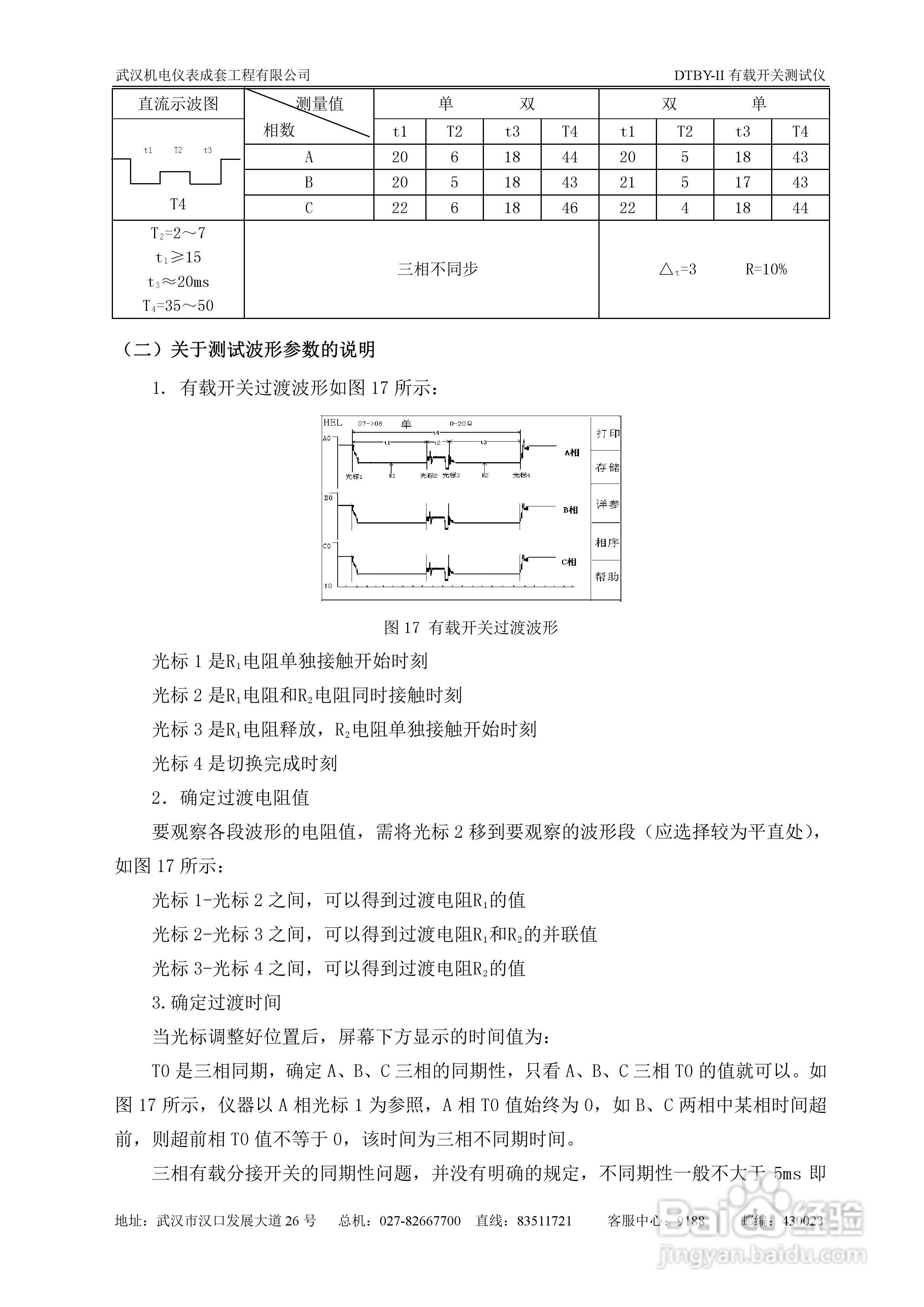
DTBY-Ⅱ型变压器有载调压开关测试仪说明书
2026-03-29 07:47:34
声明:
本网站引用、摘录或转载内容仅供网站访问者交流或参考,不代表本站立场,如存在版权或非法内容,请联系站长删除,联系邮箱:site.kefu@qq.com。
相关推荐
DCBYC-H变压器有载开关测试仪 使用说明书
阅读量:119
DCBYC-S变压器有载开关测试仪 使用说明书
阅读量:76
变压器有载分接开关测试仪操作方法
阅读量:34
TE2060 变压器有载分接开关测试仪说明书
阅读量:134
变压器有载调压开关测试仪采用计算机控制
阅读量:132
猜你喜欢
假如生活欺骗了你原文
生活委员职责
ps中如何画直线
进口关税怎么算
如此生活
如何买卖股票
如何治疗青春痘
犯太岁是什么意思
生活小窍门大全
耿耿于怀是什么意思啊
猜你喜欢
如何淡化色斑
三星手机如何截图
ps文件损坏怎么修复
网上如何交违章罚款
卡贝卫浴怎么样
吸顶灯怎么换灯管
battle是什么意思
生活启示录剧情介绍
cad中如何计算面积
土地使用税如何计算