小度生活
首页
美食营养
手工爱好
生活家居
返回
小度生活
首页
美食营养
游戏数码
手工爱好
生活家居
健康养生
运动户外
职场理财
情感交际
母婴教育
时尚美容
知识问答
生活知识
搜索
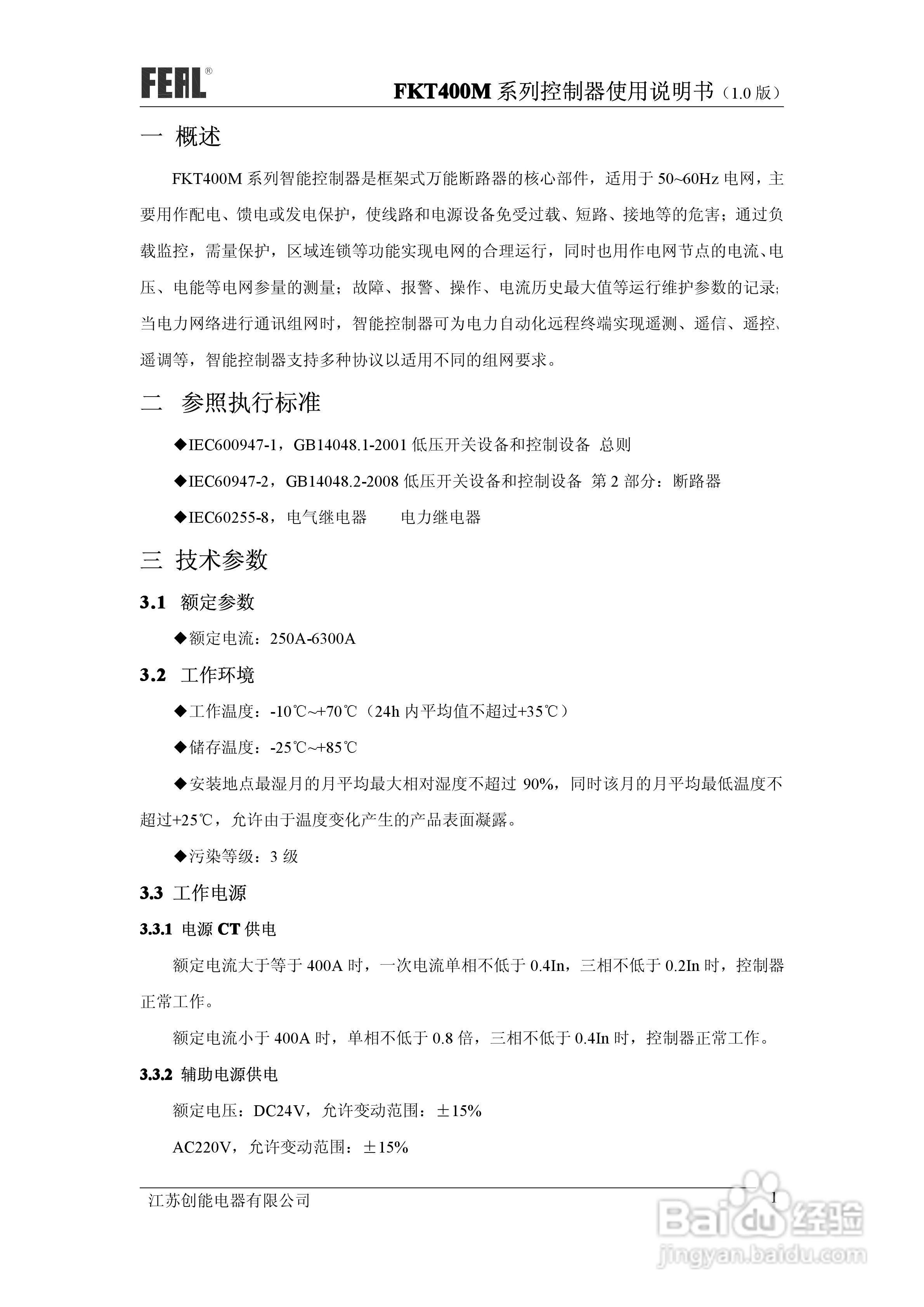
FKT400M系列控制器使用说明书1.0:[1]
2025-12-31 13:07:41
本篇为《FKT400M系列控制器使用说明书1.0》,主要介绍该产品的使用方法以及常见故障解决方案。
(共篇)
下一篇:
声明:
本网站引用、摘录或转载内容仅供网站访问者交流或参考,不代表本站立场,如存在版权或非法内容,请联系站长删除,联系邮箱:site.kefu@qq.com。
相关推荐
FKT400M系列控制器使用说明书1.0:[2]
阅读量:162
FKT45M系列控制器使用说明书1.1:[1]
阅读量:137
FKT45M系列控制器使用说明书1.1:[2]
阅读量:127
FST520智能漏电控制器使用说明书1.0:[1]
阅读量:36
FST520智能漏电控制器使用说明书1.0:[2]
阅读量:143
猜你喜欢
护腰带什么牌子好
酱紫什么意思
葡萄柚的功效与作用
窦性心动过速是什么意思
什么烛夜游
夸父逐日的意思
放大镜的作用
富士康做什么的
股市什么时候开市
20万左右能买什么车
猜你喜欢
柠檬精是什么意思
颐指气使是什么意思
吃胎盘有什么好处
青豆的功效与作用
真心话有什么问题
当仁不让的意思
lord什么意思
入宅是什么意思
汲取的意思
不识庐山真面目只缘身在此山中的意思