小度生活
首页
美食营养
手工爱好
生活家居
返回
小度生活
首页
美食营养
游戏数码
手工爱好
生活家居
健康养生
运动户外
职场理财
情感交际
母婴教育
时尚美容
搜索
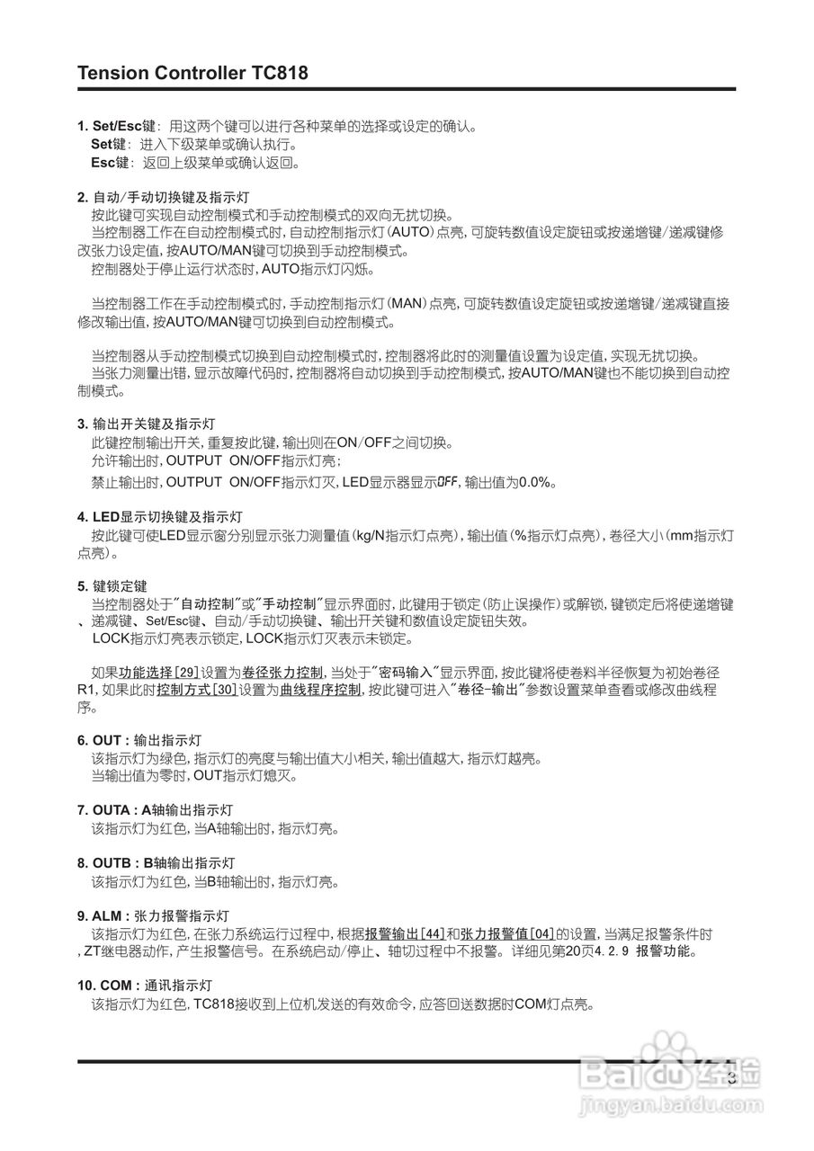
TC818张力控制器V4.00使用说明书:[1]
2025-10-06 15:48:01
本篇为《TC818张力控制器V4.00使用说明书》,主要介绍该产品的使用方法以及常见故障解决方案。
(共篇)
下一篇:
声明:
本网站引用、摘录或转载内容仅供网站访问者交流或参考,不代表本站立场,如存在版权或非法内容,请联系站长删除,联系邮箱:site.kefu@qq.com。
相关推荐
怎样清洗泛黄的衣物
阅读量:161
防爆型智能消防炮
阅读量:52
与客户来往有哪些需要注意的地方
阅读量:167
企业九大系统--呼吸系统
阅读量:141
如何用积木拼装奔跑的麋鹿模型
阅读量:62
猜你喜欢
向前进向前进是什么歌
红尘来呀来去呀去也空是什么歌
11月17日是什么星座
1983年属什么
循循善诱是什么意思
start什么意思
电动车上牌照需要什么手续
郑州有什么好玩的地方
exercise是什么意思
属虎和什么属相最配
猜你喜欢
徘徊是什么意思
玫红色配什么颜色好看
络绎不绝是什么意思
250是什么意思
白夜追凶结局什么意思
淘宝和天猫有什么区别
一树梨花压海棠是什么意思
人为什么会死
社保有什么用
开本是什么意思