小度生活
首页
美食营养
手工爱好
生活家居
返回
小度生活
首页
美食营养
游戏数码
手工爱好
生活家居
健康养生
运动户外
职场理财
情感交际
母婴教育
时尚美容
知识问答
生活知识
搜索
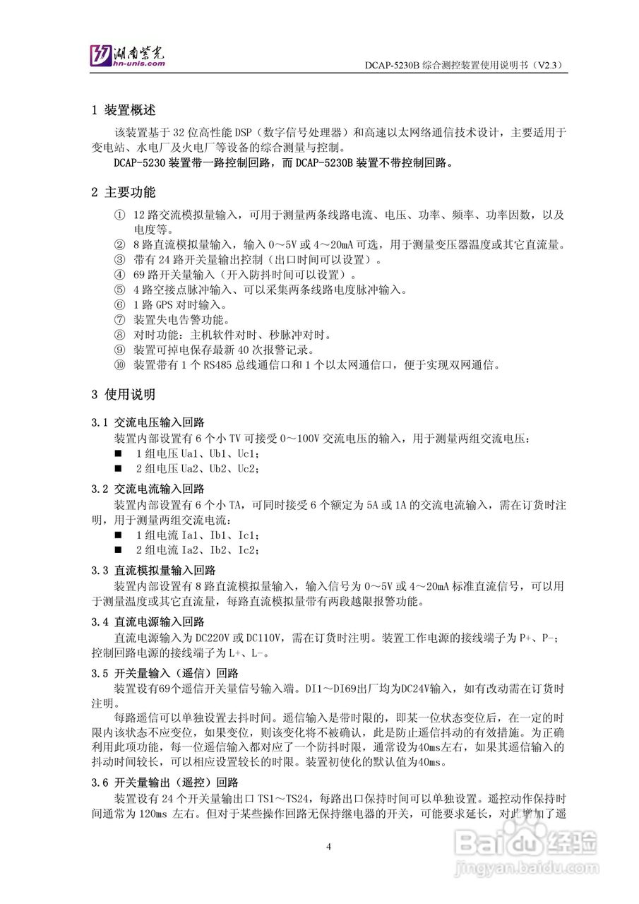
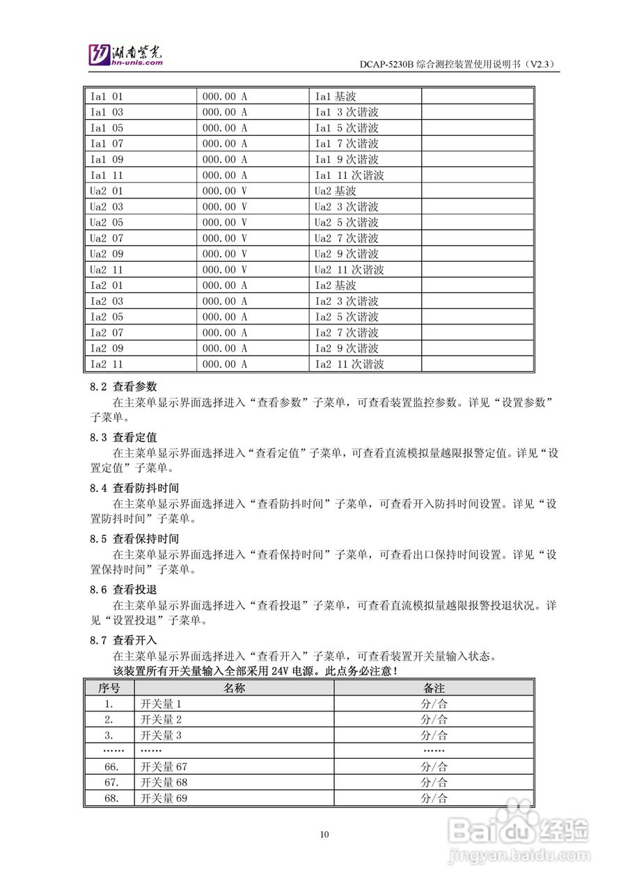
紫光DCAP-5230B综合测控装置使用说明书:[1]
2026-01-19 20:43:22
本篇为《紫光DCAP-5230B综合测控装置使用说明书》,主要介绍该产品的使用方法以及常见故障解决方案。
(共篇)
下一篇:
声明:
本网站引用、摘录或转载内容仅供网站访问者交流或参考,不代表本站立场,如存在版权或非法内容,请联系站长删除,联系邮箱:site.kefu@qq.com。
相关推荐
紫光DCAP-5082B发电机转子接地监控保护装置使用说明书:[1]
阅读量:24
紫光DCAP-3005自闭贯通监控保护装置使用说明书:[1]
阅读量:181
紫光DCAP-5082B发电机转子接地监控保护装置使用说明书:[2]
阅读量:48
紫光DCAP-5010高压电动机综合监控保护装置使用说明书:[1]
阅读量:57
紫光DCAP-3005自闭贯通监控保护装置使用说明书:[2]
阅读量:107
猜你喜欢
新闻标题怎么写
荣誉证书怎么写
balcony怎么读
股票成本价怎么算
苹果手机邮件怎么设置
造影怎么做
论文综述怎么写
大锅菜怎么做好吃
临时工工资怎么入账
卤菜怎么做
猜你喜欢
咽喉炎怎么治
怎么购买股票
怎么删除输入法
o型腿怎么矫正视频
我的世界狼怎么驯服
社保基数怎么算
密码忘记了怎么办
考试总结怎么写
心跳快怎么办
绿色守护怎么用