小度生活
首页
美食营养
手工爱好
生活家居
返回
小度生活
首页
美食营养
游戏数码
手工爱好
生活家居
健康养生
运动户外
职场理财
情感交际
母婴教育
时尚美容
知识问答
生活知识
生活百科
搜索
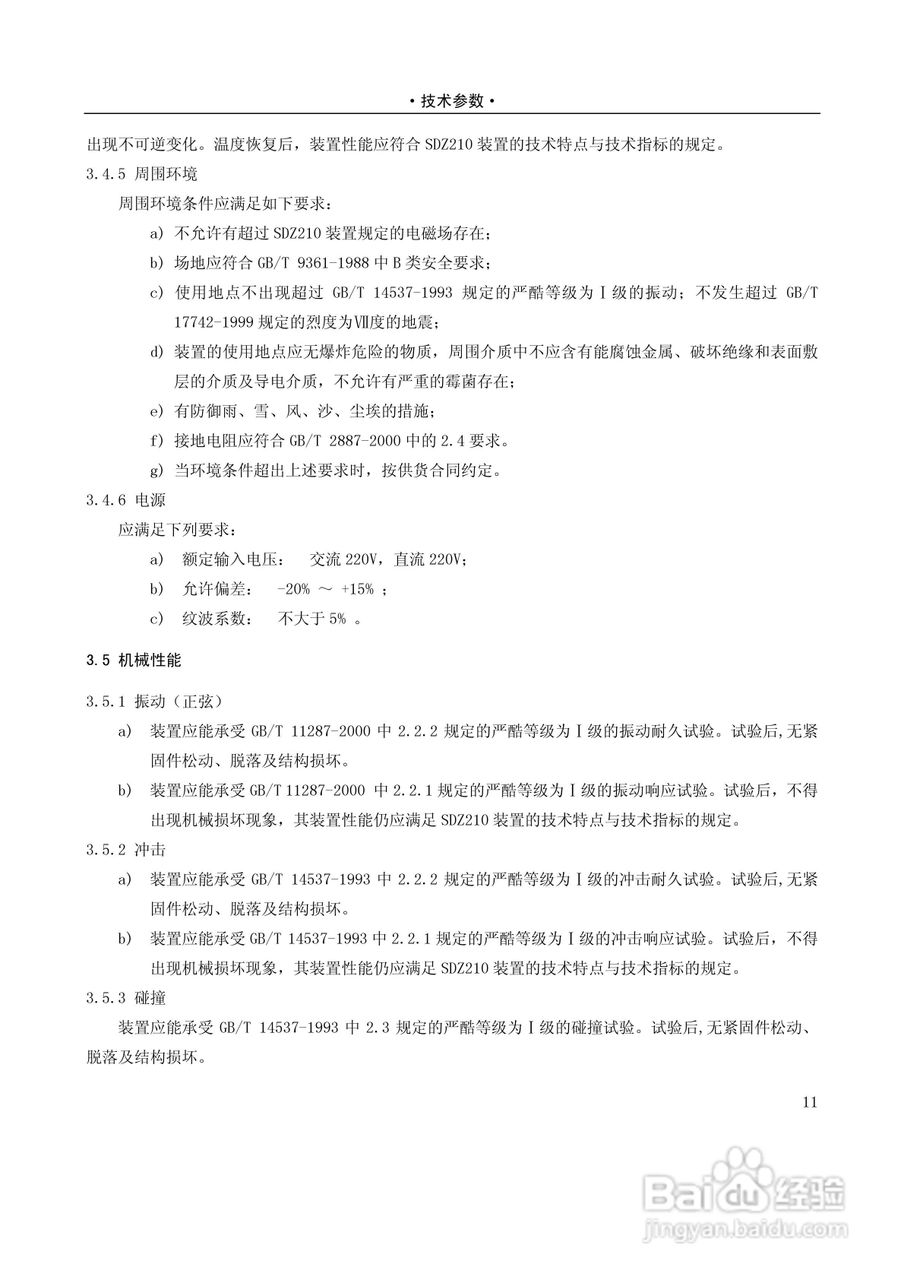
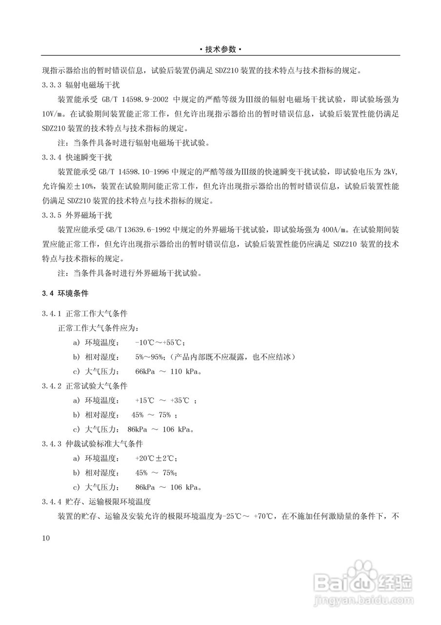
国电南自SDZ210微机综合测控装置技术与使用说明书:[2]
2026-05-10 18:23:04
本篇为《国电南自SDZ210微机综合测控装置技术与使用说明书》,主要介绍该产品的使用方法以及常见故障解决方案。
(共篇)
上一篇:
|
下一篇:
声明:
本网站引用、摘录或转载内容仅供网站访问者交流或参考,不代表本站立场,如存在版权或非法内容,请联系站长删除,联系邮箱:site.kefu@qq.com。
相关推荐
国电南自SDZ210微机综合测控装置技术与使用说明书:[4]
阅读量:171
微机继电保护测试仪交流试验操作方法
阅读量:31
微机继电保护测试仪软件操作方法
阅读量:190
微机继电保护测试仪常见处理方法
阅读量:34
微机继电保护测试仪差动保护注意事项
阅读量:179
猜你喜欢
experience是什么意思
楼面价是什么意思
芊芊学子是什么意思
魔法少女什么的已经够了啦
创举是什么意思
他克莫司软膏的作用
樱桃酒的功效与作用
小刀是什么意思
gm是什么意思
玳玳花的功效与作用
猜你喜欢
hk是什么意思
健身喝什么饮料
假如我变成了什么
心灵鸡汤是什么意思
985 211是什么意思
nba什么时候开始
惦记的意思
msds是什么意思
雅思和托福有什么区别
茹毛饮血的意思