小度生活
首页
美食营养
手工爱好
生活家居
返回
小度生活
首页
美食营养
游戏数码
手工爱好
生活家居
健康养生
运动户外
职场理财
情感交际
母婴教育
时尚美容
知识问答
生活知识
搜索
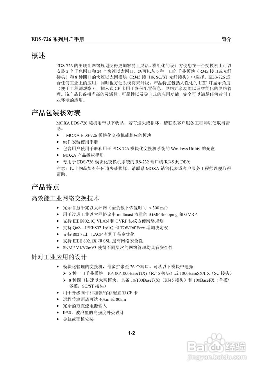
MOXA EDS-726系列以太网交换机用户手册:[1]
2026-01-30 20:17:03
本篇为《MOXA EDS-726系列以太网交换机用户手册》,主要介绍该产品的使用方法以及常见故障解决方案。
(共篇)
下一篇:
声明:
本网站引用、摘录或转载内容仅供网站访问者交流或参考,不代表本站立场,如存在版权或非法内容,请联系站长删除,联系邮箱:site.kefu@qq.com。
相关推荐
MOXA EDS-726系列以太网交换机用户手册:[10]
阅读量:138
MOXA EDS-726系列以太网交换机用户手册:[4]
阅读量:173
MOXA EDS-516A交换机使用手册:[1]
阅读量:37
怎样设置MOXA交换机环网协议
阅读量:74
如何设置MOXA的无线AP和Client
阅读量:194
猜你喜欢
炒馒头怎么做好吃
化妆刷怎么清洗
hpv阳性怎么治疗
闭经怎么能调有月经
我的世界雪人怎么做
鲫鱼汤怎么做
尿路感染怎么办
头皮屑怎么治
公积金怎么取
阳光车险怎么样
猜你喜欢
虱子怎么治
平面图怎么画
耳屎是湿的怎么回事
婴儿湿疹怎么办
电脑远程控制怎么弄
吉他弦断了怎么换
鸡肝怎么做
苹果手机突然没声音了怎么回事
qq怎么看特别关心我的人
疙瘩汤怎么做