小度生活
首页
美食营养
手工爱好
生活家居
返回
小度生活
首页
美食营养
游戏数码
手工爱好
生活家居
健康养生
运动户外
职场理财
情感交际
母婴教育
时尚美容
知识问答
搜索
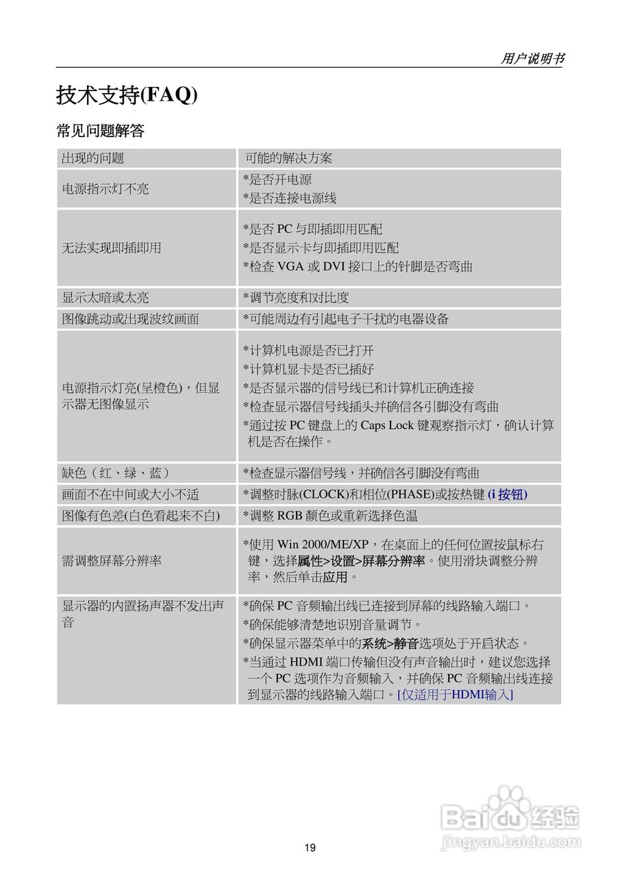
瀚视奇HL195ABB液晶显示器使用手册1.0版:[2]
2025-11-16 10:00:25
/>
(共篇)
上一篇:
声明:
本网站引用、摘录或转载内容仅供网站访问者交流或参考,不代表本站立场,如存在版权或非法内容,请联系站长删除,联系邮箱:site.kefu@qq.com。
相关推荐
瀚视奇HL195ABB液晶显示器使用手册1.0版:[1]
阅读量:189
瀚视奇HC174A-BB液晶显示器驱使用手册1.0版:[2]
阅读量:189
瀚视奇HC174A-BB液晶显示器驱使用手册1.0版:[1]
阅读量:146
瀚视奇HZ194A液晶显示器使用手册2.0版:[1]
阅读量:61
瀚视奇HZ194A液晶显示器使用手册2.0版:[2]
阅读量:45
猜你喜欢
唯品会客服怎么联系
绿森林硅藻泥怎么样
ps画笔工具怎么用
生活服务类节目
优资莱护肤品怎么样
空白名怎么打
直男是什么意思啊
hpv检查是什么
美女生活照
数学与生活作品
猜你喜欢
ms是什么意思
热血江湖怎么双开
未知数x怎么打
十铨内存怎么样
高密度脂蛋白偏高是什么意思
跳投怎么发力
电脑怎么重装系统xp
如何在网上买东西
wlan密码怎么修改
原始人的生活