小度生活
首页
美食营养
手工爱好
生活家居
返回
小度生活
首页
美食营养
游戏数码
手工爱好
生活家居
健康养生
运动户外
职场理财
情感交际
母婴教育
时尚美容
知识问答
生活知识
搜索
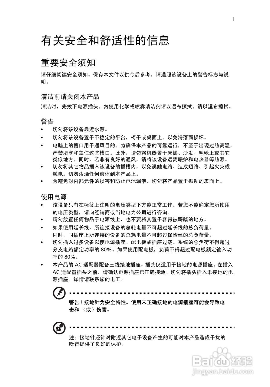
ACER宏基Veriton M428G计算机说明书:[1]
2025-10-21 05:00:29
本篇为《ACER宏基Veriton M428G计算机说明书》,主要介绍该产品的使用方法以及常见故障解决方案。
(共篇)
下一篇:
声明:
本网站引用、摘录或转载内容仅供网站访问者交流或参考,不代表本站立场,如存在版权或非法内容,请联系站长删除,联系邮箱:site.kefu@qq.com。
相关推荐
ACER宏基Veriton M428G计算机说明书:[2]
阅读量:58
ACER宏基Veriton M4610计算机说明书:[1]
阅读量:64
ACER宏基Veriton M421计算机说明书:[1]
阅读量:105
ACER宏基Veriton M265计算机说明书:[1]
阅读量:128
ACER宏基Veriton M420G计算机说明书:[1]
阅读量:154
猜你喜欢
月经来了肚子痛怎么办
湿疹怎么治疗能去根
眼睛疼是怎么回事
威露士洗衣液怎么样
网上怎么预约挂号
三角形的面积怎么算
个体营业执照怎么注销
指尖陀螺怎么玩
综合素质评价怎么写
怎么戒烟最有效
猜你喜欢
gta5游泳怎么上浮
电脑中病毒了怎么办
省略号怎么打
雌激素低怎么办
菱角怎么吃
心慌是怎么回事
维娜化妆品怎么样
我的世界苹果怎么得
心慌怎么办
光遇怎么和好友一起玩啊