小度生活
首页
美食营养
手工爱好
生活家居
返回
小度生活
首页
美食营养
游戏数码
手工爱好
生活家居
健康养生
运动户外
职场理财
情感交际
母婴教育
时尚美容
知识问答
生活知识
生活百科
搜索
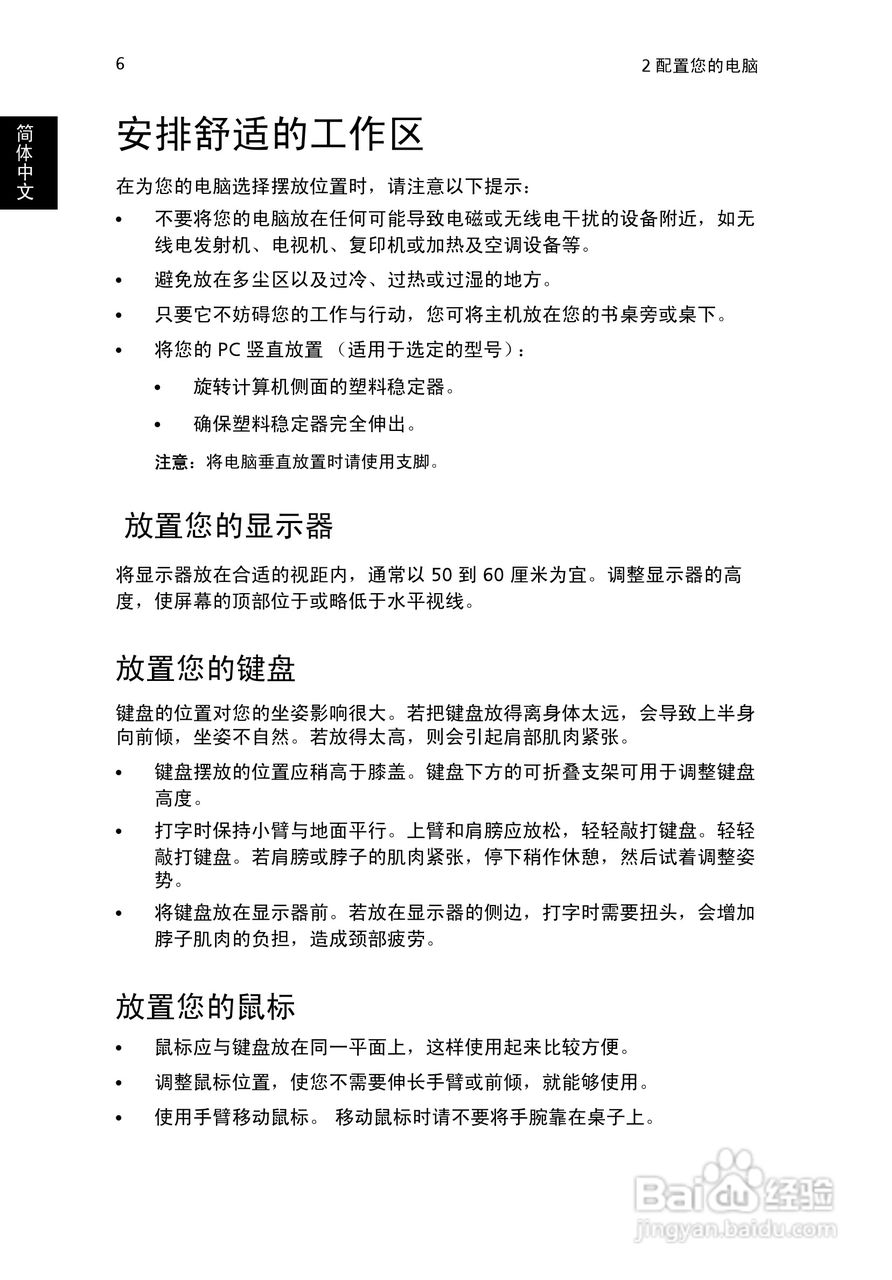
ACER宏基Veriton M428G计算机说明书:[2]
2026-03-25 18:22:40
本篇为《ACER宏基Veriton M428G计算机说明书》,主要介绍该产品的使用方法以及常见故障解决方案。
(共篇)
上一篇:
|
下一篇:
声明:
本网站引用、摘录或转载内容仅供网站访问者交流或参考,不代表本站立场,如存在版权或非法内容,请联系站长删除,联系邮箱:site.kefu@qq.com。
相关推荐
ACER宏基Veriton M428G计算机说明书:[3]
阅读量:165
ACER宏基Veriton M670计算机说明书:[2]
阅读量:166
ACER宏基Veriton M680G计算机说明书:[2]
阅读量:148
ACER宏基Veriton L410G计算机说明书:[2]
阅读量:166
ACER宏基Veriton L410计算机说明书:[2]
阅读量:124
猜你喜欢
nose是什么意思
九十岁老人称什么
什么时候吃苹果最好
开盲盒是什么意思
2003年是什么年
公知是什么意思
癸水是什么意思
tps是什么意思
head是什么意思
属牛和什么属相最配
猜你喜欢
gold是什么意思
法克是什么意思
休克是什么意思
yeah是什么意思
舌头发白什么原因
矢志不渝是什么意思
sweater是什么意思
四舍五入是什么意思
劳燕分飞是什么意思
活着是为了什么