小度生活
首页
美食营养
手工爱好
生活家居
返回
小度生活
首页
美食营养
游戏数码
手工爱好
生活家居
健康养生
运动户外
职场理财
情感交际
母婴教育
时尚美容
知识问答
生活知识
生活百科
搜索
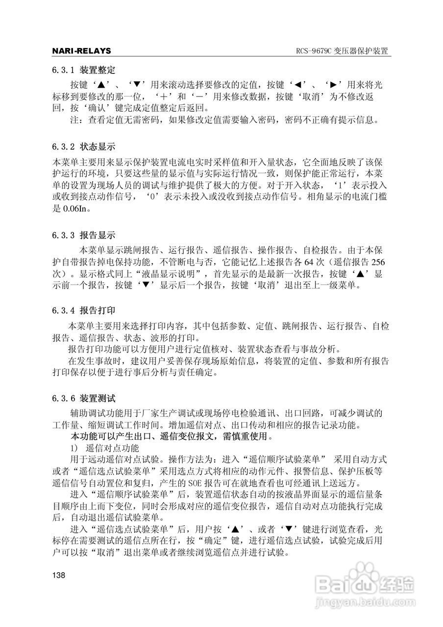
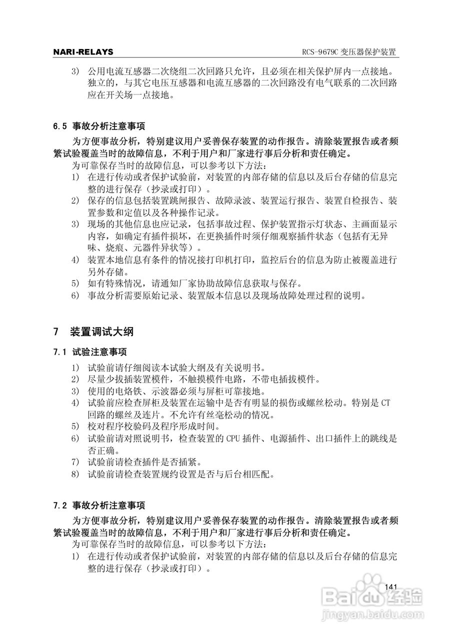
RCS-9000系列C型变压器保护部分使用说明书:[15]
2026-03-29 11:01:55
本篇为《RCS-9000系列C型变压器保护部分使用说明书》,主要介绍该产品的使用方法以及常见故障解决方案。
(共篇)
上一篇:
|
下一篇:
声明:
本网站引用、摘录或转载内容仅供网站访问者交流或参考,不代表本站立场,如存在版权或非法内容,请联系站长删除,联系邮箱:site.kefu@qq.com。
相关推荐
RCS-9000系列C型变压器保护部分使用说明书:[11]
阅读量:184
RCS-9000系列C型变压器保护部分使用说明书:[13]
阅读量:65
RCS-9000系列A型变压器保护部分使用说明书:[9]
阅读量:182
RCS-9000系列A型变压器保护部分使用说明书:[2]
阅读量:144
RCS-9000系列A型变压器保护部分使用说明书:[6]
阅读量:81
猜你喜欢
nba2k怎么玩
朗宁羽毛球拍怎么样
zippo打火机怎么加油
查找我的iphone怎么用
打印机显示脱机怎么办
黄晓明怎么了
亲属关系证明怎么开
bt种子怎么用
刷卡机怎么用
黄金比例怎么算
猜你喜欢
ps怎么做艺术字
肝火旺长痘怎么调理
在家里怎么赚钱
lr预设怎么导入
电脑开机密码忘记怎么办
怎么踢足球
金道贵金属怎么样
怎么注册淘宝网店
腿不直怎么矫正
奥黛丽赫本怎么死的