小度生活
首页
美食营养
手工爱好
生活家居
返回
小度生活
首页
美食营养
游戏数码
手工爱好
生活家居
健康养生
运动户外
职场理财
情感交际
母婴教育
时尚美容
知识问答
生活知识
生活百科
搜索
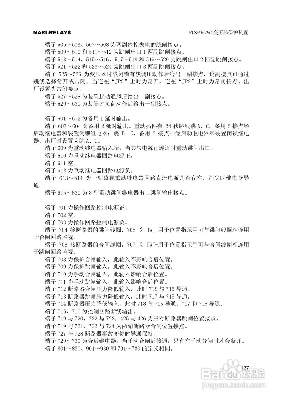
RCS-9000系列C型变压器保护部分使用说明书:[14]
2026-06-01 06:11:29
本篇为《RCS-9000系列C型变压器保护部分使用说明书》,主要介绍该产品的使用方法以及常见故障解决方案。
(共篇)
上一篇:
|
下一篇:
声明:
本网站引用、摘录或转载内容仅供网站访问者交流或参考,不代表本站立场,如存在版权或非法内容,请联系站长删除,联系邮箱:site.kefu@qq.com。
相关推荐
RCS-9000系列C型变压器保护部分使用说明书:[15]
阅读量:80
RCS-9000系列A型变压器保护部分使用说明书:[4]
阅读量:161
RCS-9000系列A型变压器保护部分使用说明书:[9]
阅读量:96
RCS-9000系列A型变压器保护部分使用说明书:[6]
阅读量:36
使用说明书封面怎么做
阅读量:162
猜你喜欢
store什么意思
icp备案是什么意思
电动车电池什么牌子好
手机app是什么意思
尿黄是什么病
92年属猴的是什么命
i miss you是什么意思
平安夜什么时候
什么是债券
感恩是什么意思
猜你喜欢
control是什么意思
junior是什么意思
什么是葡萄胎
脑梗是什么引起的
详细的反义词是什么
什么是通讯地址
唐卡是什么
少校是什么级别
燕窝什么牌子好
系动词是什么