小度生活
首页
美食营养
手工爱好
生活家居
返回
小度生活
首页
美食营养
游戏数码
手工爱好
生活家居
健康养生
运动户外
职场理财
情感交际
母婴教育
时尚美容
知识问答
生活知识
搜索
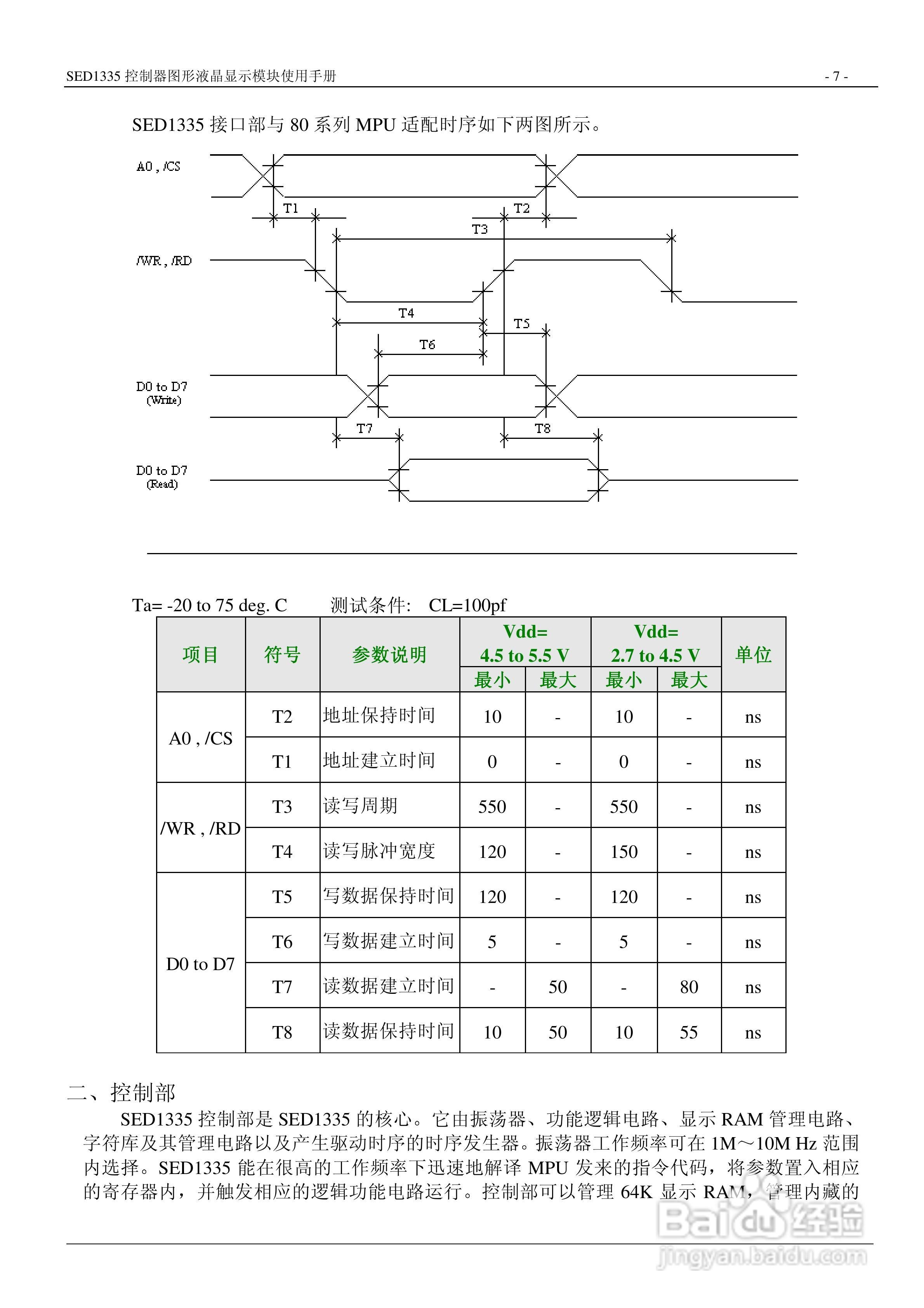
SED1335 控制器图形液晶显示模块使用手册:[1]
2025-11-07 13:44:54
本篇为《SED1335 控制器图形液晶显示模块使用手册》,主要介绍该产品的使用方法以及常见故障解决方案。
(共篇)
下一篇:
声明:
本网站引用、摘录或转载内容仅供网站访问者交流或参考,不代表本站立场,如存在版权或非法内容,请联系站长删除,联系邮箱:site.kefu@qq.com。
相关推荐
SED1335 控制器图形液晶显示模块使用手册:[2]
阅读量:158
SED1335控制器使用说明书:[1]
阅读量:102
CA24064B液晶显示模块使用手册:[1]
阅读量:153
FM12864C-1图形液晶显示模块使用手册:[1]
阅读量:139
YM240128图形点阵液晶显示模块使用手册:[1]
阅读量:186
猜你喜欢
恻隐之心什么意思
寡人是什么意思
宇宙之外是什么
办健康证需要带什么证件
apex是什么意思
三人不抱树的意思是什么
smart是什么意思
pcm是什么意思
goes是什么意思
女生喜欢什么礼物
猜你喜欢
献血有什么好处
伟岸是什么意思
3是什么意思
png是什么格式
天马行空什么意思
淘宝降权是什么意思
人的本质是什么
待产包需要准备什么
浓密的反义词是什么
上海迪士尼什么时候恢复开放