小度生活
首页
美食营养
手工爱好
生活家居
返回
小度生活
首页
美食营养
游戏数码
手工爱好
生活家居
健康养生
运动户外
职场理财
情感交际
母婴教育
时尚美容
知识问答
生活知识
生活百科
搜索
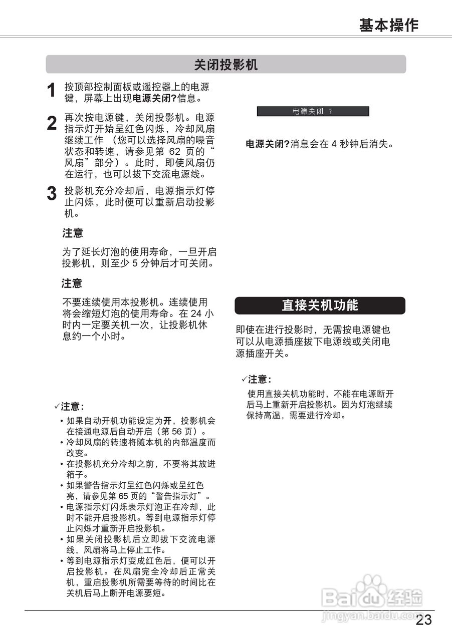
佳能 LV-8227A投影机说明书:[3]
2026-04-18 10:02:23
本篇为《佳能 LV-8227A投影机说明书》,主要介绍该产品的使用方法以及常见故障解决方案。
(共篇)
上一篇:
|
下一篇:
声明:
本网站引用、摘录或转载内容仅供网站访问者交流或参考,不代表本站立场,如存在版权或非法内容,请联系站长删除,联系邮箱:site.kefu@qq.com。
相关推荐
佳能 LV-8227A投影机说明书:[6]
阅读量:25
佳能 LV-8320投影机说明书:[3]
阅读量:146
佳能LV-7290投影机使用说明书:[3]
阅读量:128
佳能 LV-7297M投影机说明书:[3]
阅读量:139
投影机怎样连接使用
阅读量:53
猜你喜欢
dnf怎么玩
南方科技大学怎么样
鼻炎康片效果怎么样
长虹电视怎么样
没有你我怎么办
我的英文怎么写
小儿发烧怎么办
爱玛特净水器怎么样
改密码怎么改
醪糟怎么吃
猜你喜欢
套套怎么用
打嗝怎么回事
非法同居怎么处罚
宫颈糜烂怎么治
老掉头发怎么办
键盘膜怎么清洗
软疣是怎么引起的
win7怎么截屏
来的笔顺怎么写
怀疑老公有外遇怎么办