小度生活
首页
美食营养
手工爱好
生活家居
返回
小度生活
首页
美食营养
游戏数码
手工爱好
生活家居
健康养生
运动户外
职场理财
情感交际
母婴教育
时尚美容
知识问答
生活知识
生活百科
搜索
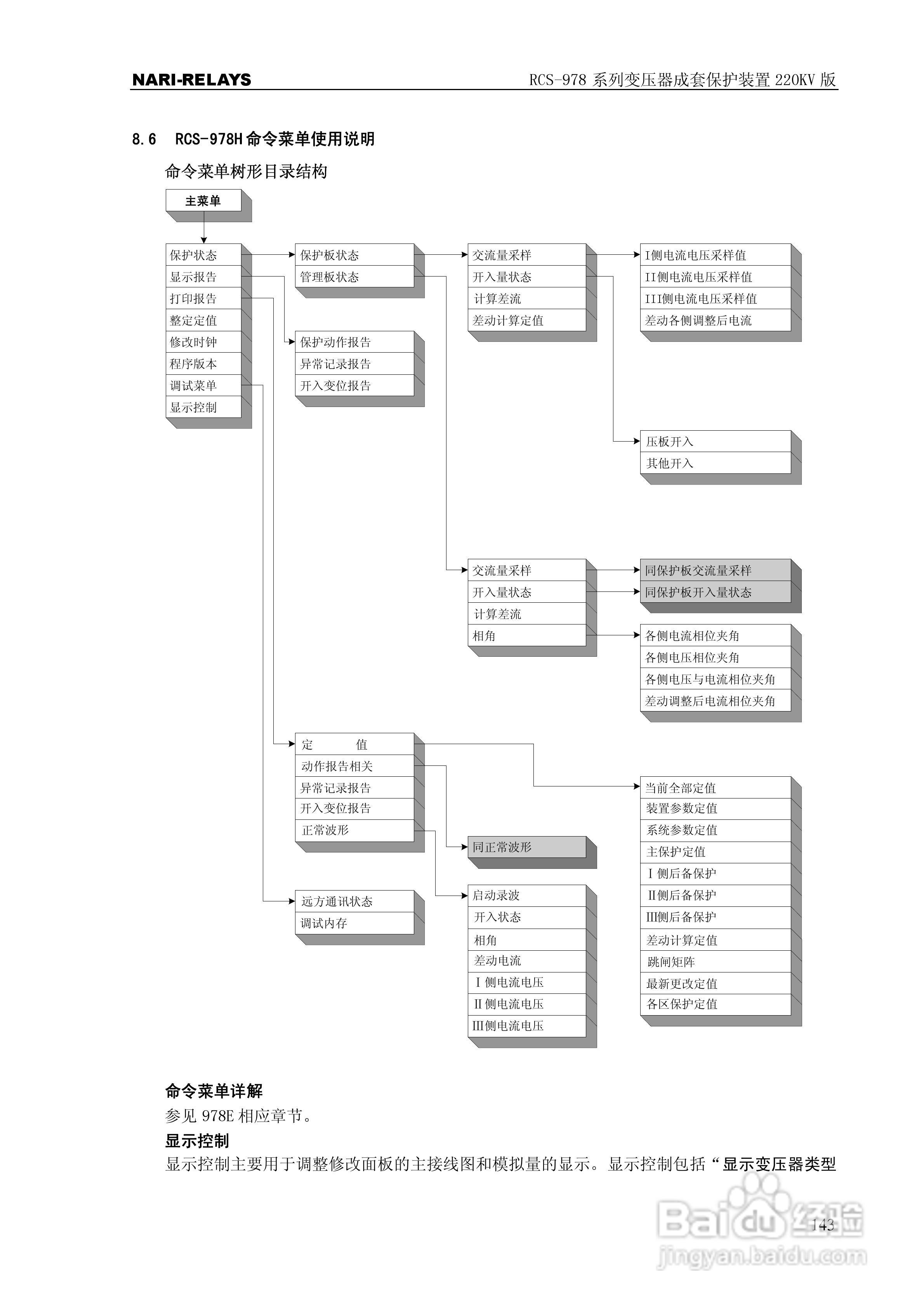
RCS-978系列变压器成套保护装置220kV版技术说明书:[15]
2026-03-25 08:34:00
本篇为《RCS-978系列变压器成套保护装置220kV版技术说明书》,主要介绍该产品的使用方法以及常见故障解决方案。
(共篇)
上一篇:
|
下一篇:
声明:
本网站引用、摘录或转载内容仅供网站访问者交流或参考,不代表本站立场,如存在版权或非法内容,请联系站长删除,联系邮箱:site.kefu@qq.com。
相关推荐
RCS-978系列变压器成套保护装置220kV版技术说明书:[8]
阅读量:157
变压器满负载的测试方法
阅读量:142
变压器测试仪器有哪几种?
阅读量:155
变压器变比测试仪测试方法
阅读量:101
变压器怎样接地
阅读量:33
猜你喜欢
经期量少怎么调理
jeep指南者怎么样
记忆力减退怎么办
阳光保险公司怎么样
大米饭怎么做好吃
家长寄语怎么写小学
赵丽颖怎么当上演员的
月亮怎么拍
反应蛋白高怎么回事
怎么解防沉迷
猜你喜欢
大麦盒子怎么用
怎么去除双下巴
冰箱结冰怎么快速除冰
月经少而黑怎么调理
可乐鸡翅怎么烧最好吃
淘宝打不开怎么回事
怎么设置无线网
电子相册怎么做
qq怎么创建群
百合怎么吃最好