小度生活
首页
美食营养
手工爱好
生活家居
返回
小度生活
首页
美食营养
游戏数码
手工爱好
生活家居
健康养生
运动户外
职场理财
情感交际
母婴教育
时尚美容
知识问答
生活知识
搜索
DELL S300WI投影机说明书:[11]
2026-02-17 09:28:55
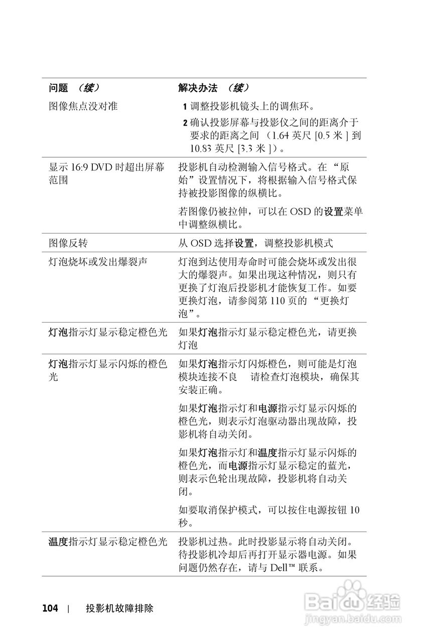
本篇为《DELL S300WI投影机说明书》,主要介绍该产品的使用方法以及常见故障解决方案。
(共篇)
上一篇:
|
下一篇:
声明:
本网站引用、摘录或转载内容仅供网站访问者交流或参考,不代表本站立场,如存在版权或非法内容,请联系站长删除,联系邮箱:site.kefu@qq.com。
相关推荐
DELL S300WI投影机说明书:[12]
阅读量:82
DELL S300WI投影机说明书:[9]
阅读量:69
DELL S300WI投影机说明书:[6]
阅读量:182
dell如何进入bios
阅读量:175
dell蓝牙怎么打开
阅读量:191
猜你喜欢
运动器械
mcu是什么
母亲节送什么花最适合
伏特加是什么
kumho是什么轮胎
make love是什么意思
马云近几天出什么事了
缺钙有什么症状
e-mail是什么
心旷神怡的意思是什么
猜你喜欢
户籍登记日期是什么
度娘是什么
stone是什么意思
缺乏维生素a的症状
维生素k1注射液
16年是什么年
halloween是什么意思
女朋友生日送什么礼物好
愉快的反义词是什么
什么的经历