小度生活
首页
美食营养
手工爱好
生活家居
返回
小度生活
首页
美食营养
游戏数码
手工爱好
生活家居
健康养生
运动户外
职场理财
情感交际
母婴教育
时尚美容
知识问答
生活知识
搜索
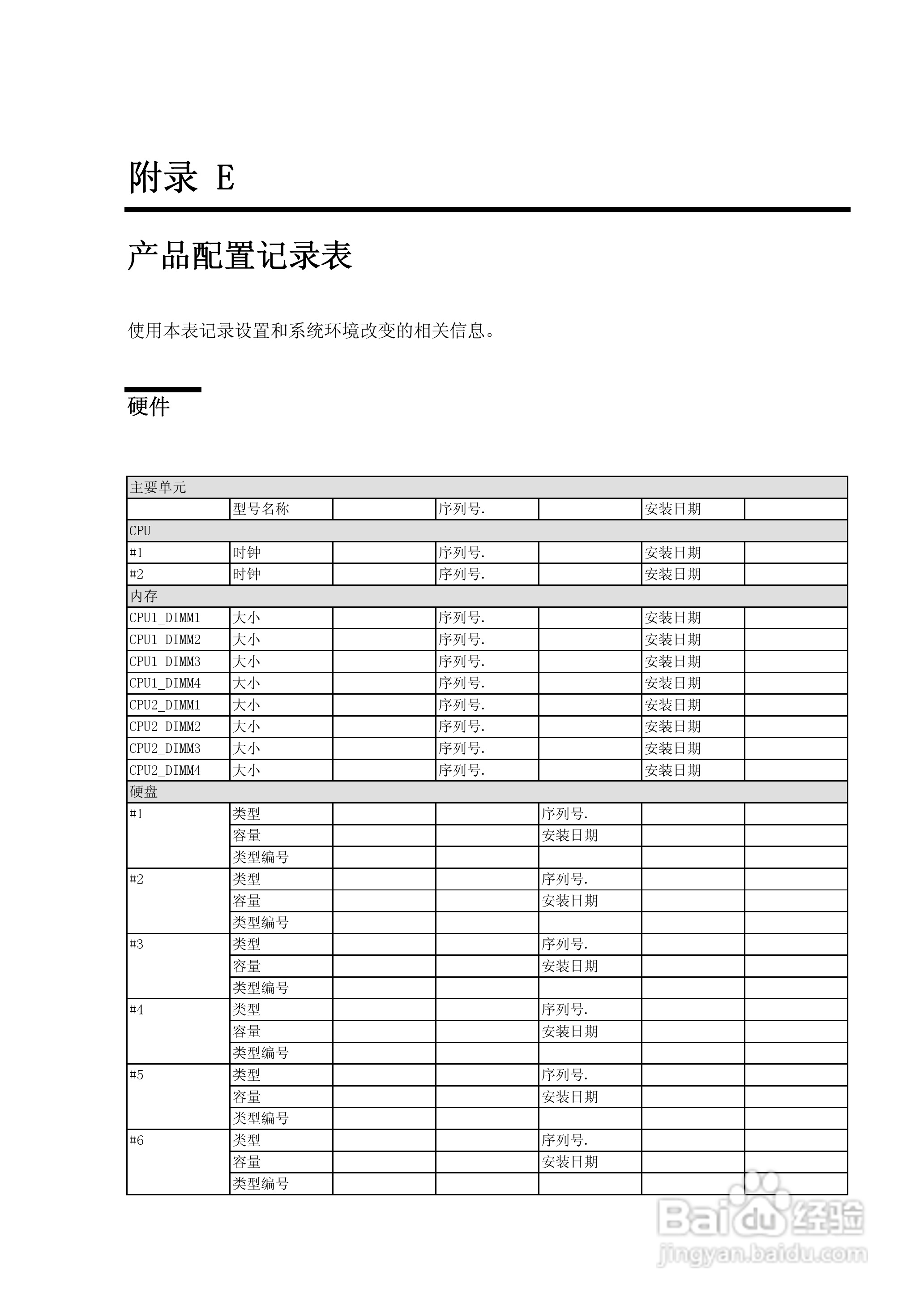
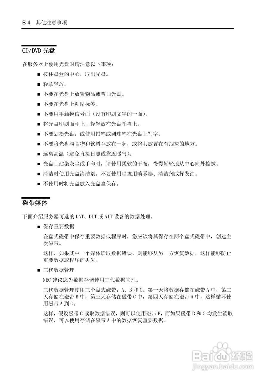
NEC N8100-1575F服务器用户手册:[38]
2026-02-01 07:22:59
本篇为《NEC N8100-1575F服务器用户手册》,主要介绍该产品的使用方法以及常见故障解决方案。
(共篇)
上一篇:
|
下一篇:
声明:
本网站引用、摘录或转载内容仅供网站访问者交流或参考,不代表本站立场,如存在版权或非法内容,请联系站长删除,联系邮箱:site.kefu@qq.com。
相关推荐
NEC N8100-1575F服务器用户手册:[34]
阅读量:120
NEC N8100-1575F服务器用户手册:[28]
阅读量:91
服务器日常维护常识
阅读量:166
服务器的作用和用途
阅读量:139
服务器上的安全数据库没有此工作站信任关系
阅读量:48
猜你喜欢
绰怎么读
过敏性咳嗽怎么治疗
踉跄怎么读
德国人为什么要杀犹太人
怎么确定猫认主人了
秽怎么读
公积金贷款怎么贷
纸飞机怎么折飞得远
粉皮的做法大全
酸菜排骨的做法
猜你喜欢
凉拌茄子的家常做法
贫血怎么治疗
花呗怎么借钱出来
手机充不进去电是怎么回事
土豆丝怎么炒好吃
菠萝蜜怎么吃
绿萝怎么养才能更旺盛
信封怎么折
plate怎么读
手机密码忘了怎么解锁