小度生活
首页
美食营养
手工爱好
生活家居
返回
小度生活
首页
美食营养
游戏数码
手工爱好
生活家居
健康养生
运动户外
职场理财
情感交际
母婴教育
时尚美容
知识问答
生活知识
生活百科
搜索
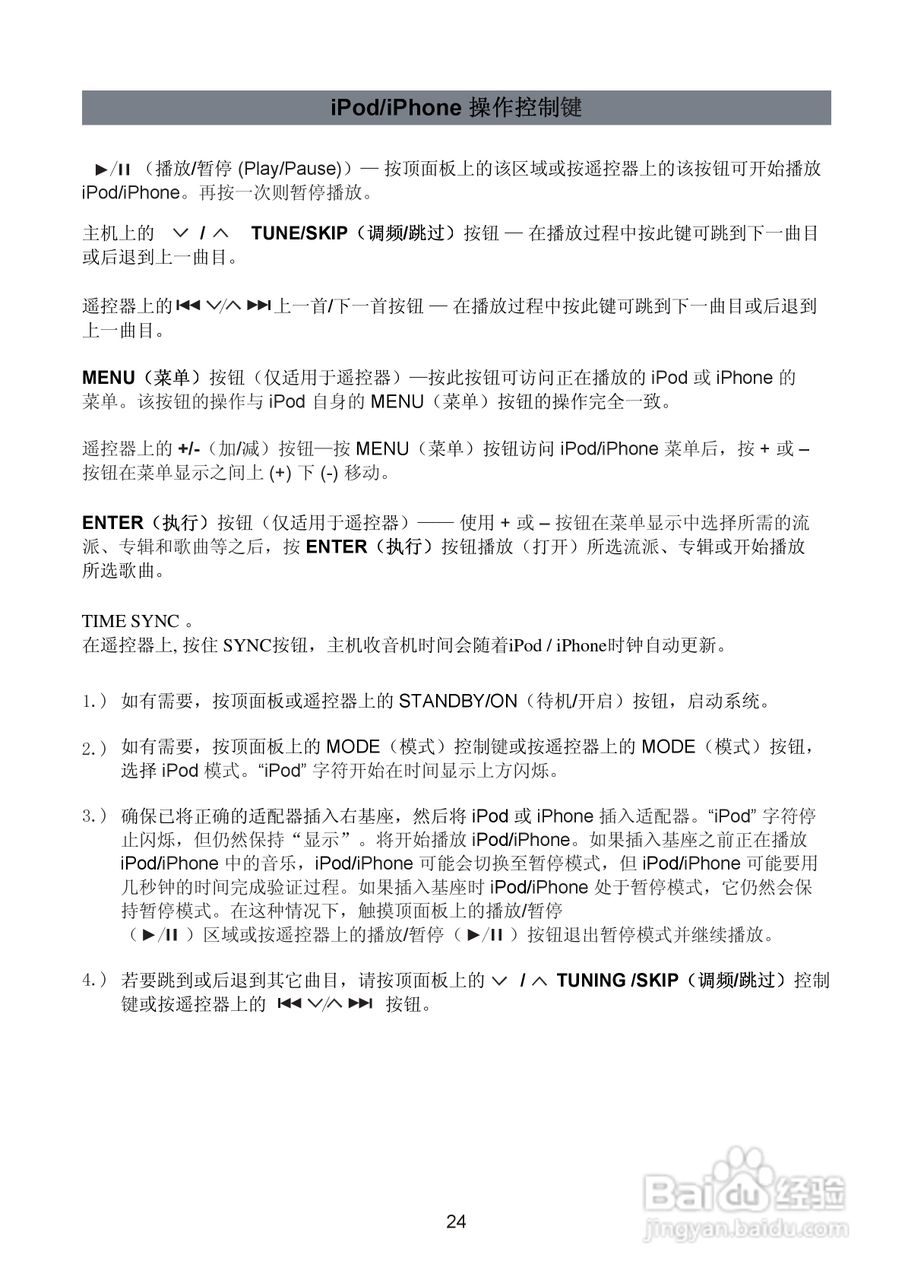
SANYO DMP-600 MP3播放器用户手册:[3]
2026-05-26 22:08:57
本篇为《SANYO DMP-600 MP3播放器用户手册》,主要介绍该产品的使用方法以及常见故障解决方案。
(共篇)
上一篇:
声明:
本网站引用、摘录或转载内容仅供网站访问者交流或参考,不代表本站立场,如存在版权或非法内容,请联系站长删除,联系邮箱:site.kefu@qq.com。
相关推荐
京东DMP操作手册
阅读量:115
Win7系统打开DMP文件的方法介绍
阅读量:44
DMP文件怎么打开
阅读量:90
oracle导入导出dmp文件
阅读量:55
电脑蓝屏DMP文件在哪?DMP文件怎么打开?
阅读量:136
猜你喜欢
马可波罗瓷砖怎么样
鲍鱼怎么做最简便最好吃呢
预产期怎么算才最准确
打嗝不止怎么办 教你止嗝小方法
指甲里有白色斑块是为什么
为什么会有黑眼圈
升字五笔怎么打
微信群怎么解散
肛门处长了一个肉疙瘩是怎么回事
鱼刺卡在喉咙怎么办最有效的办法
猜你喜欢
电子烟为什么被禁
秦桧是怎么死的
为什么会有黑头
肺结核怎么检查
栈怎么读
祁怎么读
爱心怎么折
隔夜茶为什么不能喝
庾怎么读
television怎么读