小度生活
首页
美食营养
手工爱好
生活家居
返回
小度生活
首页
美食营养
游戏数码
手工爱好
生活家居
健康养生
运动户外
职场理财
情感交际
母婴教育
时尚美容
知识问答
搜索
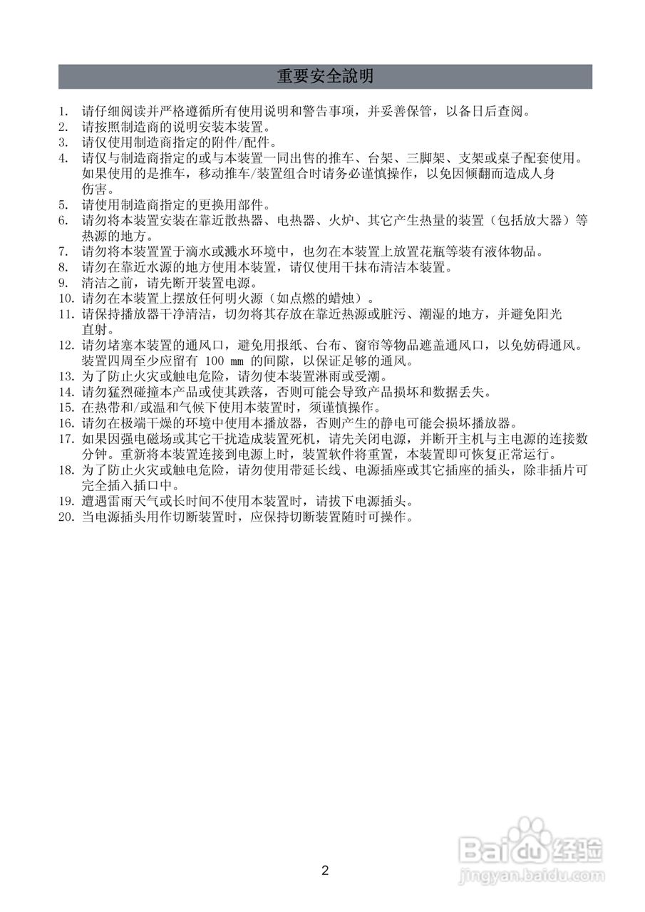
SANYO DMP-600 MP3播放器用户手册:[1]
2025-11-17 11:12:56
本篇为《SANYO DMP-600 MP3播放器用户手册》,主要介绍该产品的使用方法以及常见故障解决方案。
(共篇)
下一篇:
声明:
本网站引用、摘录或转载内容仅供网站访问者交流或参考,不代表本站立场,如存在版权或非法内容,请联系站长删除,联系邮箱:site.kefu@qq.com。
相关推荐
京东DMP操作手册
阅读量:69
Win7系统打开DMP文件的方法介绍
阅读量:135
修改dmp文件的表空间
阅读量:102
DMP文件怎么打开
阅读量:159
oracle导入导出dmp文件
阅读量:98
猜你喜欢
borrego是什么车
什么头什么颈
钝化是什么意思
一个口一个客念什么字
陀螺仪有什么用
白月光什么意思
水印是什么
esc是什么意思
淘宝id是什么
post是什么意思
猜你喜欢
hbsag阴性是什么意思
歧义是什么意思
人为什么会长智齿
萝卜丁口红什么牌子
can是什么意思
slide是什么意思
10月17日是什么星座
ram是什么意思
shape是什么意思
大象的鼻子像什么