小度生活
首页
美食营养
手工爱好
生活家居
返回
小度生活
首页
美食营养
游戏数码
手工爱好
生活家居
健康养生
运动户外
职场理财
情感交际
母婴教育
时尚美容
知识问答
生活知识
搜索
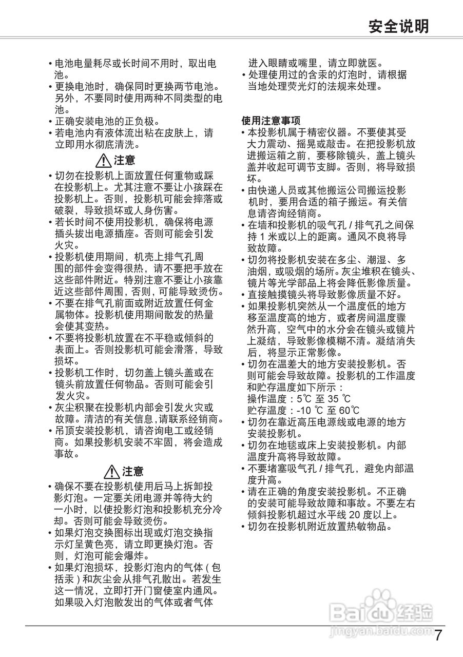
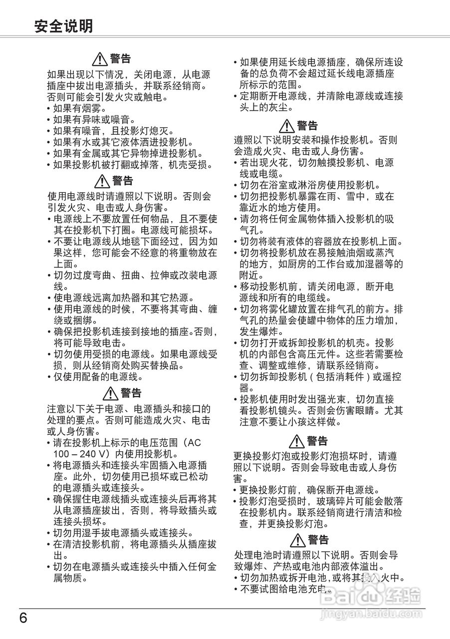
佳能 LV-7393A投影机说明书:[1]
2026-02-18 21:22:07
本篇为《佳能 LV-7393A投影机说明书》,主要介绍该产品的使用方法以及常见故障解决方案。
(共篇)
下一篇:
声明:
本网站引用、摘录或转载内容仅供网站访问者交流或参考,不代表本站立场,如存在版权或非法内容,请联系站长删除,联系邮箱:site.kefu@qq.com。
相关推荐
佳能 LV-7393A投影机说明书:[9]
阅读量:169
佳能LV-7290投影机使用说明书:[1]
阅读量:83
佳能 LV-8227M投影机说明书:[1]
阅读量:82
佳能LV-7375投影机使用说明书:[1]
阅读量:126
投影机怎样连接使用
阅读量:111
猜你喜欢
产检都检查什么
panda是什么意思
4月6日是什么星座
软着陆是什么意思
熙熙攘攘是什么意思
七不出门八不回家什么意思
祭祀是什么意思
注册资金是什么意思
drop是什么意思
留什么给你吉他谱
猜你喜欢
开户行是什么意思
bra是什么
仝是什么意思
talk是什么意思
mma和ufc有什么区别
什么是编程
考二建需要什么条件
两个方一个土念什么
什么地问
什么是灵活就业人员