小度生活
首页
美食营养
手工爱好
生活家居
返回
小度生活
首页
美食营养
游戏数码
手工爱好
生活家居
健康养生
运动户外
职场理财
情感交际
母婴教育
时尚美容
知识问答
生活知识
搜索
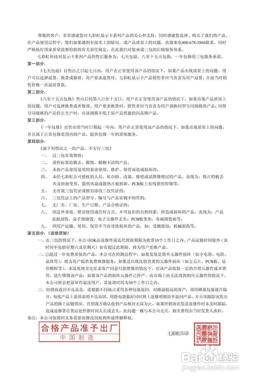
七彩虹:逸彩9800GT-GD3 冰封骑士3F 512M K10说明书:[4]
2025-10-10 15:40:49
本篇为《七彩虹:逸彩9800GT-GD3 冰封骑士3F 512M K10说明书》,主要介绍该产品的使用方法以及常见故障解决方案。
(共篇)
上一篇:
声明:
本网站引用、摘录或转载内容仅供网站访问者交流或参考,不代表本站立场,如存在版权或非法内容,请联系站长删除,联系邮箱:site.kefu@qq.com。
相关推荐
七彩虹:逸彩9800GT-GD3 冰封骑士3F 512M K10说明书:[3]
阅读量:187
七彩虹:逸彩9800GT-GD3 冰封骑士3F 512M M10说明书:[4]
阅读量:27
七彩虹:逸彩9800GT-GD3 冰封骑士3F 512M M10说明书:[3]
阅读量:160
七彩虹b150刷bios教程
阅读量:193
七彩虹主板怎么在bios里恢复出厂设置
阅读量:31
猜你喜欢
怎么唱歌好听打开嗓子
腿肿了怎么消肿
感想怎么写
有黑眼圈怎么消除
埃尔夫机油怎么样
怎么查中考成绩
签证怎么办理
重婚罪怎么判
工作周报怎么写
打火机怎么充气
猜你喜欢
绿森林硅藻泥怎么样
打印机扫描怎么用
网络怎么赚钱
睡眠质量不好怎么办 怎样改善
万力轮胎质量怎么样
肉丝面怎么做好吃
儿童鼻塞怎么办
怎么化淡妆
电子邮箱地址怎么填
b超单怎么看男女