小度生活
首页
美食营养
手工爱好
生活家居
返回
小度生活
首页
美食营养
游戏数码
手工爱好
生活家居
健康养生
运动户外
职场理财
情感交际
母婴教育
时尚美容
知识问答
生活知识
生活百科
搜索
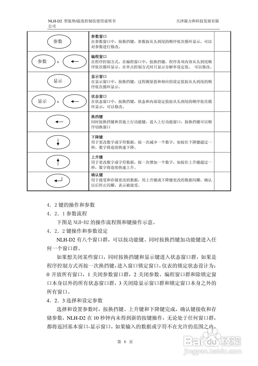
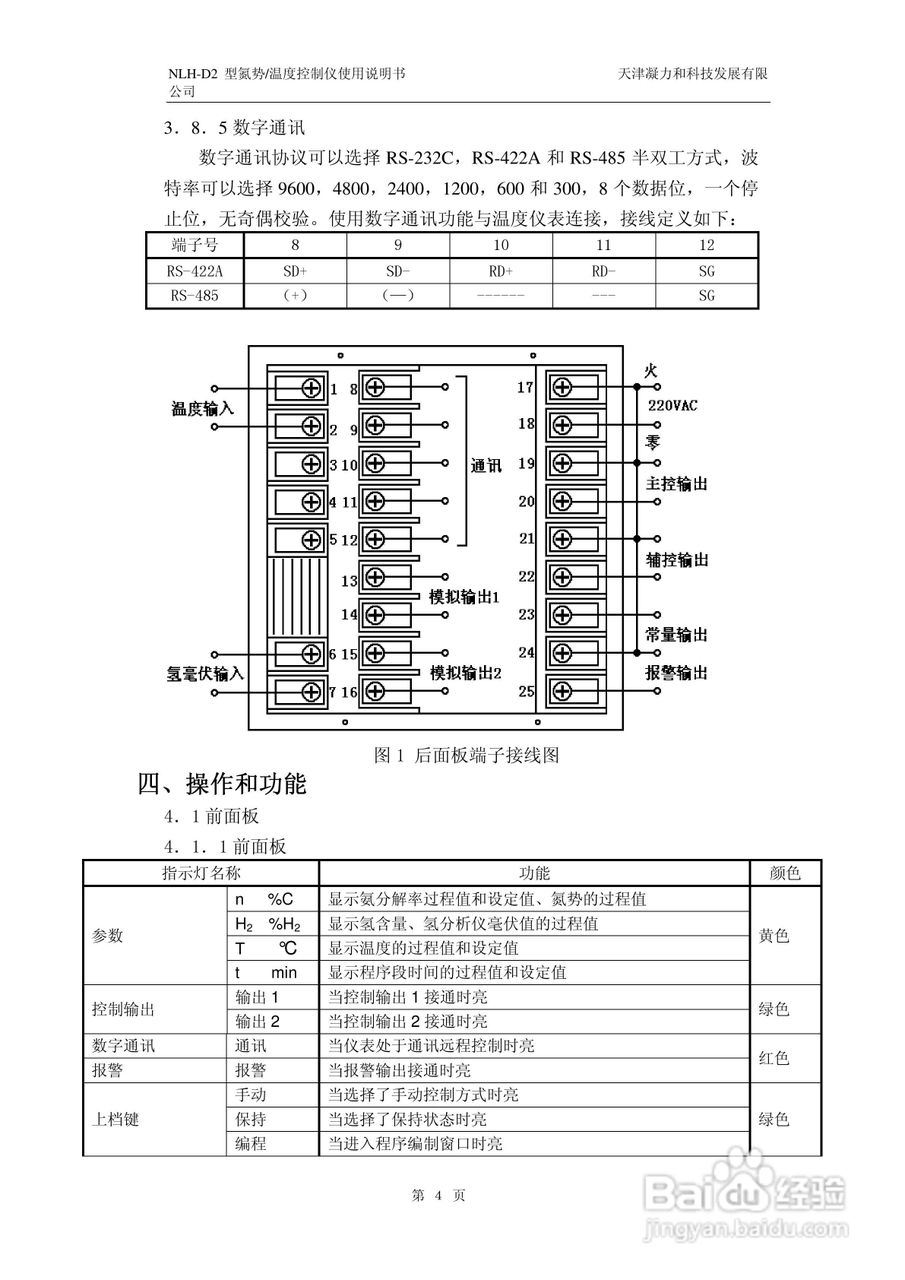
NLH-D2型氮势温度控制仪表使用说明书:[1]
2026-04-22 14:31:21
本篇为《NLH-D2型氮势温度控制仪表使用说明书》,主要介绍该产品的使用方法以及常见故障解决方案。
(共篇)
下一篇:
声明:
本网站引用、摘录或转载内容仅供网站访问者交流或参考,不代表本站立场,如存在版权或非法内容,请联系站长删除,联系邮箱:site.kefu@qq.com。
相关推荐
如何设置emri影音的画面缩放以适合窗口?
阅读量:44
Intel D915PCM主板说明书:[6]
阅读量:43
UltraLAB HF480系列服务器亮剑高频交易(HFT)
阅读量:119
DVK-100抠像机操作手册:[6]
阅读量:130
如何设置迅雷播放.hlv后缀名文件
阅读量:190
猜你喜欢
烤箱买什么牌子好
gf是什么意思
工业吸尘器什么牌子好
祝福祖国简谱
curtain是什么意思
石敢当是什么意思
cvv是什么意思
仙人板板是什么意思
开公司需要什么手续
三百六十五个祝福
猜你喜欢
圣诞节送女朋友什么
paste是什么意思
1.6t什么意思
硬盘录像机什么牌子好
海内存知己天涯若比邻意思
pose是什么意思
钓海鱼用什么鱼饵
神采奕奕是什么意思
木瓜是什么意思
迥异的意思