小度生活
首页
美食营养
手工爱好
生活家居
返回
小度生活
首页
美食营养
游戏数码
手工爱好
生活家居
健康养生
运动户外
职场理财
情感交际
母婴教育
时尚美容
知识问答
生活知识
生活百科
搜索
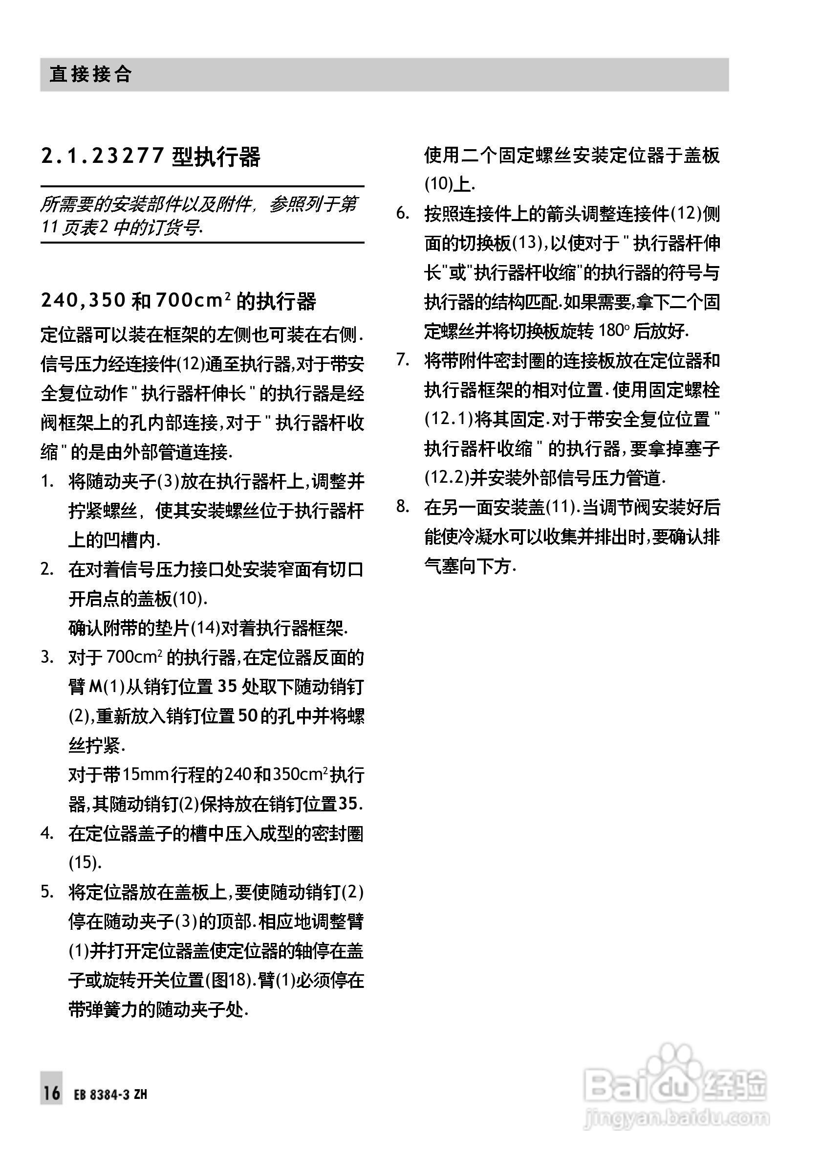
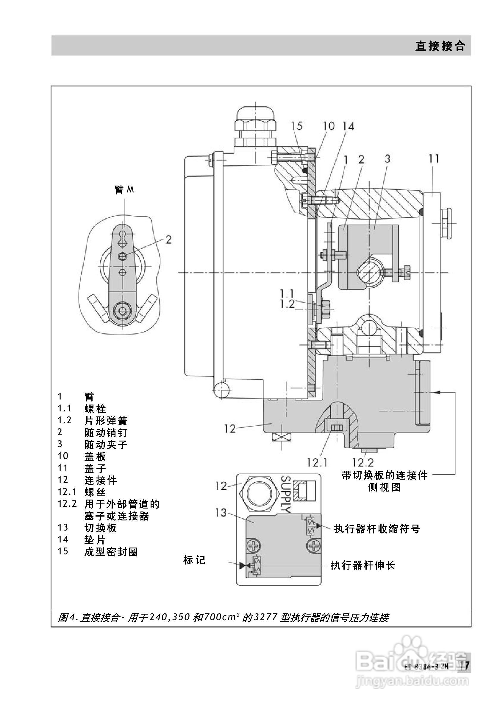
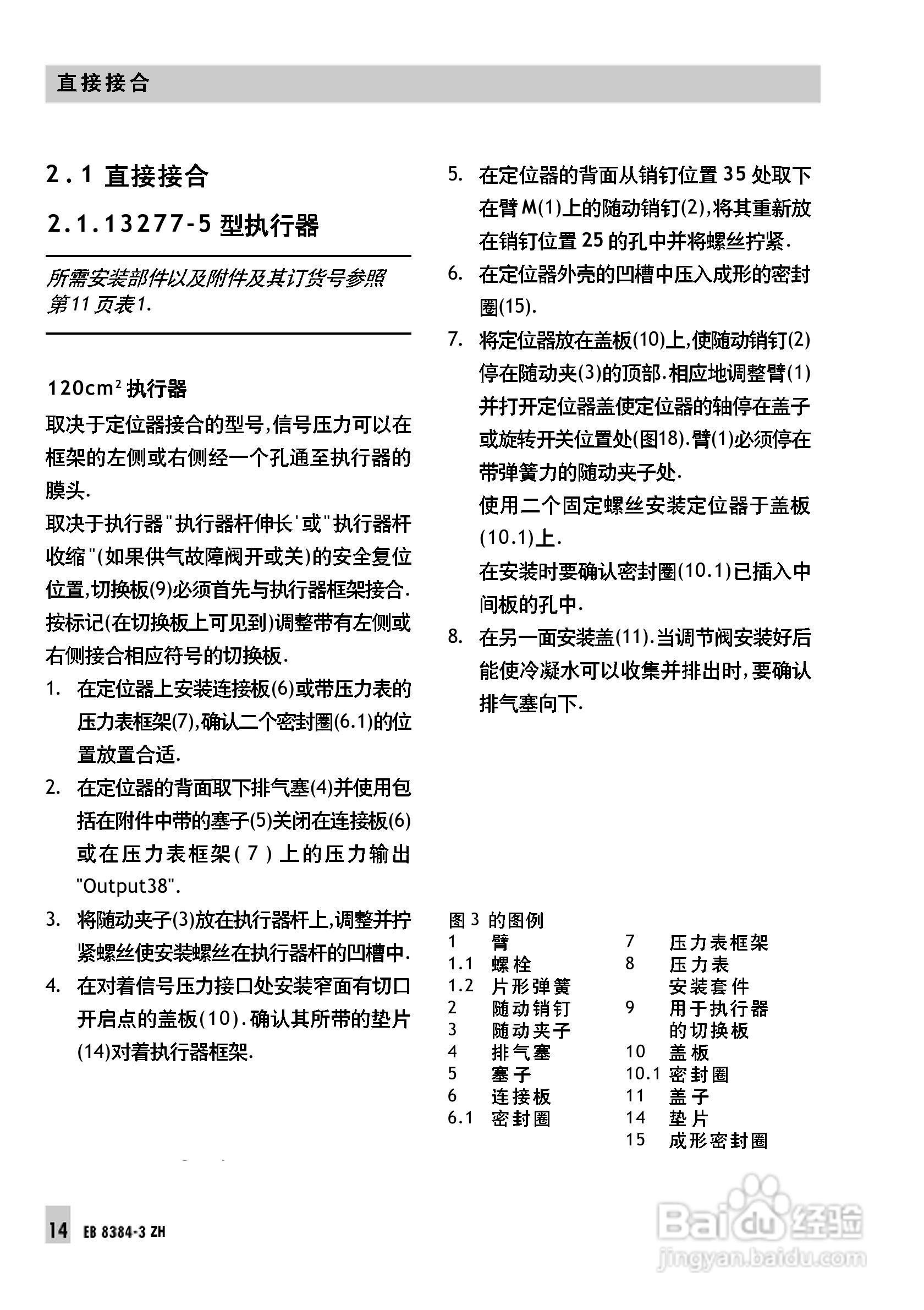
Samson 3730型阀门定位器中文安装维修手册:[2]
2026-05-23 03:27:41
本篇为《Samson 3730型阀门定位器中文安装维修手册》,主要介绍该产品的使用方法以及常见故障解决方案。
(共篇)
上一篇:
|
下一篇:
声明:
本网站引用、摘录或转载内容仅供网站访问者交流或参考,不代表本站立场,如存在版权或非法内容,请联系站长删除,联系邮箱:site.kefu@qq.com。
相关推荐
Samson 3730型阀门定位器中文安装维修手册:[8]
阅读量:191
Samson 3776型限位开关中文安装维修手册:[2]
阅读量:93
Samson 3768型限位开关中文安装维修手册:[2]
阅读量:31
Samson 3776型限位开关中文安装维修手册:[1]
阅读量:143
Samson 4746型限位开关中文安装维修手册:[1]
阅读量:195
猜你喜欢
响晴的意思
kevin什么意思
disc是什么意思
非农数据是什么意思
淘宝直通车是什么意思
一口价是什么意思
rng是什么意思
什么是寡妇年
华贵的意思
chest是什么意思
猜你喜欢
力挽狂澜的意思
qq红钻有什么用
姝是什么意思
怀孕6个月应注意什么
驾驶证b2能开什么车
求同存异的意思
gloves是什么意思
绘声绘色是什么意思
补充公积金是什么意思
hours是什么意思