小度生活
首页
美食营养
手工爱好
生活家居
返回
小度生活
首页
美食营养
游戏数码
手工爱好
生活家居
健康养生
运动户外
职场理财
情感交际
母婴教育
时尚美容
知识问答
生活知识
生活百科
搜索
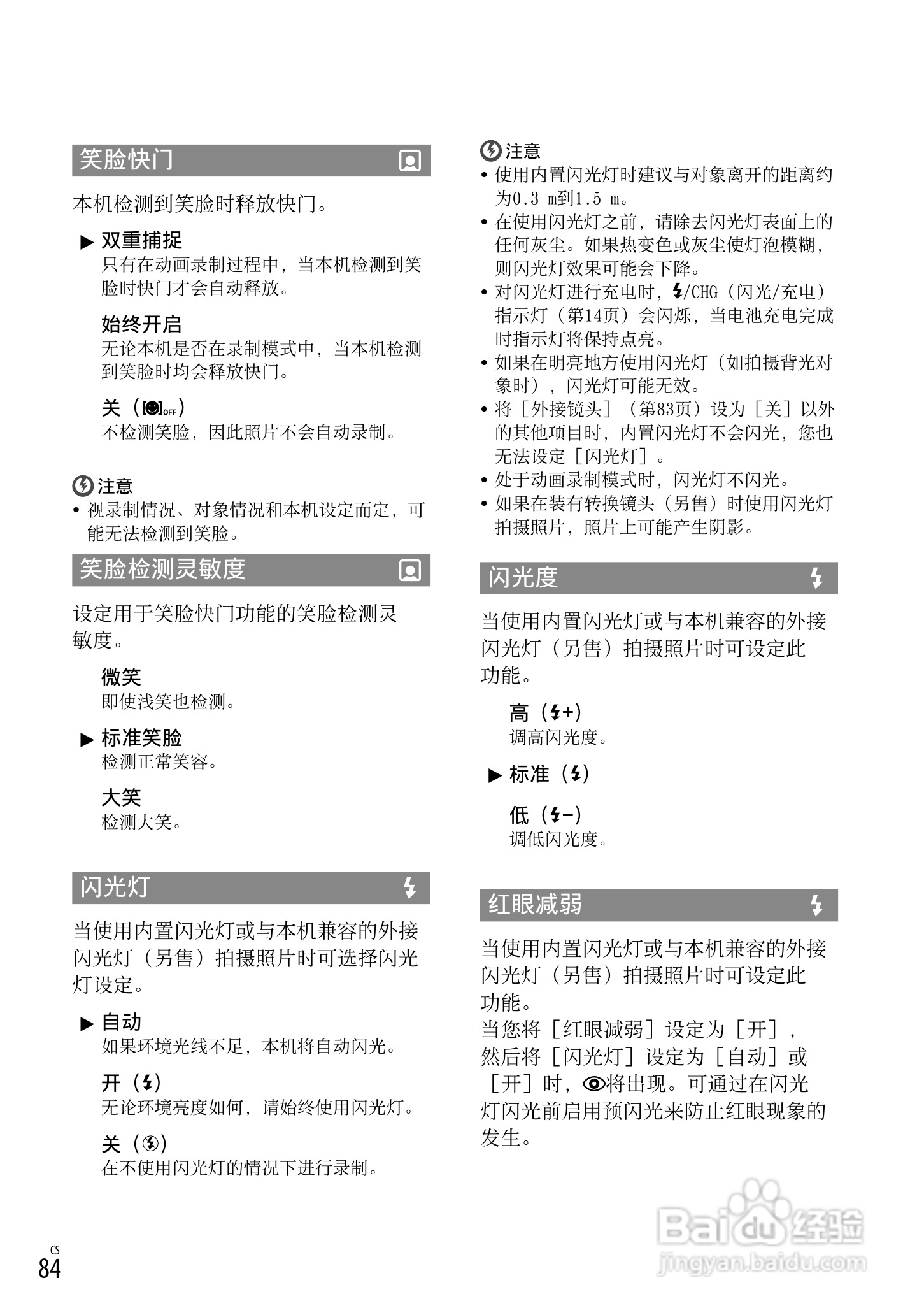
索尼HDR-CX700VE数码相机使用说明书:[9]
2026-03-28 02:36:56
本篇为《索尼HDR-CX700VE数码相机使用说明书》,主要介绍该产品的使用方法以及常见故障解决方案。
(共篇)
上一篇:
|
下一篇:
声明:
本网站引用、摘录或转载内容仅供网站访问者交流或参考,不代表本站立场,如存在版权或非法内容,请联系站长删除,联系邮箱:site.kefu@qq.com。
相关推荐
索尼HDR-CX700VE数码相机使用说明书:[13]
阅读量:102
索尼HDR-CX560VE数码相机使用说明书:[9]
阅读量:186
索尼HDR-CX560VE数码相机使用说明书:[8]
阅读量:56
索尼HDR-CX560VE数码相机使用说明书:[6]
阅读量:35
索尼耳机煲机方法
阅读量:84
猜你喜欢
连体裤怎么上厕所
没问题的英语怎么写
高利贷利息怎么算
一方不同意离婚怎么办
背痛是怎么回事
电脑怎么玩手机游戏
驾驶证丢了怎么挂失
脂肪肝怎么减掉
提子怎么洗
生气了怎么办
猜你喜欢
dinosaur怎么读
消费税怎么算
东阿阿胶怎么吃
家里有小飞虫怎么办
苹果手机怎么制作铃声
魔兽世界诺森德怎么去
电脑微信怎么看朋友圈
少白头怎么办
怎么算体积
怎么贴对联