小度生活
首页
美食营养
手工爱好
生活家居
返回
小度生活
首页
美食营养
游戏数码
手工爱好
生活家居
健康养生
运动户外
职场理财
情感交际
母婴教育
时尚美容
知识问答
生活知识
生活百科
搜索
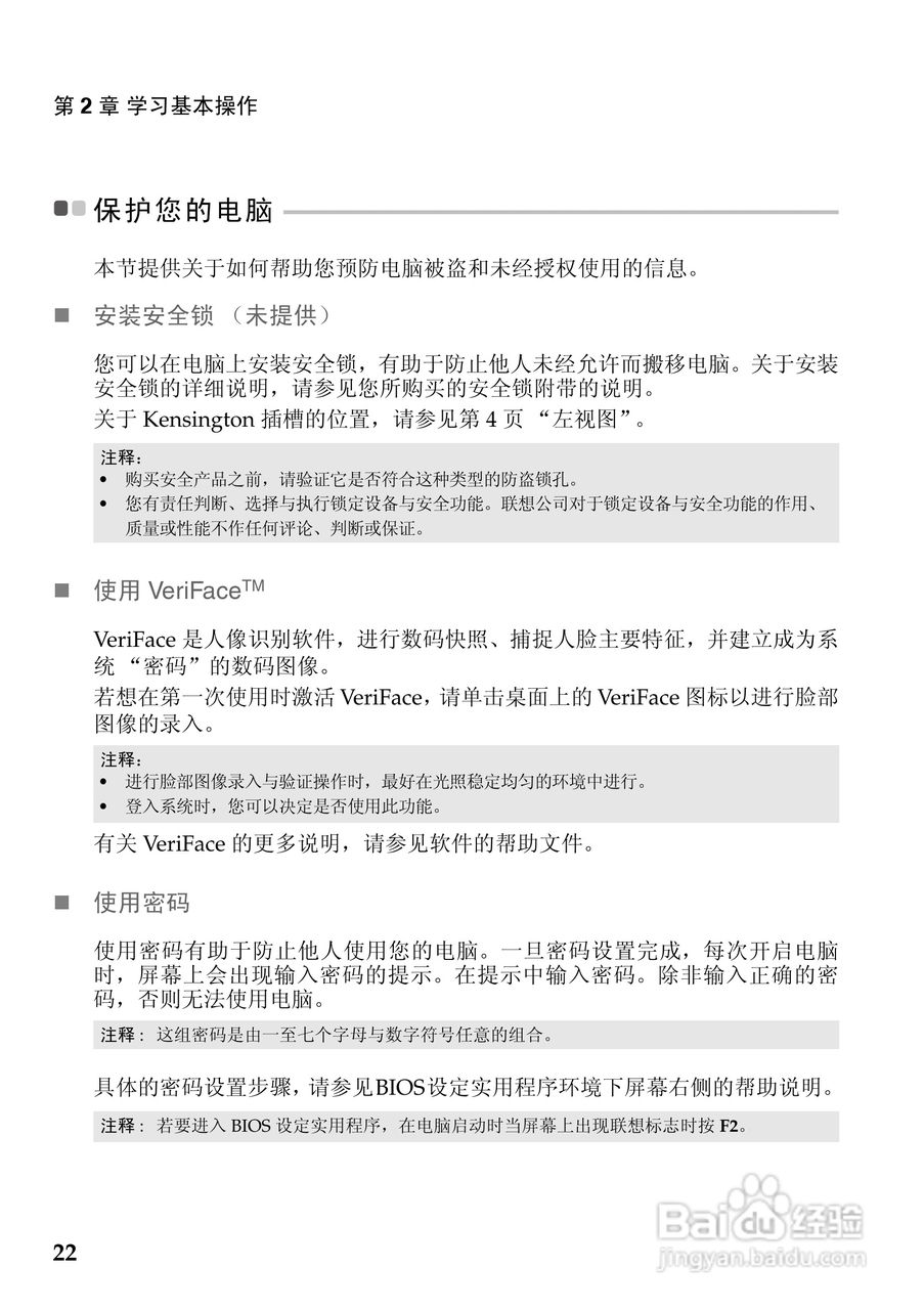
联想G475笔记本电脑使用说明书:[3]
2026-05-15 06:12:56
本篇为《联想G475笔记本电脑使用说明书》,主要介绍该产品的使用方法以及常见故障解决方案。
(共篇)
上一篇:
|
下一篇:
声明:
本网站引用、摘录或转载内容仅供网站访问者交流或参考,不代表本站立场,如存在版权或非法内容,请联系站长删除,联系邮箱:site.kefu@qq.com。
相关推荐
联想K47笔记本电脑使用说明书:[3]
阅读量:150
联想V490u笔记本电脑使用说明书:[3]
阅读量:56
联想V460e笔记本电脑使用说明书:[3]
阅读量:142
联想G475 简单拆机
阅读量:163
联想旭日C461笔记本电脑使用说明书:[3]
阅读量:38
猜你喜欢
飞鹤飞帆奶粉怎么样
落枕了怎么快速好起来
埃博拉病毒怎么消失了
小孩发烧怎么办
鲤鱼怎么做好吃又简单
没有考上高中怎么办
监控怎么安装
september怎么读
笔记本电脑亮度怎么调
蝴蝶兰开完花后怎么处理方法
猜你喜欢
水肿怎么消除
奥凯航空怎么样
扁平疣怎么去除
车险怎么买划算
人民币符号怎么输入
苑怎么读
红雨瓢泼泛起了回忆怎么潜
中国人寿车险怎么样
怎么做糖醋排骨
鼓浪屿怎么去