小度生活
首页
美食营养
手工爱好
生活家居
返回
小度生活
首页
美食营养
游戏数码
手工爱好
生活家居
健康养生
运动户外
职场理财
情感交际
母婴教育
时尚美容
知识问答
生活知识
生活百科
搜索
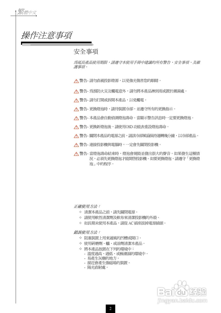
奥图码 H55投影机说明书:[1]
2026-05-10 18:54:39
本篇为《奥图码 H55投影机说明书》,主要介绍该产品的使用方法以及常见故障解决方案。
(共篇)
下一篇:
声明:
本网站引用、摘录或转载内容仅供网站访问者交流或参考,不代表本站立场,如存在版权或非法内容,请联系站长删除,联系邮箱:site.kefu@qq.com。
相关推荐
奥图码 DP7130投影机说明书:[1]
阅读量:79
奥图码 H30投影机说明书:[1]
阅读量:64
奥图码 DP7249投影机说明书:[1]
阅读量:172
奥图码 DW674投影机说明书:[1]
阅读量:137
投影机ip设置
阅读量:153
猜你喜欢
浙江师范大学行知学院怎么样
创意家居生活馆
在键盘上怎么打顿号
cny是什么货币
如何恢复删除的文件
牡丹江大学怎么样
如何煮羊肉好吃
微信电脑版怎么登陆
取保候审是什么意思
cmcc怎么用
猜你喜欢
大熊猫的生活
韩国代购怎么做
余姚生活网信息广场
我的初中生活作文
word批注怎么用
如何保持身体健康
迅雷怎么离线下载
欧亚利手表怎么样
加权平均法怎么算
美纳途拉杆箱怎么样