小度生活
首页
美食营养
手工爱好
生活家居
返回
小度生活
首页
美食营养
游戏数码
手工爱好
生活家居
健康养生
运动户外
职场理财
情感交际
母婴教育
时尚美容
知识问答
生活知识
生活百科
搜索
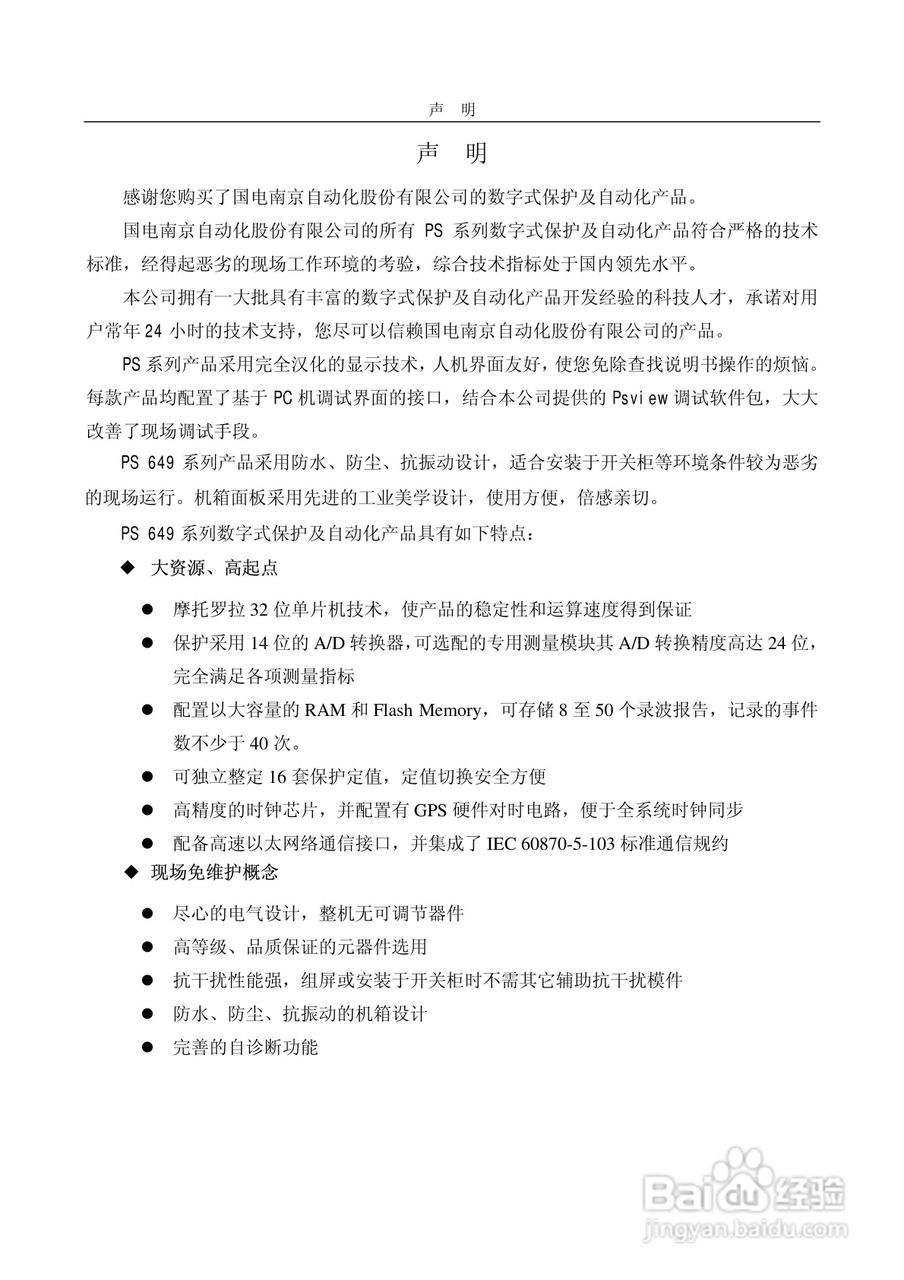
PST649A数字式变压器保护装置使用说明书:[1]
2026-03-27 06:47:23
本篇为《PST649A数字式变压器保护装置使用说明书》,主要介绍该产品的使用方法以及常见故障解决方案。
(共篇)
下一篇:
声明:
本网站引用、摘录或转载内容仅供网站访问者交流或参考,不代表本站立场,如存在版权或非法内容,请联系站长删除,联系邮箱:site.kefu@qq.com。
相关推荐
使用说明书封面怎么做
阅读量:57
PST-1210C数字式变压器保护装置说明书:[8]
阅读量:148
PST-1210C数字式变压器保护装置说明书:[9]
阅读量:25
PST-1210C数字式变压器保护装置说明书:[10]
阅读量:162
PST-1210C数字式变压器保护装置说明书:[11]
阅读量:45
猜你喜欢
秋葵的功效与作用禁忌
卫生健康小知识
三角形具有什么性
浙江有什么好玩的
大血藤的功效与作用
高锰酸钾的作用
橘核的功效与作用
嘴角开裂用什么药
黛力新的功效与作用
黑巧克力的功效与作用
猜你喜欢
con什么意思
什么是泡沫经济
维生素c片的作用及功能
送老公什么生日礼物
市场营销是学什么
语文知识大全
rna聚合酶的作用
学习股票入门知识
薏仁米的功效与作用及食用方法
六年级上册数学知识点