小度生活
首页
美食营养
手工爱好
生活家居
返回
小度生活
首页
美食营养
游戏数码
手工爱好
生活家居
健康养生
运动户外
职场理财
情感交际
母婴教育
时尚美容
知识问答
生活知识
生活百科
搜索
许继WYJ-821电压互感器监测装置技术及使用说明书:[2]
2026-05-01 00:23:43
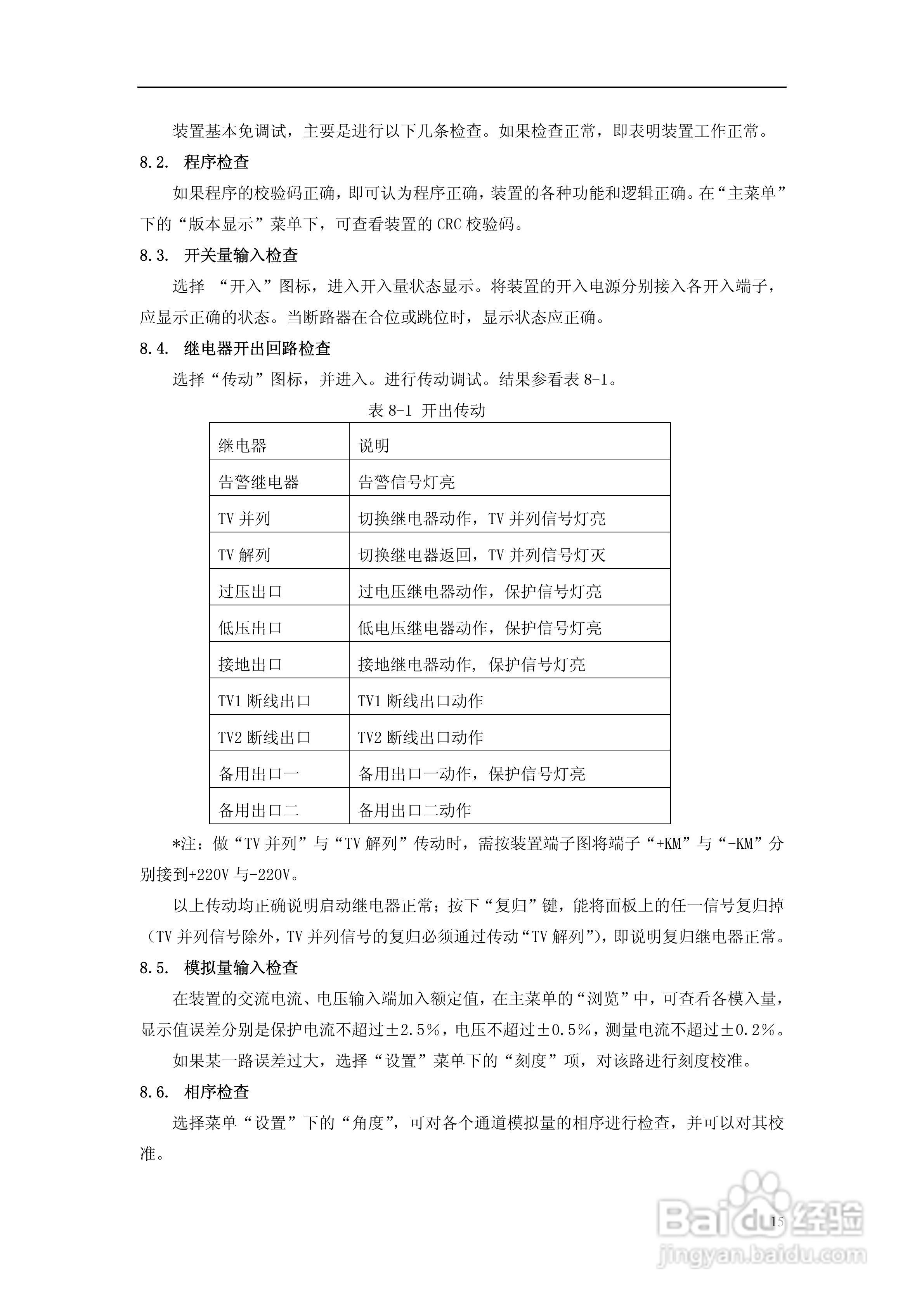
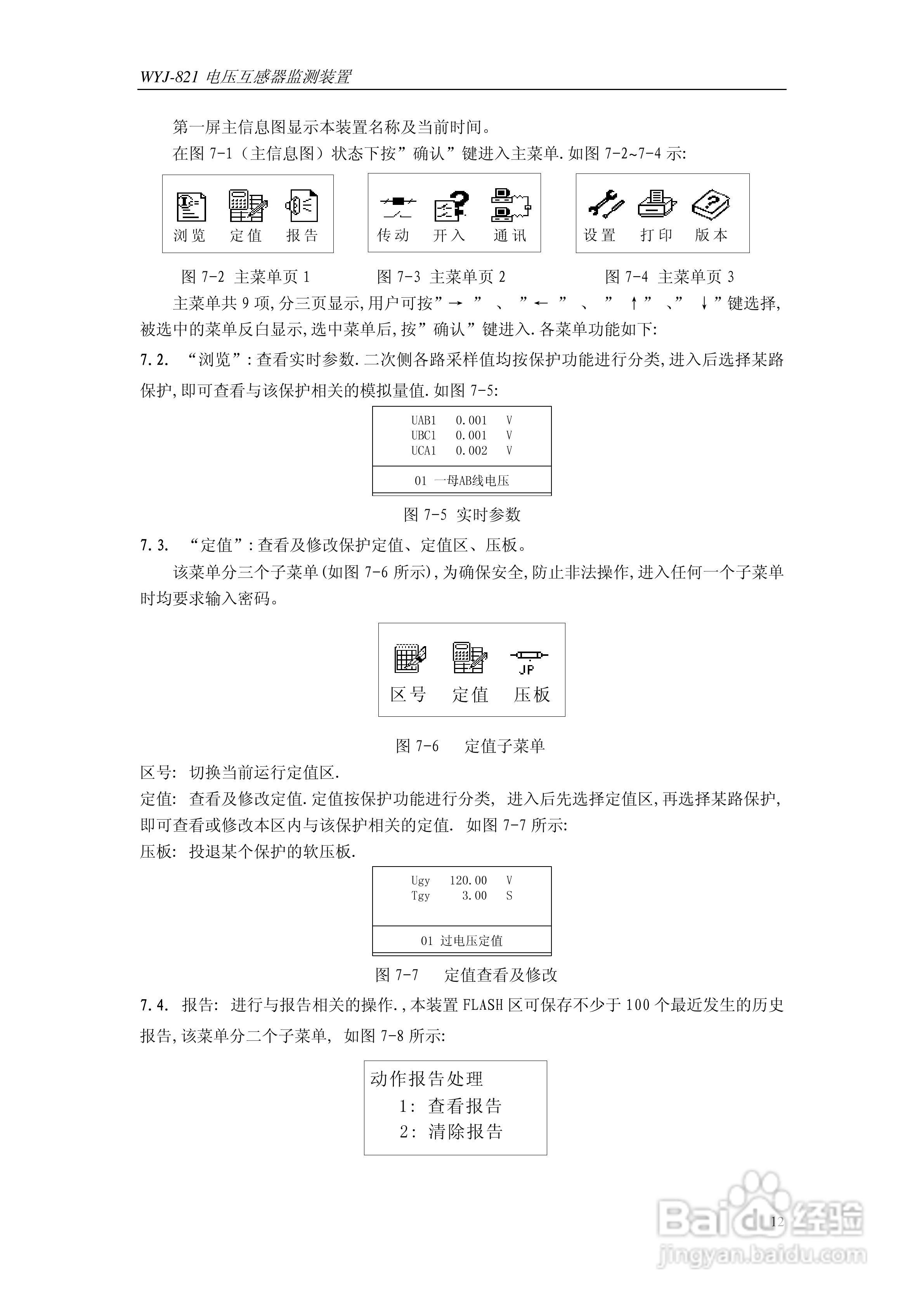
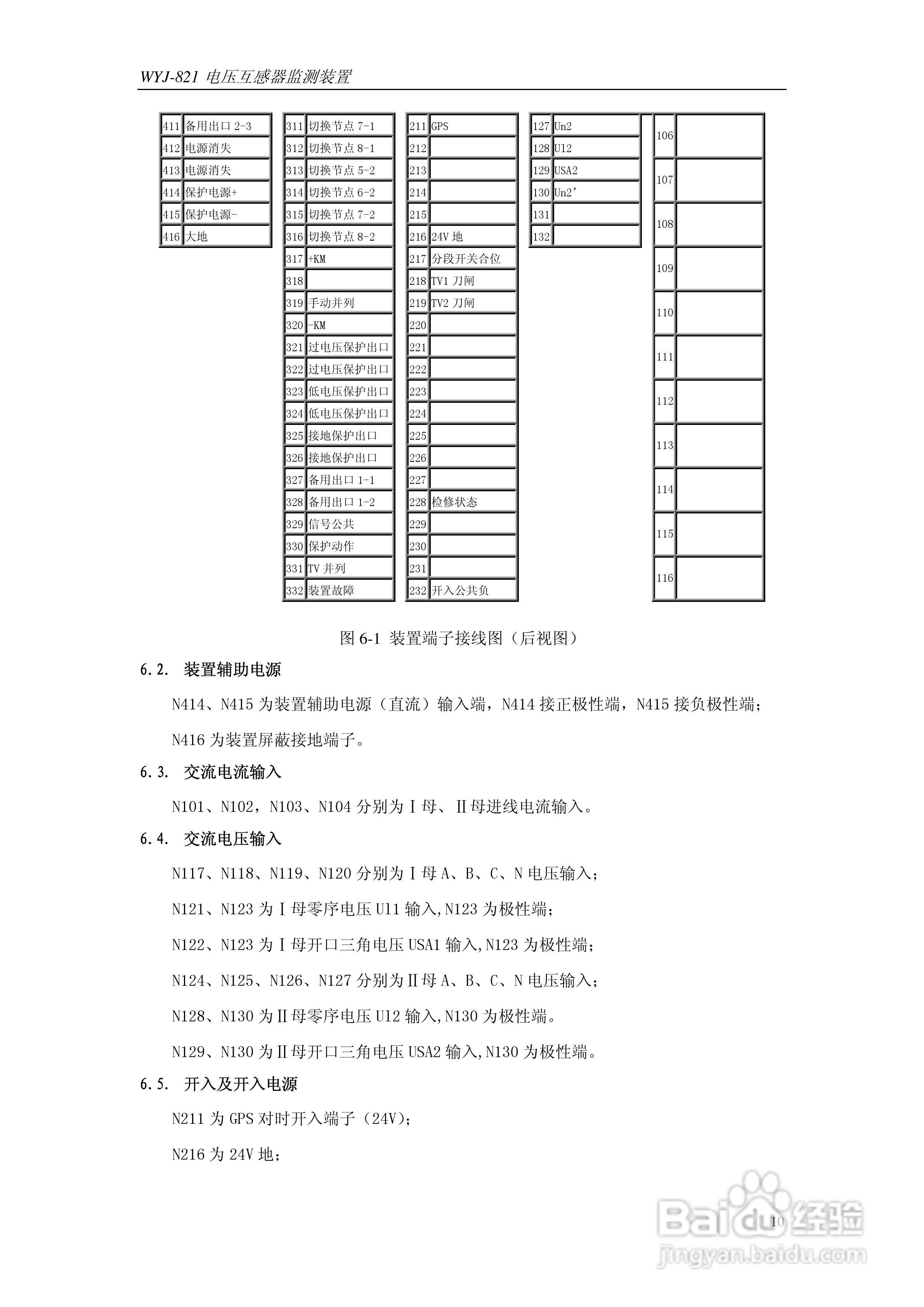
本篇为《许继WYJ-821电压互感器监测装置技术及使用说明书》,主要介绍该产品的使用方法以及常见故障解决方案。
(共篇)
上一篇:
|
下一篇:
声明:
本网站引用、摘录或转载内容仅供网站访问者交流或参考,不代表本站立场,如存在版权或非法内容,请联系站长删除,联系邮箱:site.kefu@qq.com。
相关推荐
DGGZ-T全自动互感器校验装置使用说明书
阅读量:78
WDZ-491电压互感器保护测控装置说明书:[2]
阅读量:171
WDZ-491电压互感器保护测控装置说明书:[11]
阅读量:25
WDZ-491电压互感器保护测控装置说明书:[6]
阅读量:73
WDZ-491电压互感器保护测控装置说明书:[9]
阅读量:156
猜你喜欢
微信朋友圈访客记录怎么看
c盘满了怎么办
郫县怎么读
宫颈糜烂是怎么造成的
迷你世界怎么做车
小儿咳嗽老不好怎么办
妊娠纹怎么办
论文注释怎么加
有口臭怎么办
脖子落枕怎么办
猜你喜欢
红血球高是怎么回事
下面有异味怎么办
怎么知道wifi密码
康王洗发水怎么样
印度神油怎么用
横折弯钩怎么写
怎么扎头发
紫薯怎么做好吃
空调怎么制热
手机壳发黄了怎么变白