小度生活
首页
美食营养
手工爱好
生活家居
返回
小度生活
首页
美食营养
游戏数码
手工爱好
生活家居
健康养生
运动户外
职场理财
情感交际
母婴教育
时尚美容
知识问答
生活知识
搜索
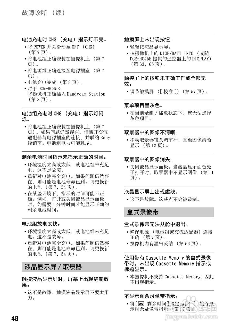
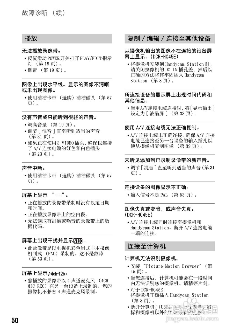
索尼DCR-HC37E数码摄像机使用说明书:[5]
2026-02-16 01:57:59
本篇为《索尼DCR-HC37E数码摄像机使用说明书》,主要介绍该产品的使用方法以及常见故障解决方案。
(共篇)
上一篇:
|
下一篇:
声明:
本网站引用、摘录或转载内容仅供网站访问者交流或参考,不代表本站立场,如存在版权或非法内容,请联系站长删除,联系邮箱:site.kefu@qq.com。
相关推荐
索尼DCR-HC37E数码摄像机使用说明书:[6]
阅读量:58
索尼DCR-HC37E数码摄像机使用说明书:[2]
阅读量:185
索尼a7微单使用技巧
阅读量:61
索尼DCR-HC37E数码摄像机使用说明书:[1]
阅读量:20
索尼DCR-HC37E数码摄像机使用说明书:[4]
阅读量:188
猜你喜欢
什么是公务员
反噬是什么意思
政治面貌是什么意思
世界第八大奇迹是什么
人均gdp是什么意思
95188是什么电话
排骨炖什么好吃
po什么意思
我的快乐会回来的是什么歌
ptp是什么意思
猜你喜欢
家里养什么花好
class是什么意思翻译
农历是什么意思
贷记卡是什么
身上长红痣是什么原因
摆摊卖什么赚钱成本又低
梦见蜈蚣是什么意思
桃花流水鳜鱼肥的上一句是什么
re什么意思
脉搏弱是什么原因